Suppr超能文献

XCR1:一种有前景的预后标志物,可确定肝细胞癌的靶向治疗和免疫治疗。

XCR1: A promising prognostic marker that pinpoints targeted and immune-based therapy in hepatocellular carcinoma.

作者信息

Wu Wei, Bao Zhen, Zhu Kai, Song Danjun, Yang Weijian, Luo Jun, Zheng Jiaping, Shao Guoliang, Huang Junfeng

机构信息

Department of Pathology, Zhejiang Cancer Hospital, Institute of Basic Medicine and Cancer (IBMC), Chinese Academy of Sciences, Hangzhou, Zhejiang 310022, China.

Department of Liver Surgery, Key Laboratory of Carcinogenesis and Cancer Invasion of Ministry of Education, Liver Cancer Institute, Zhongshan Hospital, Fudan University, Shanghai 200032, China.

出版信息

Heliyon. 2024 May 24;10(11):e31968. doi: 10.1016/j.heliyon.2024.e31968. eCollection 2024 Jun 15.

Abstract

OBJECTIVES

The lymphotactin receptor X-C motif chemokine receptor 1 (XCR1) is an essential member of the chemokine receptor family and is related to tumor development and progression. Nevertheless, further investigation is required to explore its expression patterns, prognostic values, and functions related to target or immune therapies in patients with hepatocellular carcinoma (HCC).

MATERIALS AND METHODS

The differential expression patterns of and its prognostic influences were performed through The Cancer Genome Atlas (TCGA) and International Cancer Genome Consortium (ICGC) databases. Subsequently, immunohistochemistry (IHC) staining and univariate and multivariate Cox regressions were performed to validate the prognostic values in different subgroups. Furthermore, the potential roles of in predicting target and immune therapeutic responses were also investigated.

RESULTS

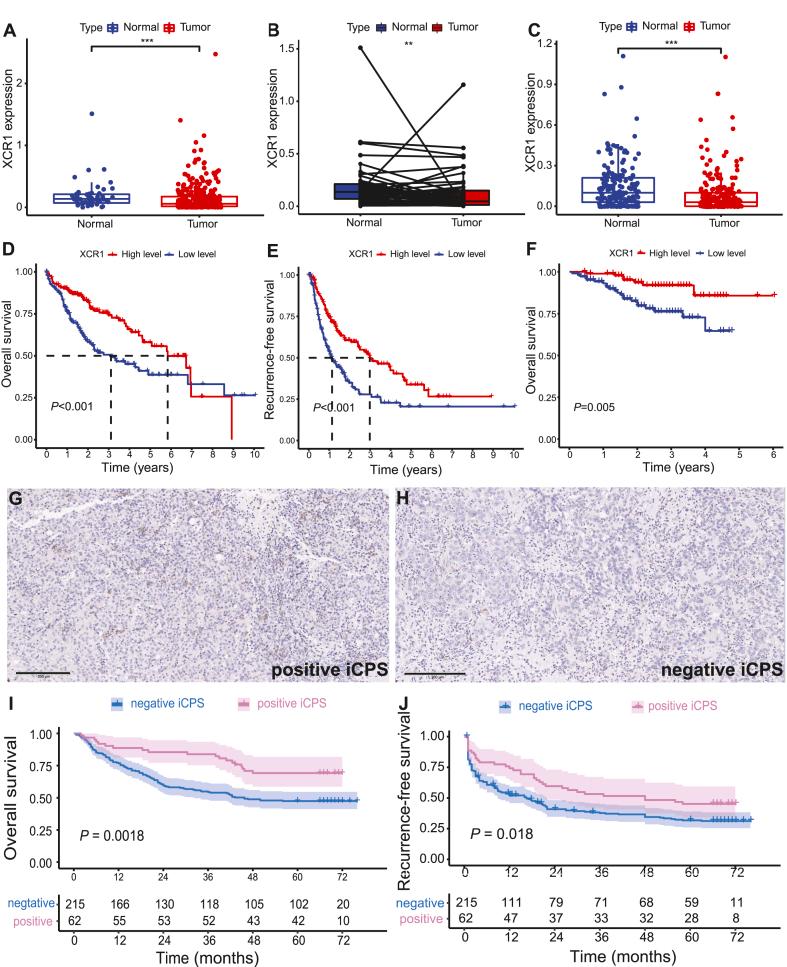
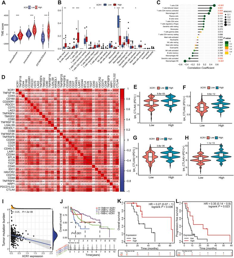
Increased expression level of was associated with favorable overall survival (OS) and recurrence-free survival (RFS). Subgroup analysis revealed that a high expression level of or positive immune cell proportion score (iCPS) were associated with favorable OS in the HCC patients with favorable tumor characteristics. In addition, the enhanced expression was associated with the tumor environment scores, immune cell infiltration levels, and the expression levels of immune checkpoint genes. Further analysis revealed that improved expression of was linked to better OS and RFS in HCC patients who received sorafenib.

CONCLUSION

This study identified that is a valuable prognostic biomarker in the HCC population, especially in those with favorable tumor characteristics. The combination of iCPS status and BCLC status has a synergistic effect on stratifying patients' OS and RFS. Further analyses showed that has the potential ability to predict treatment responses to sorafenib and immune-based therapies.

摘要

目的

淋巴细胞趋化因子受体X-C基序趋化因子受体1(XCR1)是趋化因子受体家族的重要成员,与肿瘤的发生发展相关。然而,仍需进一步研究以探索其在肝细胞癌(HCC)患者中的表达模式、预后价值以及与靶向或免疫治疗相关的功能。

材料与方法

通过癌症基因组图谱(TCGA)和国际癌症基因组联盟(ICGC)数据库进行XCR1的差异表达模式及其预后影响分析。随后,进行免疫组织化学(IHC)染色以及单因素和多因素Cox回归分析,以验证不同亚组中的预后价值。此外,还研究了XCR1在预测靶向和免疫治疗反应中的潜在作用。

结果

XCR1表达水平升高与良好的总生存期(OS)和无复发生存期(RFS)相关。亚组分析显示,在具有良好肿瘤特征的HCC患者中,XCR1高表达水平或阳性免疫细胞比例评分(iCPS)与良好的OS相关。此外,XCR1表达增强与肿瘤环境评分、免疫细胞浸润水平以及免疫检查点基因的表达水平相关。进一步分析显示,在接受索拉非尼治疗的HCC患者中,XCR1表达改善与更好的OS和RFS相关。

结论

本研究确定XCR1是HCC人群中一个有价值的预后生物标志物,尤其是在那些具有良好肿瘤特征的患者中。iCPS状态和巴塞罗那临床肝癌(BCLC)分期的联合对患者的OS和RFS分层具有协同作用。进一步分析表明,XCR1具有预测对索拉非尼和免疫治疗反应的潜在能力。

https://cdn.ncbi.nlm.nih.gov/pmc/blobs/c296/11167355/b2387aac0ccb/gr1.jpg

文献AI研究员

20分钟写一篇综述,助力文献阅读效率提升50倍。

立即体验

用中文搜PubMed

大模型驱动的PubMed中文搜索引擎

马上搜索

文档翻译

学术文献翻译模型,支持多种主流文档格式。

立即体验