Suppr超能文献

4,4'-亚甲基二苯酚在阿尔茨海默病模型中降低β淀粉样蛋白诱导的毒性。

4,4'-methylenediphenol reduces Aβ-induced toxicity in a model of Alzheimer's disease.

作者信息

Yu Xingzhi, Tao Jie, Xiao Tian, Duan Xiaohua

机构信息

Yunnan Key Laboratory of Dai and Yi Medicines, Yunnan University of Chinese Medicine, Kunming, Yunnan, China.

出版信息

Front Aging Neurosci. 2024 May 30;16:1393721. doi: 10.3389/fnagi.2024.1393721. eCollection 2024.

Abstract

INTRODUCTION

is a widely used medicinal and edible herb with a rich chemical composition. Moreover, prescriptions containing are commonly used for the prevention and treatment of cardiovascular, cerebrovascular, and aging-related diseases. Recent pharmacological studies have confirmed the antioxidant and neuroprotective effects of , and, in recent years, this herb has also been used in the treatment of Alzheimer's disease (AD) and other neurodegenerative disorders. We have previously shown that 4,4'-methylenediphenol, a key active ingredient of , can mitigate amyloid-β (Aβ)-induced paralysis in AD model worms as well as prolong the lifespan of the animals, thus displaying potential as a treatment of AD.

METHODS

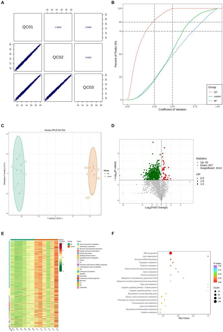
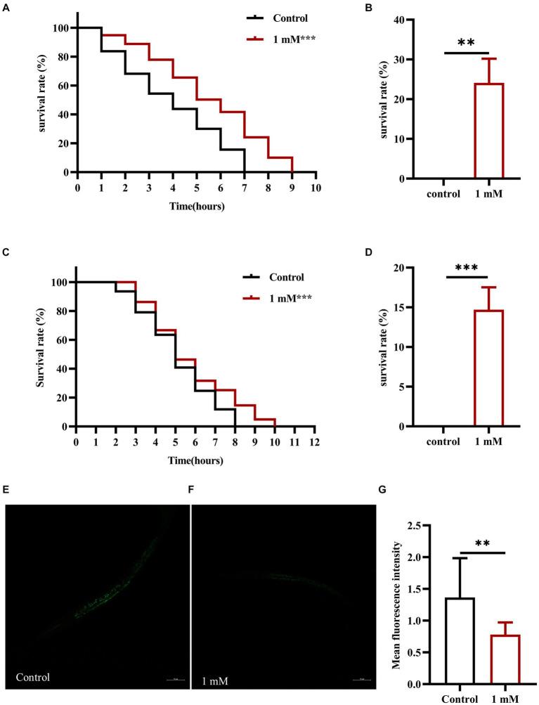
We investigated the effects of 4,4'-methylenediphenol on AD and aging through paralysis, lifespan, and behavioral assays. In addition, we determined the anti-AD effects of 4,4'-methylenediphenol by reactive oxygen species (ROS) assay, lipofuscin analysis, thioflavin S staining, metabolomics analysis, GFP reporter gene worm assay, and RNA interference assay and conducted in-depth studies on its mechanism of action.

RESULTS

4,4'-Methylenediphenol not only delayed paralysis onset and senescence in the AD model worms but also enhanced their motility and stress tolerance. Meanwhile, 4,4'-methylenediphenol treatment also reduced the contents of reactive oxygen species (ROS) and lipofuscin, and decreased Aβ protein deposition in the worms. Broad-spectrum targeted metabolomic analysis showed that 4,4'-methylenediphenol administration had a positive effect on the metabolite profile of the worms. In addition, 4,4'-methylenediphenol promoted the nuclear translocation of DAF-16 and upregulated the expression of SKN-1, SOD-3, and GST-4 in the respective GFP reporter lines, accompanied by an enhancement of antioxidant activity and a reduction in Aβ toxicity; importantly, our results suggested that these effects of 4,4'-methylenediphenol were mediated, at least partly, via the activation of DAF-16.

CONCLUSION

We have demonstrated that 4,4'-methylenediphenol can reduce Aβ-induced toxicity in AD model worms, suggesting that it has potential for development as an anti-AD drug. Our findings provide ideas and references for further research into the anti-AD effects of and its active ingredients.

摘要

引言

是一种广泛应用的药食两用草本植物,化学成分丰富。此外,含有的方剂常用于预防和治疗心血管、脑血管及衰老相关疾病。近期的药理学研究证实了的抗氧化和神经保护作用,近年来,这种草本植物还被用于治疗阿尔茨海默病(AD)和其他神经退行性疾病。我们之前已经表明,的关键活性成分4,4'-亚甲基二酚可以减轻AD模型蠕虫中淀粉样蛋白β(Aβ)诱导的麻痹,并延长动物的寿命,因此显示出作为AD治疗药物的潜力。

方法

我们通过麻痹、寿命和行为测定研究了4,4'-亚甲基二酚对AD和衰老的影响。此外,我们通过活性氧(ROS)测定、脂褐素分析、硫黄素S染色、代谢组学分析、绿色荧光蛋白(GFP)报告基因蠕虫测定和RNA干扰测定确定了4,4'-亚甲基二酚的抗AD作用,并对其作用机制进行了深入研究。

结果

4,4'-亚甲基二酚不仅延迟了AD模型蠕虫的麻痹发作和衰老,还增强了它们的运动能力和应激耐受性。同时,4,4'-亚甲基二酚处理还降低了活性氧(ROS)和脂褐素的含量,并减少了蠕虫中Aβ蛋白的沉积。广谱靶向代谢组学分析表明,给予4,4'-亚甲基二酚对蠕虫的代谢物谱有积极影响。此外,4,4'-亚甲基二酚促进了DAF-16的核转位,并上调了各自GFP报告基因系中SKN-1、SOD-3和GST-4的表达,同时抗氧化活性增强,Aβ毒性降低;重要的是,我们的结果表明,4,4'-亚甲基二酚的这些作用至少部分是通过DAF-16的激活介导的。

结论

我们已经证明4,4'-亚甲基二酚可以降低AD模型蠕虫中Aβ诱导的毒性,表明它有开发成为抗AD药物的潜力。我们的研究结果为进一步研究及其活性成分的抗AD作用提供了思路和参考。

https://cdn.ncbi.nlm.nih.gov/pmc/blobs/84dd/11171718/47c7d75480fc/fnagi-16-1393721-g001.jpg

文献AI研究员

20分钟写一篇综述,助力文献阅读效率提升50倍。

立即体验

用中文搜PubMed

大模型驱动的PubMed中文搜索引擎

马上搜索

文档翻译

学术文献翻译模型,支持多种主流文档格式。

立即体验