Suppr超能文献

用于评估自动液体复苏系统的心血管系统反应的集总参数模型。

A Lumped-Parameter Model of the Cardiovascular System Response for Evaluating Automated Fluid Resuscitation Systems.

作者信息

Chalumuri Yekanth Ram, Arabidarrehdor Ghazal, Tivay Ali, Sampson Catherine M, Khan Muzna, Kinsky Michael, Kramer George C, Hahn Jin-Oh, Scully Christopher G, Bighamian Ramin

机构信息

Department of Mechanical Engineering, University of Maryland, College Park, MD 20742, USA.

Department of Anesthesiology, The University of Texas Medical Branch, Galveston, TX 77555, USA.

出版信息

IEEE Access. 2024;12:62511-62525. doi: 10.1109/access.2024.3395008. Epub 2024 May 8.

Abstract

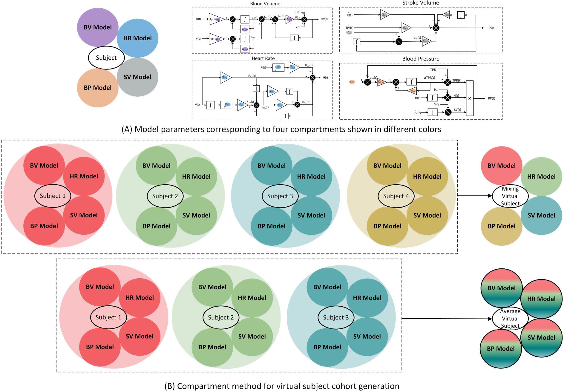
Physiological closed-loop controlled (PCLC) medical devices, such as those designed for blood pressure regulation, can be tested for safety and efficacy in real-world clinical settings. However, relying solely on limited animal and clinical studies may not capture the diverse range of physiological conditions. Credible mathematical models can complement these studies by allowing the testing of the device against simulated patient scenarios. This research involves the development and validation of a low-order lumped-parameter mathematical model of the cardiovascular system's response to fluid perturbation. The model takes rates of hemorrhage and fluid infusion as inputs and provides hematocrit and blood volume, heart rate, stroke volume, cardiac output and mean arterial blood pressure as outputs. The model was calibrated using data from 27 sheep subjects, and its predictive capability was evaluated through a leave-one-out cross-validation procedure, followed by independent validation using 12 swine subjects. Our findings showed small model calibration error against the training dataset, with the normalized root-mean-square error (NRMSE) less than 10% across all variables. The mathematical model and virtual patient cohort generation tool demonstrated a high level of predictive capability and successfully generated a sufficient number of subjects that closely resembled the test dataset. The average NRMSE for the best virtual subject, across two distinct samples of virtual subjects, was below 12.7% and 11.9% for the leave-one-out cross-validation and independent validation dataset. These findings suggest that the model and virtual cohort generator are suitable for simulating patient populations under fluid perturbation, indicating their potential value in PCLC medical device evaluation.

摘要

生理闭环控制(PCLC)医疗设备,如那些设计用于血压调节的设备,可以在真实世界的临床环境中进行安全性和有效性测试。然而,仅依靠有限的动物和临床研究可能无法涵盖各种生理状况。可靠的数学模型可以通过允许针对模拟患者场景对设备进行测试来补充这些研究。这项研究涉及开发和验证一个低阶集总参数数学模型,该模型用于描述心血管系统对液体扰动的反应。该模型将出血率和液体输注率作为输入,并将血细胞比容、血容量、心率、每搏输出量、心输出量和平均动脉血压作为输出。该模型使用来自27只绵羊受试者的数据进行校准,并通过留一法交叉验证程序评估其预测能力,随后使用12只猪受试者进行独立验证。我们的研究结果表明,相对于训练数据集,模型校准误差较小,所有变量的归一化均方根误差(NRMSE)均小于10%。该数学模型和虚拟患者队列生成工具显示出较高的预测能力,并成功生成了足够数量的与测试数据集非常相似的受试者。在留一法交叉验证和独立验证数据集中,最佳虚拟受试者在两个不同虚拟受试者样本中的平均NRMSE分别低于12.7%和11.9%。这些研究结果表明,该模型和虚拟队列生成器适用于模拟液体扰动下的患者群体,表明它们在PCLC医疗设备评估中的潜在价值。

https://cdn.ncbi.nlm.nih.gov/pmc/blobs/22a4/11170980/0947de3aedfc/nihms-1998775-f0001.jpg

文献AI研究员

20分钟写一篇综述,助力文献阅读效率提升50倍。

立即体验

用中文搜PubMed

大模型驱动的PubMed中文搜索引擎

马上搜索

文档翻译

学术文献翻译模型,支持多种主流文档格式。

立即体验