Suppr超能文献

吲哚萜类模拟物的靶标鉴定和机制特征:适当的纺锤体微管组装对于 Cdh1 介导的 CENP-A 蛋白水解至关重要。

Target Identification and Mechanistic Characterization of Indole Terpenoid Mimics: Proper Spindle Microtubule Assembly Is Essential for Cdh1-Mediated Proteolysis of CENP-A.

机构信息

Shanghai Key Laboratory of New Drug Design, School of Pharmacy, East China University of Science and Technology, Shanghai, 200237, China.

State Key Laboratory of Chemical Biology, Shanghai Institute of Organic Chemistry, University of Chinese Academy of Sciences, Chinese Academy of Sciences, Shanghai, 200032, China.

出版信息

Adv Sci (Weinh). 2024 Aug;11(29):e2305593. doi: 10.1002/advs.202305593. Epub 2024 Jun 14.

Abstract

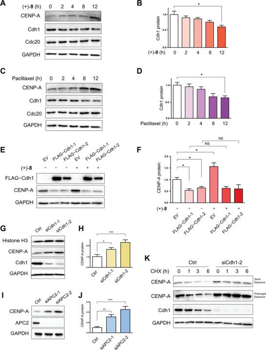
Centromere protein A (CENP-A), a centromere-specific histone H3 variant, is crucial for kinetochore positioning and chromosome segregation. However, its regulatory mechanism in human cells remains incompletely understood. A structure-activity relationship (SAR) study of the cell-cycle-arresting indole terpenoid mimic JP18 leads to the discovery of two more potent analogs, (+)-6-Br-JP18 and (+)-6-Cl-JP18. Tubulin is identified as a potential cellular target of these halogenated analogs by using the drug affinity responsive target stability (DARTS) based method. X-ray crystallography analysis reveals that both molecules bind to the colchicine-binding site of β-tubulin. Treatment of human cells with microtubule-targeting agents (MTAs), including these two compounds, results in CENP-A accumulation by destabilizing Cdh1, a co-activator of the anaphase-promoting complex/cyclosome (APC/C) E3 ubiquitin ligase. This study establishes a link between microtubule dynamics and CENP-A accumulation using small-molecule tools and highlights the role of Cdh1 in CENP-A proteolysis.

摘要

着丝粒蛋白 A(CENP-A)是一种着丝粒特异性组蛋白 H3 变体,对于动粒定位和染色体分离至关重要。然而,其在人类细胞中的调控机制仍不完全清楚。细胞周期停滞吲哚萜模拟物 JP18 的构效关系(SAR)研究导致发现了另外两种更有效的类似物,(+)-6-Br-JP18 和(+)-6-Cl-JP18。通过使用基于药物亲和反应靶标稳定性(DARTS)的方法,将微管确定为这些卤代类似物的潜在细胞靶标。X 射线晶体学分析表明,这两种分子都结合到β-微管蛋白的秋水仙碱结合位点。用微管靶向剂(MTAs)处理人类细胞,包括这两种化合物,通过使 APC/C E3 泛素连接酶的共激活因子 Cdh1 失稳,导致 CENP-A 积累。这项研究使用小分子工具建立了微管动力学与 CENP-A 积累之间的联系,并强调了 Cdh1 在 CENP-A 蛋白水解中的作用。

https://cdn.ncbi.nlm.nih.gov/pmc/blobs/a1eb/11304278/d97fb2163129/ADVS-11-2305593-g002.jpg

文献AI研究员

20分钟写一篇综述,助力文献阅读效率提升50倍。

立即体验

用中文搜PubMed

大模型驱动的PubMed中文搜索引擎

马上搜索

文档翻译

学术文献翻译模型,支持多种主流文档格式。

立即体验