Suppr超能文献

Pitx2 和 Pax7 之间的相互作用在时间上控制了眼外肌干细胞的特化。

Interplay between Pitx2 and Pax7 temporally governs specification of extraocular muscle stem cells.

机构信息

Institut Pasteur, Université Paris Cité, CNRS UMR 3738, Stem Cells & Development Unit, Institut Pasteur, Paris, France.

出版信息

PLoS Genet. 2024 Jun 14;20(6):e1010935. doi: 10.1371/journal.pgen.1010935. eCollection 2024 Jun.

Abstract

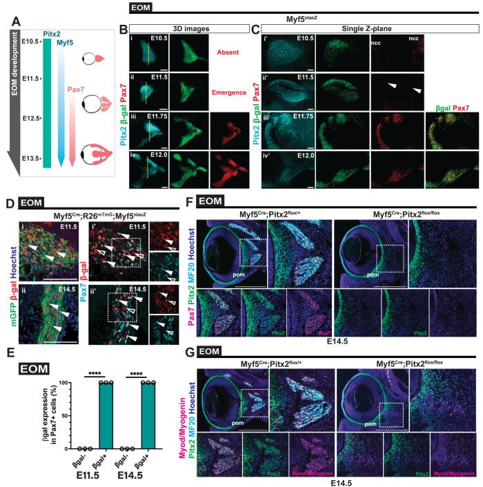
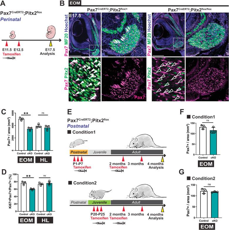
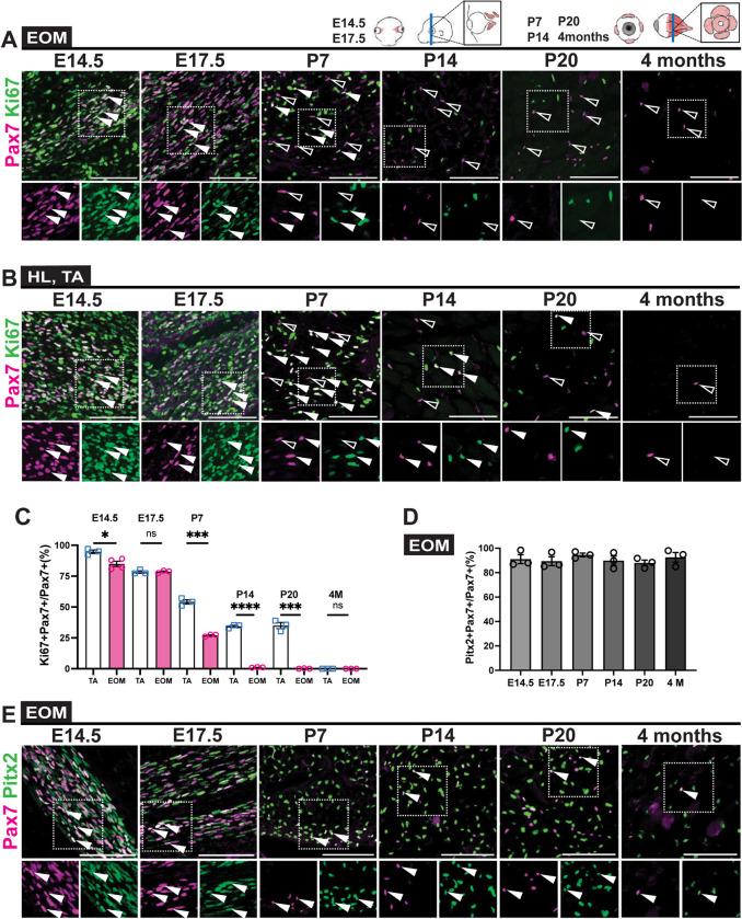
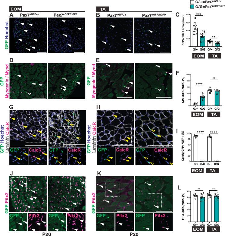
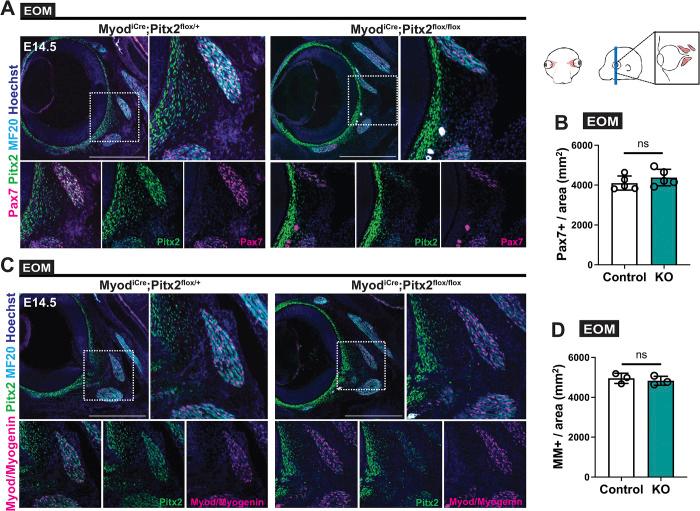
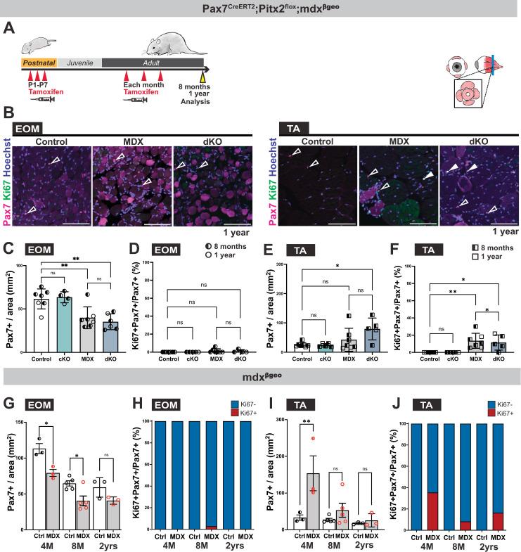
Gene regulatory networks that act upstream of skeletal muscle fate determinants are distinct in different anatomical locations. Despite recent efforts, a clear understanding of the cascade of events underlying the emergence and maintenance of the stem cell pool in specific muscle groups remains unresolved and debated. Here, we invalidated Pitx2 with multiple Cre-driver mice prenatally, postnatally, and during lineage progression. We showed that this gene becomes progressively dispensable for specification and maintenance of the muscle stem (MuSC) cell pool in extraocular muscles (EOMs) despite being, together with Myf5, a major upstream regulator during early development. Moreover, constitutive inactivation of Pax7 postnatally led to a greater loss of MuSCs in the EOMs compared to the limb. Thus, we propose a relay between Pitx2, Myf5 and Pax7 for EOM stem cell maintenance. We demonstrate also that MuSCs in the EOMs adopt a quiescent state earlier that those in limb muscles and do not spontaneously proliferate in the adult, yet EOMs have a significantly higher content of Pax7+ MuSCs per area pre- and post-natally. Finally, while limb MuSCs proliferate in the mdx mouse model for Duchenne muscular dystrophy, significantly less MuSCs were present in the EOMs of the mdx mouse model compared to controls, and they were not proliferative. Overall, our study provides a comprehensive in vivo characterisation of MuSC heterogeneity along the body axis and brings further insights into the unusual sparing of EOMs during muscular dystrophy.

摘要

在不同的解剖位置,作用于骨骼肌命运决定因素上游的基因调控网络是不同的。尽管最近进行了一些努力,但对于特定肌肉群中干细胞池出现和维持的事件级联仍缺乏清晰的认识,并存在争议。在这里,我们使用多种 Cre 驱动小鼠在产前、产后和谱系进展过程中使 Pitx2 失活。我们表明,尽管与 Myf5 一起,Pitx2 是早期发育过程中的主要上游调节剂,但它对于眼外肌 (EOM) 中肌肉干细胞 (MuSC) 池的特化和维持变得越来越可有可无。此外,Pax7 后天性组成性失活导致 EOM 中 MuSCs 的丢失比四肢更大。因此,我们提出了 Pitx2、Myf5 和 Pax7 之间的接力作用,用于 EOM 干细胞的维持。我们还证明,EOM 中的 MuSCs 比四肢中的 MuSCs 更早地进入静止状态,并且在成年后不会自发增殖,但 EOM 在出生前和出生后每区域的 Pax7+MuSCs 含量显著更高。最后,尽管肢体 MuSCs 在 Duchenne 肌营养不良症的 mdx 小鼠模型中增殖,但与对照组相比,mdx 小鼠模型中的 EOM 中的 MuSCs 数量明显较少,并且它们不具有增殖性。总体而言,我们的研究提供了沿身体轴的 MuSC 异质性的全面体内特征描述,并进一步深入了解肌肉营养不良期间 EOM 异常保留的机制。

https://cdn.ncbi.nlm.nih.gov/pmc/blobs/fe5c/11178213/5abea0db2781/pgen.1010935.g001.jpg

文献AI研究员

20分钟写一篇综述,助力文献阅读效率提升50倍。

立即体验

用中文搜PubMed

大模型驱动的PubMed中文搜索引擎

马上搜索

文档翻译

学术文献翻译模型,支持多种主流文档格式。

立即体验