Suppr超能文献

一种坚固的开启和轻推锁定策略,用于开发可激活的双模式近红外二区探针的通用化学平台。

A firm-push-to-open and light-push-to-lock strategy for a general chemical platform to develop activatable dual-modality NIR-II probes.

机构信息

College of Pharmaceutical Sciences, Zhejiang University, 866 Yuhangtang Street, Hangzhou 310058, China.

Department of Nuclear Medicine, The First Affiliated Hospital, Zhejiang University School of Medicine, Hangzhou, China.

出版信息

Sci Adv. 2024 Jun 14;10(24):eado2037. doi: 10.1126/sciadv.ado2037.

Abstract

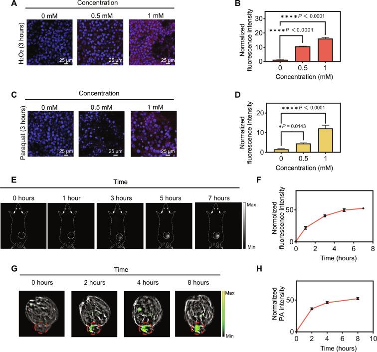
Activatable near-infrared (NIR) imaging in the NIR-II range is crucial for deep tissue bioanalyte tracking. However, designing such probes remains challenging due to the limited availability of general chemical strategies. Here, we introduced a foundational platform for activatable probes, using analyte-triggered smart modulation of the π-conjugation system of a NIR-II-emitting rhodamine hybrid. By tuning the nucleophilicity of the ortho-carboxy moiety, we achieved an electronic effect termed "firm-push-to-open and light-push-to-lock," which enables complete spirocyclization of the probe before sensing and allows for efficient zwitterion formation when the light-pushing aniline carbamate trigger is transformed into a firm-pushing aniline. This platform produces dual-modality NIR-II imaging probes with ~50-fold fluorogenic and activatable photoacoustic signals in live mice, surpassing reported probes with generally below 10-fold activatable signals. Demonstrating generality, we successfully designed probes for hydrogen peroxide (HO) and hydrogen sulfide (HS). We envision a widespread adoption of the chemical platform for designing activatable NIR-II probes across diverse applications.

摘要

近红外二区(NIR-II)激活型近红外成像对于深层组织生物分析物的追踪至关重要。然而,由于缺乏通用的化学策略,设计此类探针仍然具有挑战性。在这里,我们引入了一种用于激活型探针的基础平台,利用分析物触发的 NIR-II 发射罗丹明杂化的π共轭系统的智能调制。通过调整邻羧基部分的亲核性,我们实现了一种称为“强推开-光推锁”的电子效应,这使得探针在传感前完全进行螺环化,并允许当光推苯胺氨基甲酸酯触发物转化为强推苯胺时,高效形成两性离子。该平台产生了具有~50 倍荧光和激活光声信号的双模态 NIR-II 成像探针,超过了报道的一般低于 10 倍激活信号的探针。展示了通用性,我们成功设计了用于过氧化氢(HO)和硫化氢(HS)的探针。我们设想该化学平台将广泛应用于设计用于各种应用的激活型 NIR-II 探针。

https://cdn.ncbi.nlm.nih.gov/pmc/blobs/4a55/11177897/5f32a3842368/sciadv.ado2037-f1.jpg

文献AI研究员

20分钟写一篇综述,助力文献阅读效率提升50倍。

立即体验

用中文搜PubMed

大模型驱动的PubMed中文搜索引擎

马上搜索

文档翻译

学术文献翻译模型,支持多种主流文档格式。

立即体验