Suppr超能文献

信息素在蚂蚁触角叶中的表达随年龄而变化。

Pheromone representation in the ant antennal lobe changes with age.

机构信息

Laboratory of Social Evolution and Behavior, The Rockefeller University, 1230 York Avenue, New York, NY 10065, USA.

Laboratory of Social Evolution and Behavior, The Rockefeller University, 1230 York Avenue, New York, NY 10065, USA.

出版信息

Curr Biol. 2024 Jul 22;34(14):3233-3240.e4. doi: 10.1016/j.cub.2024.05.031. Epub 2024 Jun 13.

Abstract

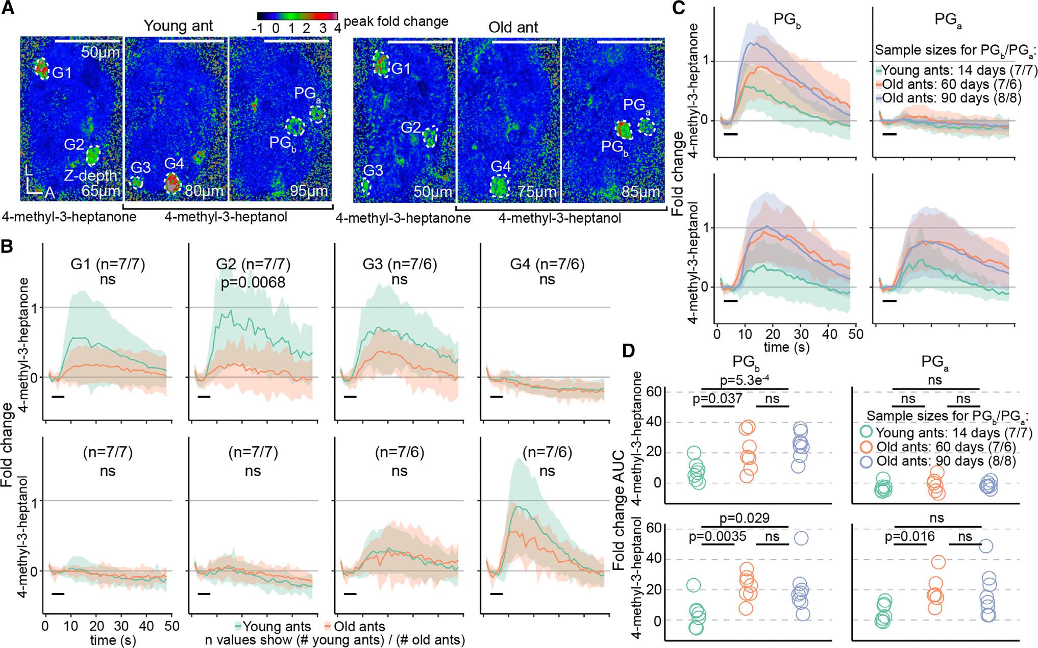
While the neural basis of age-related decline has been extensively studied, less is known about changes in neural function during the pre-senescent stages of adulthood. Adult neural plasticity is likely a key factor in social insect age polyethism, where individuals perform different tasks as they age and divide labor in an age-dependent manner. Primarily, workers transition from nursing to foraging tasks, become more aggressive, and more readily display alarm behavior as they get older. While it is unknown how these behavioral dynamics are neurally regulated, they could partially be generated by altered salience of behaviorally relevant stimuli. Here, we investigated how odor coding in the antennal lobe (AL) changes with age in the context of alarm pheromone communication in the clonal raider ant (Ooceraea biroi). Similar to other social insects, older ants responded more rapidly to alarm pheromones, the chemical signals for danger. Using whole-AL calcium imaging, we then mapped odor representations for five general odorants and two alarm pheromones in young and old ants. Alarm pheromones were represented sparsely at all ages. However, alarm pheromone responses within individual glomeruli changed with age, either increasing or decreasing. Only two glomeruli became sensitized to alarm pheromones with age, while at the same time becoming desensitized to general odorants. Our results suggest that the heightened response to alarm pheromones in older ants occurs via increased sensitivity in these two core glomeruli, illustrating the importance of sensory modulation in social insect division of labor and age-associated behavioral plasticity.

摘要

虽然年龄相关衰退的神经基础已经得到了广泛的研究,但在成年前衰老阶段神经功能的变化知之甚少。成人神经可塑性可能是社会昆虫年龄多态性的关键因素,在这种现象中,个体随着年龄的增长而执行不同的任务,并以年龄依赖的方式分工。主要是,工蚁从护理任务过渡到觅食任务,变得更加好斗,并且随着年龄的增长更容易表现出报警行为。虽然尚不清楚这些行为动态是如何受神经调节的,但它们可能部分是由行为相关刺激的显着性改变产生的。在这里,我们研究了在克隆掠夺蚁(Ooceraea biroi)的报警信息素通讯背景下,触角叶(AL)中的气味编码如何随年龄变化。与其他社会昆虫一样,年龄较大的蚂蚁对报警信息素(危险的化学信号)的反应更快。然后,我们使用全 AL 钙成像,在年轻和年老的蚂蚁中绘制了五种一般气味剂和两种报警信息素的气味表示。在所有年龄段,报警信息素的表示都很稀疏。然而,个体肾小球内的报警信息素反应随年龄而变化,要么增加要么减少。只有两个肾小球随着年龄的增长而对报警信息素变得敏感,同时对一般气味剂变得不敏感。我们的结果表明,年老蚂蚁对报警信息素的反应增强是通过这两个核心肾小球的敏感性增加而发生的,这说明了在社会昆虫分工和与年龄相关的行为可塑性中感觉调制的重要性。

https://cdn.ncbi.nlm.nih.gov/pmc/blobs/4197/11265976/97886c9f1340/nihms-1997610-f0001.jpg

文献AI研究员

20分钟写一篇综述,助力文献阅读效率提升50倍。

立即体验

用中文搜PubMed

大模型驱动的PubMed中文搜索引擎

马上搜索

文档翻译

学术文献翻译模型,支持多种主流文档格式。

立即体验