Suppr超能文献

在嗜热嗜酸古菌 Sulfolobus acidocaldarius 中,黏附菌毛回缩力为翻滚运动提供动力。

Adhesion pilus retraction powers twitching motility in the thermoacidophilic crenarchaeon Sulfolobus acidocaldarius.

机构信息

Department of Cellular and Molecular Pharmacology, Howard Hughes Medical Institute, University of California, San Francisco, San Francisco, CA, US.

Molecular Biology of Archaea, Faculty of Biology, Institute of Biology II, University of Freiburg, Freiburg, Germany.

出版信息

Nat Commun. 2024 Jun 14;15(1):5051. doi: 10.1038/s41467-024-49101-7.

Abstract

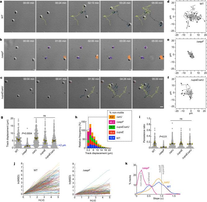
Type IV pili are filamentous appendages found in most bacteria and archaea, where they can support functions such as surface adhesion, DNA uptake, aggregation, and motility. In most bacteria, PilT-family ATPases disassemble adhesion pili, causing them to rapidly retract and produce twitching motility, important for surface colonization. As archaea do not possess PilT homologs, it was thought that archaeal pili cannot retract and that archaea do not exhibit twitching motility. Here, we use live-cell imaging, automated cell tracking, fluorescence imaging, and genetic manipulation to show that the hyperthermophilic archaeon Sulfolobus acidocaldarius exhibits twitching motility, driven by retractable adhesion (Aap) pili, under physiologically relevant conditions (75 °C, pH 2). Aap pili are thus capable of retraction in the absence of a PilT homolog, suggesting that the ancestral type IV pili in the last universal common ancestor (LUCA) were capable of retraction.

摘要

IV 型菌毛存在于大多数细菌和古菌中,它们可以支持表面黏附、DNA 摄取、聚集和运动等功能。在大多数细菌中,PilT 家族 ATP 酶会使黏附菌毛解体,导致菌毛迅速缩回并产生蠕动运动,这对于表面定植很重要。由于古菌不具有 PilT 同源物,因此人们认为古菌的菌毛不能缩回,并且古菌不会表现出蠕动运动。在这里,我们使用活细胞成像、自动细胞跟踪、荧光成像和遗传操作来表明,在生理相关条件(75°C,pH 值 2)下,嗜热古菌 Sulfolobus acidocaldarius 表现出由可缩回的黏附(Aap)菌毛驱动的蠕动运动。因此,在没有 PilT 同源物的情况下,Aap 菌毛能够缩回,这表明在最后的普遍共同祖先(LUCA)中的原始 IV 型菌毛能够缩回。

https://cdn.ncbi.nlm.nih.gov/pmc/blobs/e319/11178785/fd9d95849071/41467_2024_49101_Fig1_HTML.jpg

文献AI研究员

20分钟写一篇综述,助力文献阅读效率提升50倍。

立即体验

用中文搜PubMed

大模型驱动的PubMed中文搜索引擎

马上搜索

文档翻译

学术文献翻译模型,支持多种主流文档格式。

立即体验