Suppr超能文献

鉴定和验证 ZNF281 在胃癌 5-氟尿嘧啶化疗中的作用。

Identification and validation of the role of ZNF281 in 5-fluorouracil chemotherapy of gastric cancer.

机构信息

Department of Gastrointestinal Surgery, Huaihe Hospital of Henan University, Kaifeng, Henan Province, China.

Key Laboratory of Inflammatory Diseases and Immunoregulation, Henan Provincial Health Commission, Kaifeng, China.

出版信息

J Cancer Res Clin Oncol. 2024 Jun 16;150(6):307. doi: 10.1007/s00432-024-05838-8.

Abstract

BACKGROUND

The early diagnosis of gastric cancer (GC) and overcoming chemotherapy resistance is challenging. The aberrant expression of zinc finger protein 281 (ZNF281) and the over-activation of the Wnt/β-catenin pathway are oncogenic factors and confer tumor chemoresistance. ZNF281 modulates the Wnt/β-catenin pathway to influence malignant tumor behavior. However, the role of ZNF281 in GC chemotherapy and the relationship with the Wnt/β-catenin pathway have not been elucidated by researchers.

METHODS

We explored differences in ZNF281 expression in Pan-cancer and normal tissues, the effect of its expression on prognosis of patients treated with 5-fluorouracil (5-FU). Cox regression was utilized to determine whether ZNF281 is an independent prognostic factor. Enrichment analysis was performed to explore the mechanism underlying ZNF281's role in 5-FU treatment. We assessed the relationship between ZNF281 and the tumour microenvironment (TME) and combined bulk-RNA and single-cell RNA data to analyse the relationship between ZNF281 and immune infiltration. In vitro experiments verified the effects of ZNF281 knockdown on proliferation, invasion, migration, apoptosis, DNA damage of GC cells with 5-FU treated and the Wnt/β-catenin pathway proteins.

RESULTS

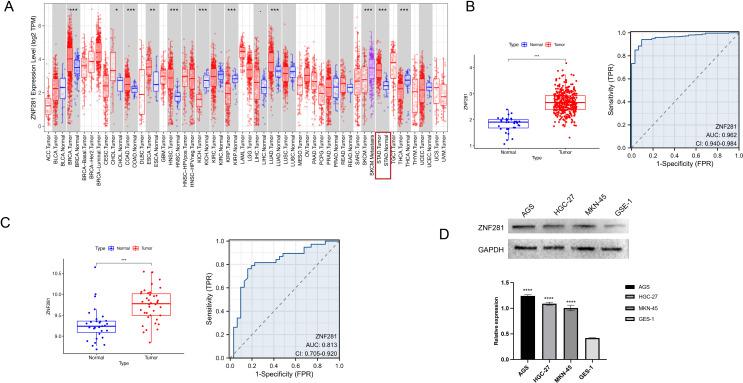
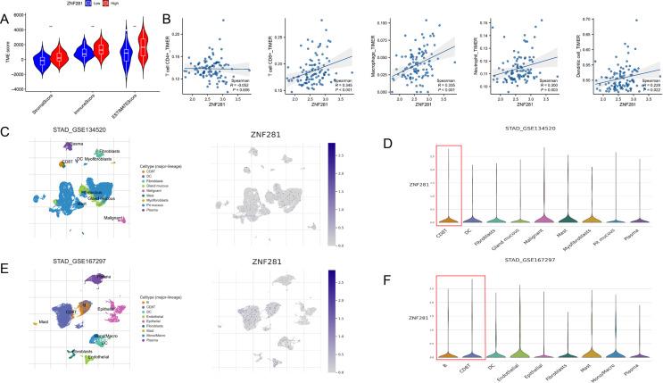
ZNF281 was highly expressed in seven cancers and correlates with the prognosis. It is an independent prognostic factor in 5-FU treatment. ZNF281 correlates with TME score, CD8T cell abundance. ZNF281 is primarily associated with DNA repair and the Wnt/β-catenin pathway. ZNF281 knockdown enhanced the effect of 5-FU on phenotypes of GC cells.

CONCLUSION

We identified and verified ZNF281 as one of the potential influencing factors of 5-FU treatment in GC and may be associated with the Wnt/β-catenin pathway. Low ZNF281 may contribute to improved 5-FU sensitivity in GC patients.

摘要

背景

胃癌(GC)的早期诊断和克服化疗耐药性是具有挑战性的。锌指蛋白 281(ZNF281)的异常表达和 Wnt/β-连环蛋白途径的过度激活是致癌因素,并赋予肿瘤化疗耐药性。ZNF281 调节 Wnt/β-连环蛋白途径,影响恶性肿瘤行为。然而,ZNF281 在 GC 化疗中的作用及其与 Wnt/β-连环蛋白途径的关系尚未被研究人员阐明。

方法

我们探索了 ZNF281 在泛癌和正常组织中的表达差异,其表达对接受 5-氟尿嘧啶(5-FU)治疗的患者预后的影响。Cox 回归用于确定 ZNF281 是否是独立的预后因素。富集分析用于探索 ZNF281 在 5-FU 治疗中的作用机制。我们评估了 ZNF281 与肿瘤微环境(TME)的关系,并结合批量 RNA 和单细胞 RNA 数据分析 ZNF281 与免疫浸润的关系。体外实验验证了 ZNF281 敲低对 GC 细胞增殖、侵袭、迁移、凋亡、DNA 损伤以及 Wnt/β-连环蛋白途径蛋白的影响。

结果

ZNF281 在七种癌症中高表达,与预后相关。它是 5-FU 治疗中的独立预后因素。ZNF281 与 TME 评分、CD8T 细胞丰度相关。ZNF281 主要与 DNA 修复和 Wnt/β-连环蛋白途径相关。ZNF281 敲低增强了 5-FU 对 GC 细胞表型的影响。

结论

我们确定并验证了 ZNF281 是 GC 中 5-FU 治疗的潜在影响因素之一,可能与 Wnt/β-连环蛋白途径相关。ZNF281 低表达可能有助于提高 GC 患者对 5-FU 的敏感性。

https://cdn.ncbi.nlm.nih.gov/pmc/blobs/1948/11793430/a1c1d1de8c49/432_2024_5838_Fig1_HTML.jpg

文献AI研究员

20分钟写一篇综述,助力文献阅读效率提升50倍。

立即体验

用中文搜PubMed

大模型驱动的PubMed中文搜索引擎

马上搜索

文档翻译

学术文献翻译模型,支持多种主流文档格式。

立即体验