Suppr超能文献

近红外光触发的 NO 纳米发电机用于增强气体的光动力疗法和低温光热疗法以消除生物膜。

Near-Infrared Light-Triggered NO Nanogenerator for Gas-Enhanced Photodynamic Therapy and Low-Temperature Photothermal Therapy to Eliminate Biofilms.

机构信息

Department of Respiratory Medicine, The First Affiliated Hospital of Weifang Medical University/Weifang People's Hospital, Weifang, 261000, People's Republic of China.

School of Clinical Medicine, Weifang Medical University, Weifang, 261053, People's Republic of China.

出版信息

Int J Nanomedicine. 2024 Jun 12;19:5763-5780. doi: 10.2147/IJN.S454762. eCollection 2024.

Abstract

PURPOSE

Owing to its noninvasive nature, broad-spectrum effectiveness, minimal bacterial resistance, and high efficiency, phototherapy has significant potential for antibiotic-free antibacterial interventions and combating antibacterial biofilms. However, finding effective strategies to mitigate the detrimental effects of excessive temperature and elevated concentrations of reactive oxygen species (ROS) remains a pressing issue that requires immediate attention.

METHODS

In this study, we designed a pH-responsive cationic polymer sodium nitroside dihydrate/branched polyethylenimine-indocyanine green@polyethylene glycol (SNP/PEI-ICG@PEG) nanoplatform using the electrostatic adsorption method and Schiff's base reaction. Relevant testing techniques were applied to characterize and analyze SNP/PEI-ICG@PEG, proving the successful synthesis of the nanomaterials. In vivo and in vitro experiments were performed to evaluate the antimicrobial properties of SNP/PEI-ICG@PEG.

RESULTS

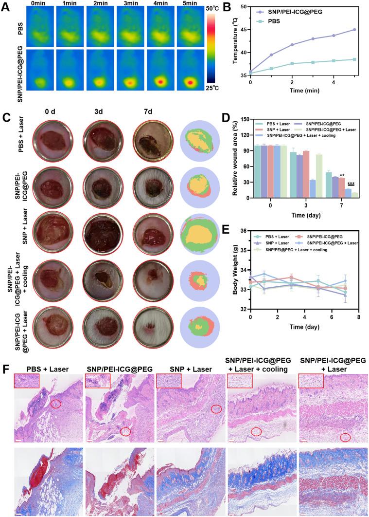
The morphology and particle size of SNP/PEI-ICG@PEG were observed via TEM. The zeta potential and UV-visible (UV-vis) results indicated the synthesis of the nanomaterials. The negligible cytotoxicity of up to 1 mg/mL of SNP/PEI-ICG@PEG in the presence or absence of light demonstrated its biosafety. Systematic in vivo and in vitro antimicrobial assays confirmed that SNP/PEI-ICG@PEG had good water solubility and biosafety and could be activated by near-infrared (NIR) light and synergistically treated using four therapeutic modes, photodynamic therapy (PDT), gaseous therapy (GT), mild photothermal therapy (PTT, 46 °C), and cation. Ultimately, the development of Gram-positive (G) Staphylococcus aureus () and Gram-negative (G) Escherichia coli () were both completely killed in the free state, and the biofilm that had formed was eliminated.

CONCLUSION

SNP/PEI-ICG@PEG demonstrated remarkable efficacy in achieving controlled multimodal synergistic antibacterial activity and biofilm infection treatment. The nanoplatform thus holds promise for future clinical applications.

摘要

目的

由于光疗具有非侵入性、广谱有效性、最小细菌耐药性和高效率等特点,因此在无抗生素抗菌干预和对抗抗菌生物膜方面具有很大的潜力。然而,寻找有效策略来减轻过度温度和升高的活性氧(ROS)浓度的不利影响仍然是一个紧迫的问题,需要立即关注。

方法

在本研究中,我们使用静电吸附法和希夫碱反应设计了一种 pH 响应性阳离子聚合物亚硝酸钠二水合物/支化聚乙烯亚胺-吲哚菁绿@聚乙二醇(SNP/PEI-ICG@PEG)纳米平台。应用相关测试技术对 SNP/PEI-ICG@PEG 进行了表征和分析,证明了纳米材料的成功合成。进行了体内和体外实验来评估 SNP/PEI-ICG@PEG 的抗菌性能。

结果

通过 TEM 观察 SNP/PEI-ICG@PEG 的形态和粒径。通过 Zeta 电位和紫外-可见(UV-vis)结果表明了纳米材料的合成。在有光和无光条件下,高达 1 mg/mL 的 SNP/PEI-ICG@PEG 表现出可以忽略不计的细胞毒性,证明了其生物安全性。系统的体内和体外抗菌试验证实,SNP/PEI-ICG@PEG 具有良好的水溶性和生物安全性,可以被近红外(NIR)光激活,并通过四种治疗模式协同治疗,包括光动力疗法(PDT)、气态治疗(GT)、温和光热疗法(PTT,46°C)和阳离子。最终,游离状态下完全杀死革兰氏阳性(G)金黄色葡萄球菌()和革兰氏阴性(G)大肠杆菌(),并消除已形成的生物膜。

结论

SNP/PEI-ICG@PEG 在实现控制多模式协同抗菌活性和生物膜感染治疗方面表现出显著疗效。因此,该纳米平台有望在未来的临床应用中得到应用。

https://cdn.ncbi.nlm.nih.gov/pmc/blobs/9bc0/11180465/ffc42bf62cc5/IJN-19-5763-g0001.jpg

文献AI研究员

20分钟写一篇综述,助力文献阅读效率提升50倍。

立即体验

用中文搜PubMed

大模型驱动的PubMed中文搜索引擎

马上搜索

文档翻译

学术文献翻译模型,支持多种主流文档格式。

立即体验