Suppr超能文献

杂交微纳蛋白平台提供生长因子的类内分泌和细胞外基质样输送

Hybrid Micro-/Nanoprotein Platform Provides Endocrine-like and Extracellular Matrix-like Cell Delivery of Growth Factors.

机构信息

Institut de Biotecnologia i de Biomedicina (IBB), Universitat Autònoma de Barcelona, Barcelona 08193, Spain.

Departament de Genètica i de Microbiologia, Universitat Autònoma de Barcelona, Barcelona 08193, Spain.

出版信息

ACS Appl Mater Interfaces. 2024 Jul 3;16(26):32930-32944. doi: 10.1021/acsami.4c01210. Epub 2024 Jun 18.

Abstract

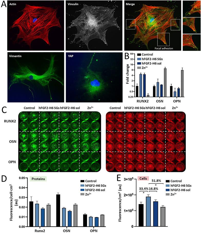
Protein materials are versatile tools in diverse biomedical fields. Among them, artificial secretory granules (SGs), mimicking those from the endocrine system, act as mechanically stable reservoirs for the sustained release of proteins as oligomeric functional nanoparticles. Only validated in oncology, the physicochemical properties of SGs, along with their combined drug-releasing and scaffolding abilities, make them suitable as smart topographies in regenerative medicine for the prolonged delivery of growth factors (GFs). Thus, considering the need for novel, safe, and cost-effective materials to present GFs, in this study, we aimed to biofabricate a protein platform combining both endocrine-like and extracellular matrix fibronectin-derived (ECM-FN) systems. This approach is based on the sustained delivery of a nanostructured histidine-tagged version of human fibroblast growth factor 2. The GF is presented onto polymeric surfaces, interacting with FN to spontaneously generate nanonetworks that absorb and present the GF in the solid state, to modulate mesenchymal stromal cell (MSC) behavior. The results show that SGs-based topographies trigger high rates of MSCs proliferation while preventing differentiation. While this could be useful in cell therapy manufacture demanding large numbers of unspecialized MSCs, it fully validates the hybrid platform as a convenient setup for the design of biologically active hybrid surfaces and in tissue engineering for the controlled manipulation of mammalian cell growth.

摘要

蛋白质材料在不同的生物医学领域是一种用途广泛的工具。其中,模拟内分泌系统的人工分泌颗粒(SGs)作为机械稳定的储库,可以持续释放蛋白质作为寡聚功能纳米颗粒。尽管仅在肿瘤学中得到验证,但 SGs 的物理化学性质及其联合的药物释放和支架能力,使它们适合作为再生医学中的智能拓扑结构,用于生长因子(GFs)的长时间递送。因此,考虑到需要新型、安全且具有成本效益的材料来呈现 GFs,在本研究中,我们旨在生物制造一种结合了类内分泌和细胞外基质纤维连接蛋白衍生(ECM-FN)系统的蛋白质平台。这种方法基于对具有纳米结构的组氨酸标记的人成纤维细胞生长因子 2 的持续释放。GF 被呈现在聚合物表面上,与 FN 相互作用,自发生成纳米网络,将 GF 吸收并呈现在固态中,以调节间充质基质细胞(MSC)的行为。结果表明,基于 SGs 的拓扑结构可引发 MSC 增殖的高速率,同时防止分化。虽然这在需要大量未分化 MSC 的细胞治疗制造中可能很有用,但它完全验证了混合平台作为设计生物活性混合表面的便捷设置以及用于哺乳动物细胞生长的受控操作的组织工程。

https://cdn.ncbi.nlm.nih.gov/pmc/blobs/375f/11231985/5d52ade561a2/am4c01210_0001.jpg

文献AI研究员

20分钟写一篇综述,助力文献阅读效率提升50倍。

立即体验

用中文搜PubMed

大模型驱动的PubMed中文搜索引擎

马上搜索

文档翻译

学术文献翻译模型,支持多种主流文档格式。

立即体验