Suppr超能文献

展示功能单链可变片段实现特定细胞靶向:一种新策略的原理验证。

Specific Cell Targeting by Displaying Functional Single-Chain Variable Fragment as a Novel Strategy; A Proof of Principle.

机构信息

BioMAP, UMR ISP 1282 INRAE, Université de Tours, 37200 Tours, France.

Faculty of Pharmacy, University of Gezira, Wad Madani 21111, Sudan.

出版信息

Cells. 2024 Jun 4;13(11):975. doi: 10.3390/cells13110975.

Abstract

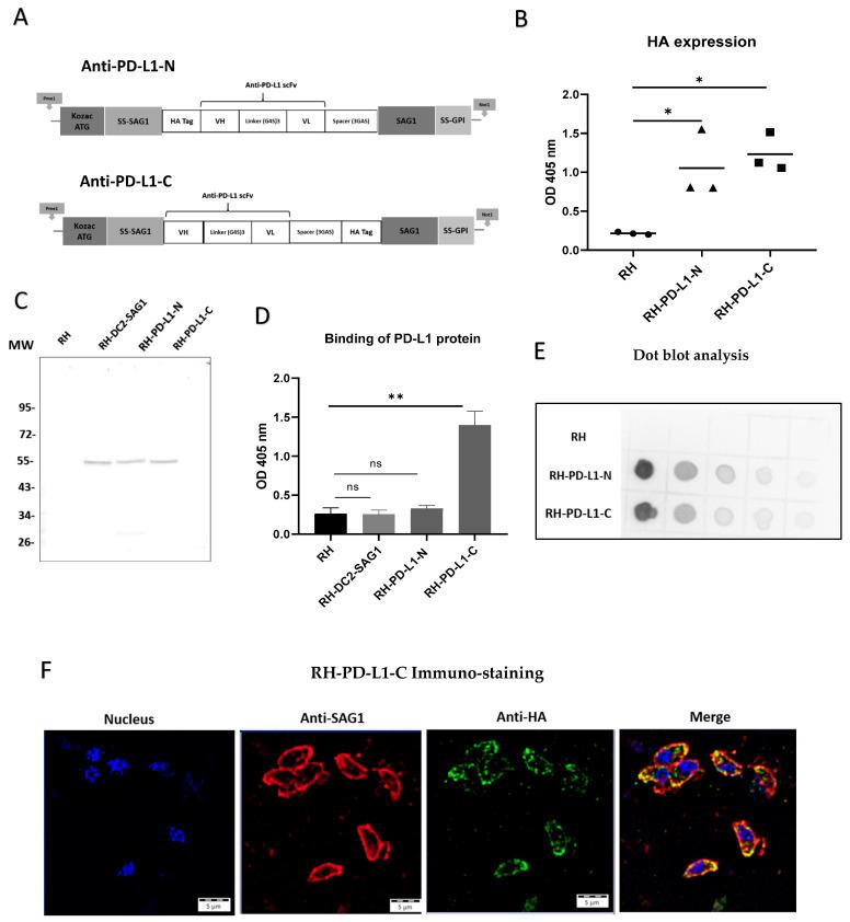
holds significant therapeutic potential; however, its nonspecific invasiveness results in off-target effects. The purpose of this study is to evaluate whether specificity can be improved by surface display of scFv directed against dendritic cells' endocytic receptor, DEC205, and immune checkpoint PD-L1. Anti-DEC205 scFv was anchored to the surface either directly via glycosylphosphatidylinositol (GPI) or by fusion with the SAG1 protein. Both constructs were successfully expressed, but the binding results suggested that the anti-DEC-SAG1 scFv had more reliable functionality towards recombinant DEC protein and DEC205-expressing MutuDC cells. Two anti-PD-L1 scFv constructs were developed that differed in the localization of the HA tag. Both constructs were adequately expressed, but the localization of the HA tag determined the functionality by binding to PD-L1 protein. Co-incubation of displaying anti-PD-L1 scFv with tumor cells expressing/displaying different levels of PD-L1 showed strong binding depending on the level of available biomarker. Neutralization assays confirmed that binding was due to the specific interaction between anti-PD-L1 scFv and its ligand. A mixed-cell assay showed that expressing anti-PD-L1 scFv predominately targets the PD-L1-positive cells, with negligible off-target binding. The recombinant RH-PD-L1-C strain showed increased killing ability on PD-L1+ tumor cell lines compared to the parental strain. Moreover, a co-culture assay of target tumor cells and effector CD8+ T cells showed that our model could inhibit PD1/PD-L1 interaction and potentiate T-cell immune response. These findings highlight surface display of antibody fragments as a promising strategy of targeting replicative strains while minimizing nonspecific binding.

摘要

具有重要的治疗潜力;然而,其非特异性侵袭性导致了脱靶效应。本研究旨在评估通过表面展示针对树突状细胞内吞受体 DEC205 和免疫检查点 PD-L1 的 scFv 是否可以提高特异性。抗 DEC205 scFv 通过糖基磷脂酰肌醇 (GPI) 直接或与 SAG1 蛋白融合锚定在表面。两种构建体都成功表达,但结合结果表明,抗 DEC-SAG1 scFv 对重组 DEC 蛋白和表达 DEC205 的 MutuDC 细胞具有更可靠的功能。构建了两种抗 PD-L1 scFv 构建体,它们在 HA 标签的定位上有所不同。两种构建体都得到了充分表达,但 HA 标签的定位决定了其与 PD-L1 蛋白结合的功能。与表达不同水平 PD-L1 的肿瘤细胞共孵育显示,显示抗 PD-L1 scFv 的结合取决于生物标志物的可用性,具有很强的结合能力。中和测定证实了结合是由于抗 PD-L1 scFv 与其配体之间的特异性相互作用。混合细胞测定表明,表达抗 PD-L1 scFv 的细胞主要靶向 PD-L1 阳性细胞,几乎没有脱靶结合。与亲本株相比,重组 RH-PD-L1-C 株对 PD-L1+肿瘤细胞系的杀伤能力增强。此外,靶肿瘤细胞和效应 CD8+T 细胞的共培养测定表明,我们的模型可以抑制 PD1/PD-L1 相互作用并增强 T 细胞免疫反应。这些发现强调了抗体片段的表面展示作为一种有前途的靶向复制株的策略,同时最大限度地减少非特异性结合。

https://cdn.ncbi.nlm.nih.gov/pmc/blobs/9a45/11172386/9cdc0140a82f/cells-13-00975-g001.jpg

文献AI研究员

20分钟写一篇综述,助力文献阅读效率提升50倍。

立即体验

用中文搜PubMed

大模型驱动的PubMed中文搜索引擎

马上搜索

文档翻译

学术文献翻译模型,支持多种主流文档格式。

立即体验