Suppr超能文献

拟南芥转录组学揭示脂氧合酶 2(AtLOX2)在创伤诱导反应中的作用。

Arabidopsis Transcriptomics Reveals the Role of Lipoxygenase2 (AtLOX2) in Wound-Induced Responses.

机构信息

Department of Plant Science, McGill University, 21,111 rue Lakeshore, Ste-Anne-de-Bellevue, QC H9X 3V9, Canada.

Institut de Recherche en Biologie Végétale, Université de Montréal, 4101 rue Sherbrooke E., Montréal, QC H1X 2B2, Canada.

出版信息

Int J Mol Sci. 2024 May 28;25(11):5898. doi: 10.3390/ijms25115898.

Abstract

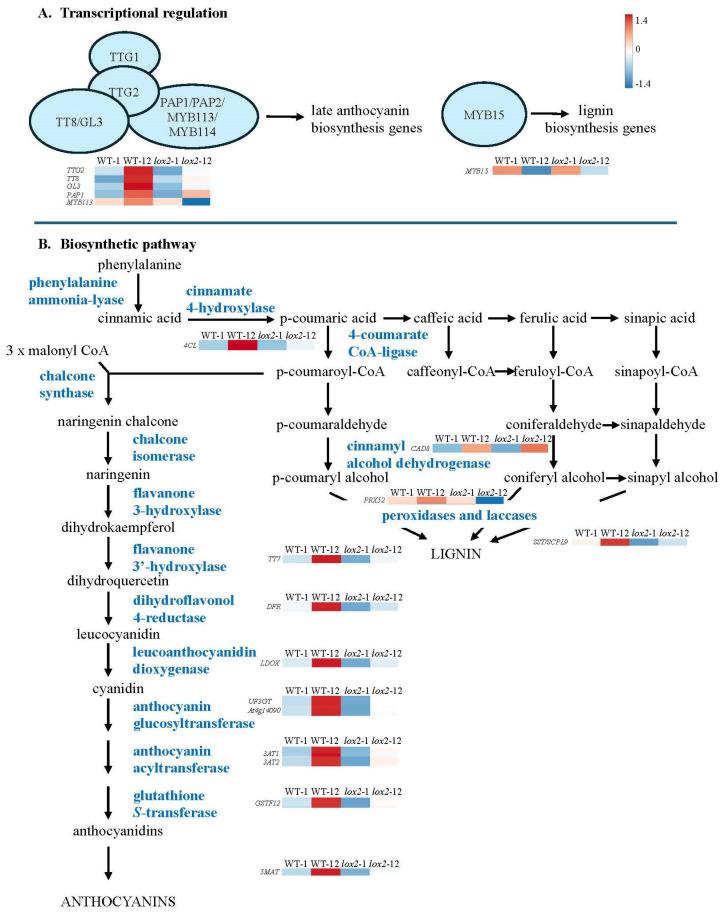
In wounded leaves, four 13-lipoxygenases (AtLOX2, AtLOX3, AtLOX4, AtLOX6) act in a hierarchical manner to contribute to the jasmonate burst. This leads to defense responses with LOX2 playing an important role in plant resistance against caterpillar herb-ivory. In this study, we sought to characterize the impact of AtLOX2 on wound-induced phytohormonal and transcriptional responses to foliar mechanical damage using wildtype (WT) and mutant plants. Compared with WT, the mutant had higher constitutive levels of the phytohormone salicylic acid (SA) and enhanced expression of SA-responsive genes. This suggests that AtLOX2 may be involved in the biosynthesis of jasmonates that are involved in the antagonism of SA biosynthesis. As expected, the jasmonate burst in response to wounding was dampened in plants. Generally, 1 h after wounding, genes linked to jasmonate biosynthesis, jasmonate signaling attenuation and abscisic acid-responsive genes, which are primarily involved in wound sealing and healing, were differentially regulated between WT and mutants. Twelve h after wounding, WT plants showed stronger expression of genes associated with plant protection against insect herbivory. This study highlights the dynamic nature of jasmonate-responsive gene expression and the contribution of AtLOX2 to this pathway and plant resistance against insects.

摘要

在受伤的叶片中,四个 13-脂氧合酶(AtLOX2、AtLOX3、AtLOX4、AtLOX6)以分级方式发挥作用,导致茉莉酸爆发。这导致了防御反应,LOX2 在植物对毛毛虫食草性的抗性中起着重要作用。在这项研究中,我们试图用野生型(WT)和突变体植物来描述 AtLOX2 对叶片机械损伤引起的植物激素和转录响应的影响。与 WT 相比,突变体具有更高的植物激素水杨酸(SA)的组成型水平和 SA 反应基因的增强表达。这表明 AtLOX2 可能参与了茉莉酸的生物合成,茉莉酸参与了 SA 生物合成的拮抗作用。正如预期的那样,突变体植物中对损伤的茉莉酸爆发受到抑制。通常,在损伤后 1 小时,与茉莉酸生物合成、茉莉酸信号衰减和脱落酸反应基因相关的基因在 WT 和突变体之间被差异调控,这些基因主要参与伤口密封和愈合。在损伤后 12 小时,WT 植物表现出与植物抵御昆虫食草性相关的基因更强的表达。这项研究强调了茉莉酸反应基因表达的动态性质以及 AtLOX2 对该途径和植物抗虫性的贡献。

https://cdn.ncbi.nlm.nih.gov/pmc/blobs/01b6/11173247/0183b57d99a1/ijms-25-05898-g001.jpg

文献AI研究员

20分钟写一篇综述,助力文献阅读效率提升50倍。

立即体验

用中文搜PubMed

大模型驱动的PubMed中文搜索引擎

马上搜索

文档翻译

学术文献翻译模型,支持多种主流文档格式。

立即体验