Suppr超能文献

甘丙肽协调巨噬细胞相关的纤维炎症反应和心肌梗死再灌注损伤中的线粒体完整性。

Galanin Coordinates Macrophage-Associated Fibro-Inflammatory Response and Mitochondrial Integrity in Myocardial Infarction Reperfusion Injury.

机构信息

Department of Internal Medicine, Poltava State Medical University, 23 Shevchenko, 36000 Poltava, Ukraine.

National Institute of Health and Medical Research (INSERM) U1297, Paul Sabatier University, Cedex4, 31432 Toulouse, France.

出版信息

Int J Mol Sci. 2024 Jun 5;25(11):6211. doi: 10.3390/ijms25116211.

Abstract

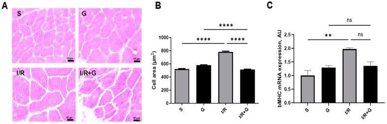
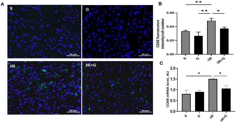
Myocardial infarction activates an intense fibro-inflammatory reaction that is essential for cardiac remodeling and heart failure (HF). Bioactive peptide galanin plays a critical role in regulating cardiovascular homeostasis; however, its specific functional relevance in post-infarction fibro-inflammatory reprogramming remains obscure. Here, we show that galanin coordinates the fibro-inflammatory trajectory and mitochondrial integrity in post-infarction reperfusion injury. Aberrant deposition of collagen was associated with a marked increase in CD68-positive macrophage infiltration in cardiac tissue in mice subjected to myocardial ischemia/reperfusion (I/R) for 14 days compared to sham controls. Furthermore, we found that the myocardial expression level of a specific marker of M2 macrophages, CD206, was significantly down-regulated in I/R-challenged mice. In contrast, galanin treatment started during the reperfusion phase blunted the fibro-inflammatory responses and promoted the expression of CD206 in I/R-remodeled hearts. In addition, we found that the anti-apoptotic and anti-hypertrophic effects of galanin were associated with the preservation of mitochondrial integrity and promotion of mitochondrial biogenesis. These findings depict galanin as a key arbitrator of fibro-inflammatory responses to cardiac I/R injury and offer a promising therapeutic trajectory for the treatment of post-infarct cardiovascular complications.

摘要

心肌梗死激活了强烈的纤维炎症反应,这对于心脏重构和心力衰竭(HF)是必不可少的。生物活性肽甘丙肽在调节心血管稳态方面起着关键作用;然而,其在梗死后纤维炎症重编程中的具体功能相关性仍不清楚。在这里,我们表明甘丙肽协调梗死后再灌注损伤中的纤维炎症轨迹和线粒体完整性。与假手术对照相比,在缺血/再灌注(I/R)14 天后的心肌组织中,胶原的异常沉积与 CD68 阳性巨噬细胞浸润的显著增加相关。此外,我们发现 I/R 挑战小鼠中 M2 巨噬细胞的特定标志物 CD206 的心肌表达水平显著下调。相比之下,在再灌注阶段开始时给予甘丙肽治疗可减轻纤维炎症反应,并促进 I/R 重塑心脏中 CD206 的表达。此外,我们发现甘丙肽的抗凋亡和抗肥大作用与线粒体完整性的维持和线粒体生物发生的促进有关。这些发现表明甘丙肽是心脏 I/R 损伤中纤维炎症反应的关键仲裁者,并为治疗梗死后心血管并发症提供了有前途的治疗轨迹。

https://cdn.ncbi.nlm.nih.gov/pmc/blobs/de22/11173246/1ea663466123/ijms-25-06211-g001.jpg

文献AI研究员

20分钟写一篇综述,助力文献阅读效率提升50倍。

立即体验

用中文搜PubMed

大模型驱动的PubMed中文搜索引擎

马上搜索

文档翻译

学术文献翻译模型,支持多种主流文档格式。

立即体验