Suppr超能文献

胰岛素样生长因子结合蛋白(IGFBP)-2在乳腺癌细胞DNA修复及化疗耐药中的作用

The Role of Insulin-like Growth Factor Binding Protein (IGFBP)-2 in DNA Repair and Chemoresistance in Breast Cancer Cells.

作者信息

Mohammedali Alaa, Biernacka Kalina, Barker Rachel M, Holly Jeff M P, Perks Claire M

机构信息

Cancer Endocrinology Group, Learning and Research Building, Southmead Hospital, Translational Health Sciences, Bristol Medical School, Bristol BS10 5NB, UK.

Translational Health Sciences, Bristol Medical School, Bristol BS10 5NB, UK.

出版信息

Cancers (Basel). 2024 May 31;16(11):2113. doi: 10.3390/cancers16112113.

Abstract

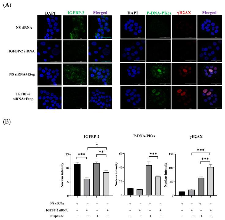
The role if insulin-like growth factor binding protein-2 (IGFBP-2) in mediating chemoresistance in breast cancer cells has been demonstrated, but the mechanism of action is unclear. This study aimed to further investigate the role of IGFBP-2 in the DNA damage response induced by etoposide in MCF-7, T47D (ER+ve), and MDA-MB-231 (ER-ve) breast cancer cell lines. In the presence or absence of etoposide, IGFBP-2 was silenced using siRNA in the ER-positive cell lines, or exogenous IGFBP-2 was added to the ER-negative MDA-MB-231 cells. Cell number and death were assessed using trypan blue dye exclusion assay, changes in abundance of proteins were monitored using Western blotting of whole cell lysates, and localization and abundance were determined using immunofluorescence and cell fractionation. Results from ER-positive cell lines demonstrated that upon exposure to etoposide, loss of IGFBP-2 enhanced cell death, and this was associated with a reduction in P-DNA-PKcs and an increase in γH2AX. Conversely, with ER-negative cells, the addition of IGFBP-2 in the presence of etoposide resulted in cell survival, an increase in P-DNA-PKcs, and a reduction in γH2AX. In summary, IGFBP-2 is a survival factor for breast cancer cells that is associated with enhancement of the DNA repair mechanism.

摘要

胰岛素样生长因子结合蛋白2(IGFBP - 2)在介导乳腺癌细胞化疗耐药中的作用已得到证实,但其作用机制尚不清楚。本研究旨在进一步探讨IGFBP - 2在依托泊苷诱导的MCF - 7、T47D(雌激素受体阳性)和MDA - MB - 231(雌激素受体阴性)乳腺癌细胞系DNA损伤反应中的作用。在有或无依托泊苷的情况下,用小干扰RNA(siRNA)使雌激素受体阳性细胞系中的IGFBP - 2沉默,或向雌激素受体阴性的MDA - MB - 231细胞中添加外源性IGFBP - 2。使用台盼蓝拒染法评估细胞数量和死亡情况,通过全细胞裂解物的蛋白质免疫印迹监测蛋白质丰度变化,使用免疫荧光和细胞分级分离确定定位和丰度。雌激素受体阳性细胞系的结果表明,暴露于依托泊苷后,IGFBP - 2缺失会增强细胞死亡,这与磷酸化DNA依赖蛋白激酶催化亚基(P - DNA - PKcs)减少和γH2AX增加有关。相反,对于雌激素受体阴性细胞,在依托泊苷存在的情况下添加IGFBP - 2会导致细胞存活、P - DNA - PKcs增加和γH2AX减少。总之,IGFBP - 2是乳腺癌细胞的存活因子,与DNA修复机制的增强有关。

https://cdn.ncbi.nlm.nih.gov/pmc/blobs/e63f/11171178/5c6c0e100b21/cancers-16-02113-g001a.jpg

文献AI研究员

20分钟写一篇综述,助力文献阅读效率提升50倍。

立即体验

用中文搜PubMed

大模型驱动的PubMed中文搜索引擎

马上搜索

文档翻译

学术文献翻译模型,支持多种主流文档格式。

立即体验