Suppr超能文献

载药介孔硅纳米颗粒通过调控 MDSCs 增强抗肿瘤免疫治疗。

Drug-Loaded Mesoporous Silica Nanoparticles Enhance Antitumor Immunotherapy by Regulating MDSCs.

机构信息

Institute of Functional Nano & Soft Materials (FUNSOM), Jiangsu Key Laboratory for Carbon-Based Function Materials and Devices, Soochow University, Suzhou 215123, China.

出版信息

Molecules. 2024 May 22;29(11):2436. doi: 10.3390/molecules29112436.

Abstract

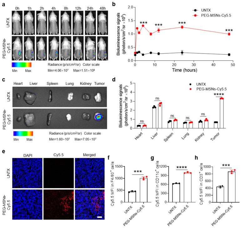
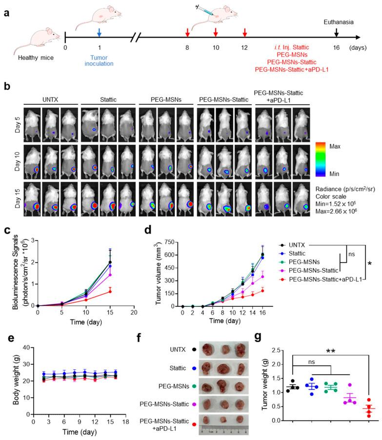
Myeloid-derived suppressor cells (MDSCs) are recognized as major immune suppressor cells in the tumor microenvironment that may inhibit immune checkpoint blockade (ICB) therapy. Here, we developed a Stattic-loaded mesoporous silica nanoparticle (PEG-MSN-Stattic) delivery system to tumor sites to reduce the number of MDSCs in tumors. This approach is able to significantly deplete intratumoral MSDCs and thereby increase the infiltration of T lymphocytes in tumors to enhance ICB therapy. Our approach may provide a drug delivery strategy for regulating the tumor microenvironment and enhancing cancer immunotherapy efficacy.

摘要

髓系来源的抑制性细胞(MDSCs)被认为是肿瘤微环境中的主要免疫抑制细胞,可能会抑制免疫检查点阻断(ICB)治疗。在这里,我们开发了一种负载 Stattic 的介孔硅纳米粒子(PEG-MSN-Stattic)递药系统,将其递送至肿瘤部位,以减少肿瘤中的 MDSC 数量。该方法能够显著耗竭肿瘤内的 MDSC,从而增加肿瘤内 T 淋巴细胞的浸润,增强 ICB 治疗效果。我们的方法可能为调节肿瘤微环境和增强癌症免疫治疗效果提供了一种药物递送策略。

https://cdn.ncbi.nlm.nih.gov/pmc/blobs/fca7/11173511/f3a60701da4c/molecules-29-02436-g001.jpg

文献AI研究员

20分钟写一篇综述,助力文献阅读效率提升50倍。

立即体验

用中文搜PubMed

大模型驱动的PubMed中文搜索引擎

马上搜索

文档翻译

学术文献翻译模型,支持多种主流文档格式。

立即体验