Suppr超能文献

在小鼠急性肝损伤期间,中性粒细胞出现了两个在转录和功能上明显不同的波。

Two transcriptionally and functionally distinct waves of neutrophils during mouse acute liver injury.

机构信息

Immunopathology Axis, Centre de Recherche du Centre hospitalier de l'Université de Montréal (CRCHUM), Montréal, Quebec, Canada.

Département de microbiologie, infectiologie et immunologie, Université de Montréal, Montréal, Quebec, Canada.

出版信息

Hepatol Commun. 2024 Jun 19;8(7). doi: 10.1097/HC9.0000000000000459. eCollection 2024 Jul 1.

Abstract

BACKGROUND

Neutrophils are key mediators of inflammation during acute liver injury (ALI). Emerging evidence suggests that they also contribute to injury resolution and tissue repair. However, the different neutrophil subsets involved in these processes and their kinetics are undefined. Herein, we characterized neutrophil kinetics and heterogeneity during ALI.

METHODS

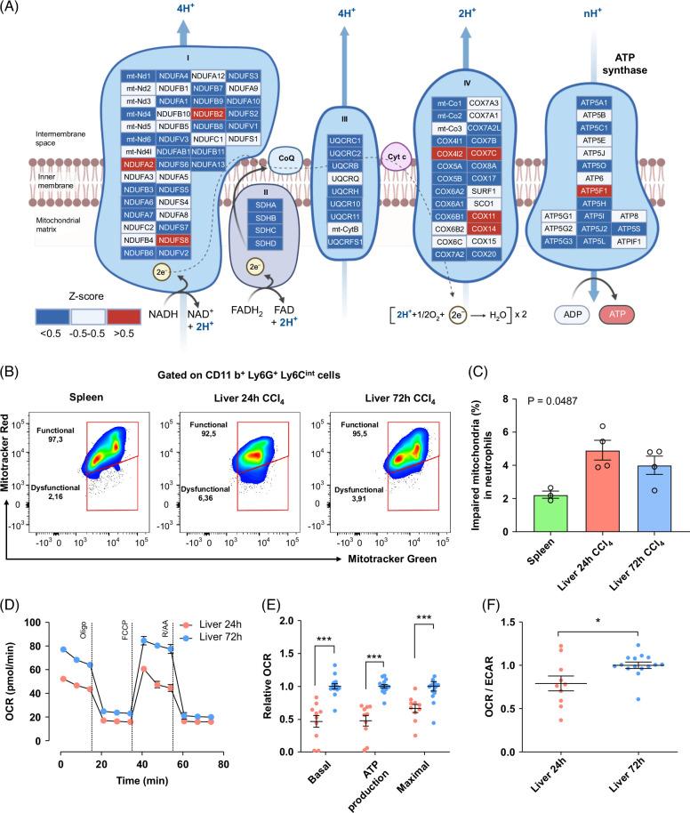
We used the carbon tetrachloride model of ALI and employed flow cytometry, tissue imaging, and quantitative RT-PCR to characterize intrahepatic neutrophils during the necroinflammatory early and late repair phases of the wound healing response to ALI. We FACS sorted intrahepatic neutrophils at key time points and examined their transcriptional profiles using RNA-sequencing. Finally, we evaluated neutrophil protein translation, mitochondrial function and metabolism, reactive oxygen species content, and neutrophil extracellular traps generation.

RESULTS

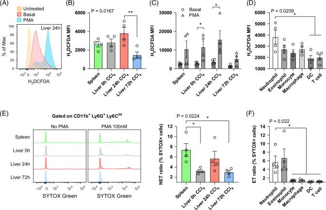
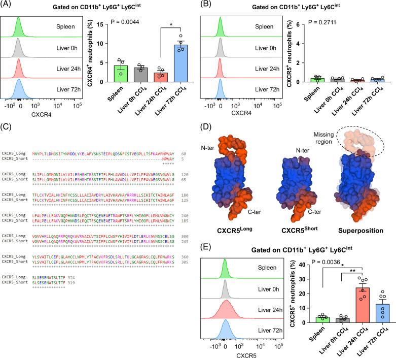
We detected 2 temporarily distinct waves of neutrophils during (1) necroinflammation (at 24 hours after injury) and (2) late repair (at 72 hours). Early neutrophils were proinflammatory, characterized by: (1) upregulation of inflammatory cytokines, (2) activation of the noncanonical NF-κB pathway, (3) reduction of protein translation, (4) decreased oxidative phosphorylation, and (5) higher propensity to generate reactive oxygen species and neutrophil extracellular traps. In contrast, late neutrophils were prorepair and enriched in genes and pathways associated with tissue repair and angiogenesis. Finally, early proinflammatory neutrophils were characterized by the expression of a short isoform of C-X-C chemokine receptor 5, while the late prorepair neutrophils were characterized by the expression of C-X-C chemokine receptor 4.

CONCLUSIONS

This study underscores the phenotypic and functional heterogeneity of neutrophils and their dual role in inflammation and tissue repair during ALI.

摘要

背景

中性粒细胞是急性肝损伤(ALI)时炎症的主要介质。新出现的证据表明,它们也有助于损伤的解决和组织修复。然而,涉及这些过程的不同中性粒细胞亚群及其动力学尚未确定。在此,我们描述了 ALI 期间中性粒细胞的动力学和异质性。

方法

我们使用四氯化碳诱导的 ALI 模型,采用流式细胞术、组织成像和定量 RT-PCR 来描述肝内中性粒细胞在 ALI 愈合反应的坏死性炎症早期和晚期修复阶段的动力学和异质性。我们在关键时间点通过 FACS 分选肝内中性粒细胞,并使用 RNA 测序检测其转录谱。最后,我们评估了中性粒细胞的蛋白质翻译、线粒体功能和代谢、活性氧物质含量和中性粒细胞胞外陷阱的生成。

结果

我们在(1)坏死性炎症(损伤后 24 小时)和(2)晚期修复(损伤后 72 小时)期间检测到 2 个暂时不同的中性粒细胞波。早期中性粒细胞具有促炎作用,其特征在于:(1)炎症细胞因子上调,(2)非经典 NF-κB 途径的激活,(3)蛋白质翻译减少,(4)氧化磷酸化减少,(5)产生活性氧物质和中性粒细胞胞外陷阱的倾向增加。相比之下,晚期中性粒细胞富含与组织修复和血管生成相关的基因和途径。最后,早期促炎中性粒细胞的特征是表达短型 C-X-C 趋化因子受体 5,而晚期促修复中性粒细胞的特征是表达 C-X-C 趋化因子受体 4。

结论

本研究强调了中性粒细胞的表型和功能异质性及其在 ALI 期间炎症和组织修复中的双重作用。

https://cdn.ncbi.nlm.nih.gov/pmc/blobs/dedd/11186811/76a14d23d6ba/hc9-8-e0459-g001.jpg

文献AI研究员

20分钟写一篇综述,助力文献阅读效率提升50倍。

立即体验

用中文搜PubMed

大模型驱动的PubMed中文搜索引擎

马上搜索

文档翻译

学术文献翻译模型,支持多种主流文档格式。

立即体验