Suppr超能文献

三阴性乳腺癌细胞中低表达 BCL-xL 有利于化疗疗效,这种效应受到癌相关成纤维细胞的限制。

Low BCL-xL expression in triple-negative breast cancer cells favors chemotherapy efficacy, and this effect is limited by cancer-associated fibroblasts.

机构信息

INSERM, CNRS, CRCI2NA, Université de Nantes, 44000, Nantes, France.

Equipe Labellisée LIGUE Contre le Cancer, Paris, France.

出版信息

Sci Rep. 2024 Jun 19;14(1):14177. doi: 10.1038/s41598-024-64696-z.

Abstract

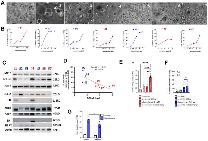
Triple negative breast cancers (TNBC) present a poor prognosis primarily due to their resistance to chemotherapy. This resistance is known to be associated with elevated expression of certain anti-apoptotic members within the proteins of the BCL-2 family (namely BCL-xL, MCL-1 and BCL-2). These regulate cell death by inhibiting pro-apoptotic protein activation through binding and sequestration and they can be selectively antagonized by BH3 mimetics. Yet the individual influences of BCL-xL, MCL-1, and BCL-2 on the sensitivity of TNBC cells to chemotherapy, and their regulation by cancer-associated fibroblasts (CAFs), major components of the tumor stroma and key contributors to therapy resistance remain to be delineated. Using gene editing or BH3 mimetics to inhibit anti-apoptotic BCL-2 family proteins in TNBC line MDA-MB-231, we show that BCL-xL and MCL-1 promote cancer cell survival through compensatory mechanisms. This cell line shows limited sensitivity to chemotherapy, in line with the clinical resistance observed in TNBC patients. We elucidate that BCL-xL plays a pivotal role in therapy response, as its depletion or pharmacological inhibition heightened chemotherapy effectiveness. Moreover, BCL-xL expression is associated with chemotherapy resistance in patient-derived tumoroids where its pharmacological inhibition enhances ex vivo response to chemotherapy. In a co-culture model of cancer cells and CAFs, we observe that even in a context where BCL-xL reduced expression renders cancer cells more susceptible to chemotherapy, those in contact with CAFs display reduced sensitivity to chemotherapy. Thus CAFs exert a profound pro-survival effect in breast cancer cells, even in a setting highly favoring cell death through combined chemotherapy and absence of the main actor of chemoresistance, BCL-xL.

摘要

三阴性乳腺癌(TNBC)预后较差,主要是因为它们对化疗的耐药性。这种耐药性与 BCL-2 家族蛋白中某些抗凋亡成员的表达升高有关(即 BCL-xL、MCL-1 和 BCL-2)。这些蛋白通过结合和隔离来抑制促凋亡蛋白的激活,从而调节细胞死亡,并且可以被 BH3 模拟物选择性拮抗。然而,BCL-xL、MCL-1 和 BCL-2 对 TNBC 细胞对化疗的敏感性的个体影响,以及它们被肿瘤基质的主要成分——癌症相关成纤维细胞(CAFs)的调节,仍然需要阐明。我们使用基因编辑或 BH3 模拟物抑制 TNBC 细胞系 MDA-MB-231 中的抗凋亡 BCL-2 家族蛋白,表明 BCL-xL 和 MCL-1 通过补偿机制促进癌细胞存活。该细胞系对化疗的敏感性有限,与 TNBC 患者中观察到的临床耐药性一致。我们阐明了 BCL-xL 在治疗反应中起着关键作用,因为其耗竭或药理抑制增强了化疗的效果。此外,BCL-xL 的表达与患者来源的肿瘤球体中的化疗耐药性相关,其药理抑制增强了体外对化疗的反应。在癌细胞和 CAFs 的共培养模型中,我们观察到,即使在 BCL-xL 表达降低使癌细胞对化疗更敏感的情况下,与 CAFs 接触的癌细胞对化疗的敏感性降低。因此,CAFs 对乳腺癌细胞产生了深远的促生存作用,即使在通过联合化疗和缺乏主要的化疗耐药因子 BCL-xL 来高度促进细胞死亡的情况下也是如此。

https://cdn.ncbi.nlm.nih.gov/pmc/blobs/5459/11187150/e008e854a152/41598_2024_64696_Fig1_HTML.jpg

文献AI研究员

20分钟写一篇综述,助力文献阅读效率提升50倍。

立即体验

用中文搜PubMed

大模型驱动的PubMed中文搜索引擎

马上搜索

文档翻译

学术文献翻译模型,支持多种主流文档格式。

立即体验