Suppr超能文献

利用噬菌体蛋白将抗生素引导至靶标。

Guiding antibiotics towards their target using bacteriophage proteins.

机构信息

Center for Sustainable Antimicrobials, Department of Pharmacy, College of Veterinary Medicine, Sichuan Agricultural University, Chengdu, 611130, China.

Center for Infectious Diseases Control (CIDC), College of Veterinary Medicine, Sichuan Agricultural University, Chengdu, 611130, China.

出版信息

Nat Commun. 2024 Jun 20;15(1):5287. doi: 10.1038/s41467-024-49603-4.

Abstract

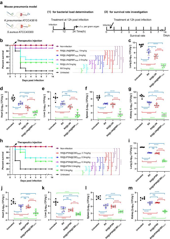
Novel therapeutic strategies against difficult-to-treat bacterial infections are desperately needed, and the faster and cheaper way to get them might be by repurposing existing antibiotics. Nanodelivery systems enhance the efficacy of antibiotics by guiding them to their targets, increasing the local concentration at the site of infection. While recently described nanodelivery systems are promising, they are generally not easy to adapt to different targets, and lack biocompatibility or specificity. Here, nanodelivery systems are created that source their targeting proteins from bacteriophages. Bacteriophage receptor-binding proteins and cell-wall binding domains are conjugated to nanoparticles, for the targeted delivery of rifampicin, imipenem, and ampicillin against bacterial pathogens. They show excellent specificity against their targets, and accumulate at the site of infection to deliver their antibiotic payload. Moreover, the nanodelivery systems suppress pathogen infections more effectively than 16 to 32-fold higher doses of free antibiotics. This study demonstrates that bacteriophage sourced targeting proteins are promising candidates to guide nanodelivery systems. Their specificity, availability, and biocompatibility make them great options to guide the antibiotic nanodelivery systems that are desperately needed to combat difficult-to-treat infections.

摘要

迫切需要针对治疗困难的细菌感染的新型治疗策略,而重新利用现有的抗生素可能是更快、更经济的方法。纳米递药系统通过将抗生素引导至其作用靶点,增加感染部位的局部浓度,从而提高抗生素的疗效。虽然最近描述的纳米递药系统很有前途,但它们通常不容易适应不同的靶点,并且缺乏生物相容性或特异性。在这里,创建了源自噬菌体的纳米递药系统,噬菌体的受体结合蛋白和细胞壁结合结构域与纳米颗粒偶联,以针对细菌病原体靶向递送达氟沙星、亚胺培南和氨苄西林。它们对其靶标表现出优异的特异性,并在感染部位积累以递送抗生素有效载荷。此外,纳米递药系统比 16 至 32 倍更高剂量的游离抗生素更有效地抑制病原体感染。本研究表明,噬菌体来源的靶向蛋白是指导纳米递药系统的有前途的候选物。它们的特异性、可用性和生物相容性使它们成为指导急需的抗生素纳米递药系统的绝佳选择,以对抗治疗困难的感染。

https://cdn.ncbi.nlm.nih.gov/pmc/blobs/d22f/11190222/54d7d30f85b1/41467_2024_49603_Fig1_HTML.jpg

文献AI研究员

20分钟写一篇综述,助力文献阅读效率提升50倍。

立即体验

用中文搜PubMed

大模型驱动的PubMed中文搜索引擎

马上搜索

文档翻译

学术文献翻译模型,支持多种主流文档格式。

立即体验