Suppr超能文献

Orb2 在果蝇神经元分化过程中促进稀有密码子富集 mRNA 的表达。

Orb2 enables rare-codon-enriched mRNA expression during Drosophila neuron differentiation.

机构信息

Department of Pharmacology & Cancer Biology, Duke University, Durham, NC, USA.

Duke Regeneration Center, Duke University, Durham, NC, USA.

出版信息

Nat Commun. 2024 Jun 20;15(1):5270. doi: 10.1038/s41467-024-48344-8.

Abstract

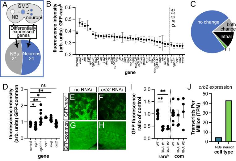
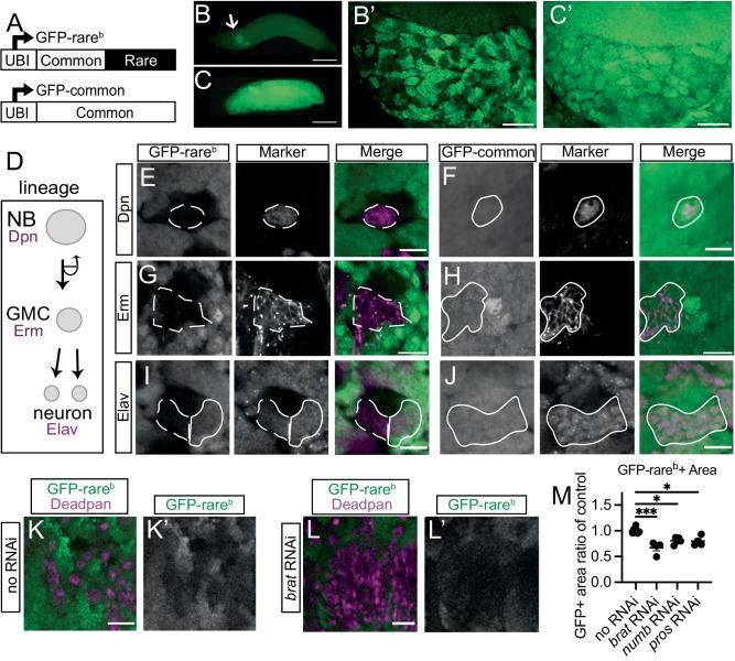
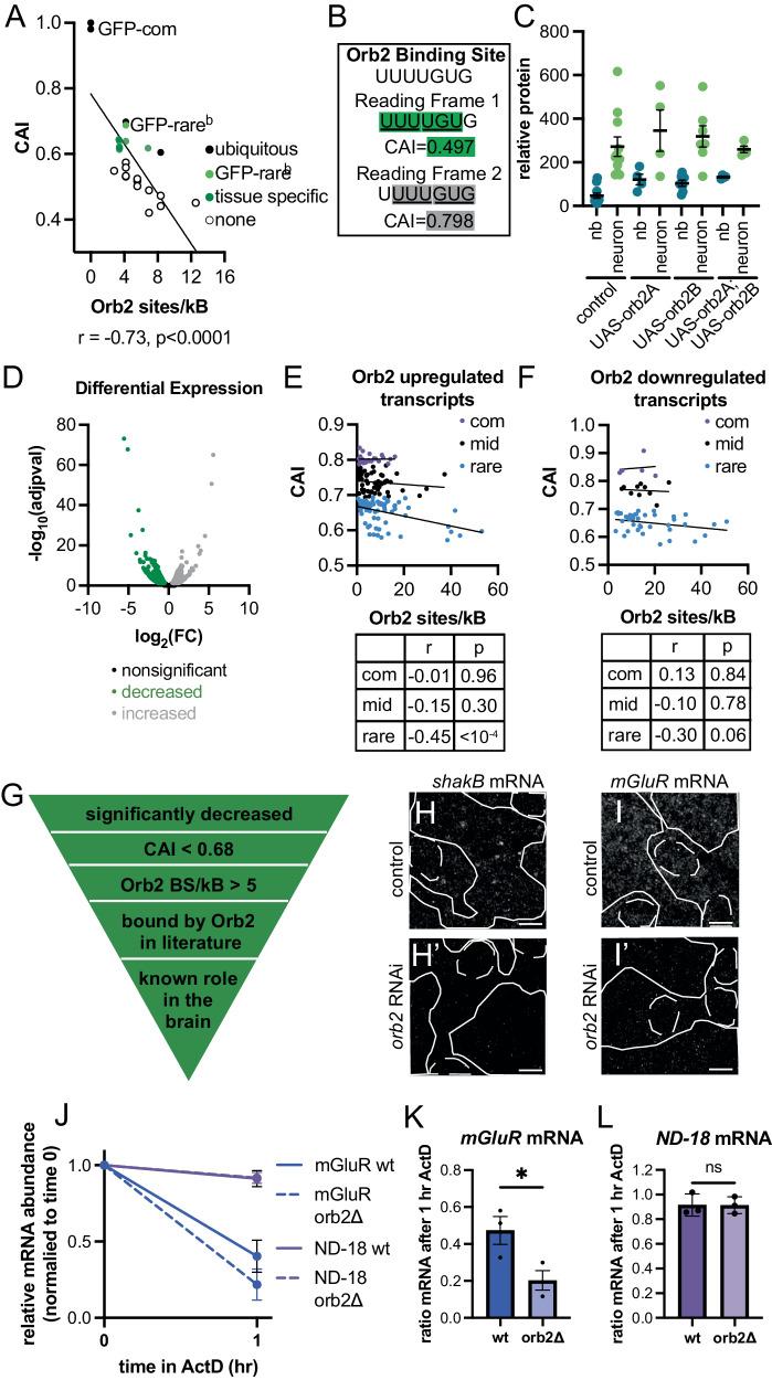
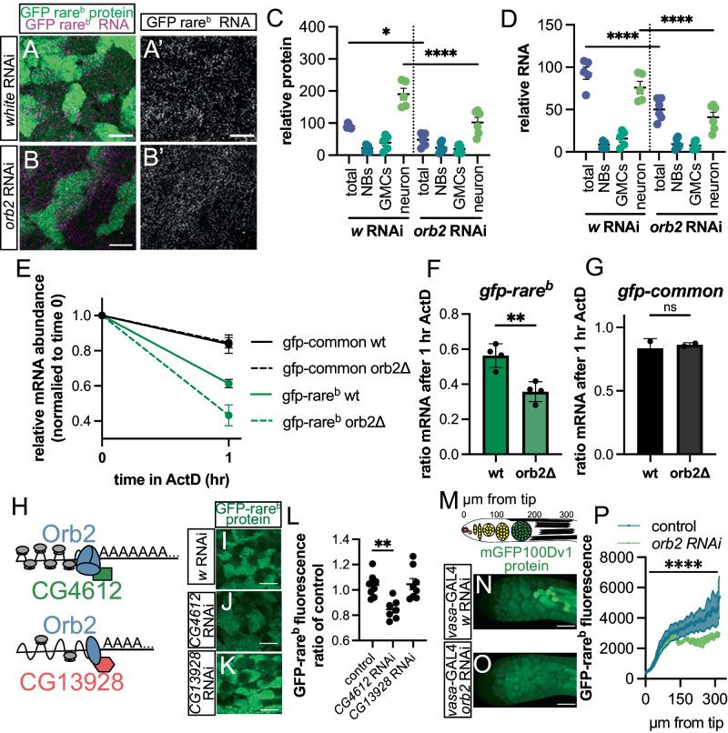
Regulation of codon optimality is an increasingly appreciated layer of cell- and tissue-specific protein expression control. Here, we use codon-modified reporters to show that differentiation of Drosophila neural stem cells into neurons enables protein expression from rare-codon-enriched genes. From a candidate screen, we identify the cytoplasmic polyadenylation element binding (CPEB) protein Orb2 as a positive regulator of rare-codon-dependent mRNA stability in neurons. Using RNA sequencing, we reveal that Orb2-upregulated mRNAs in the brain with abundant Orb2 binding sites have a rare-codon bias. From these Orb2-regulated mRNAs, we demonstrate that rare-codon enrichment is important for mRNA stability and social behavior function of the metabotropic glutamate receptor (mGluR). Our findings reveal a molecular mechanism by which neural stem cell differentiation shifts genetic code regulation to enable critical mRNA stability and protein expression.

摘要

密码子优化的调控是细胞和组织特异性蛋白质表达调控的一个日益受到重视的层面。在这里,我们使用密码子修饰的报告基因来表明果蝇神经干细胞向神经元分化可以使富含稀有密码子的基因表达蛋白质。通过候选物筛选,我们确定细胞质多聚腺苷酸化元件结合蛋白 Orb2 是神经元中稀有密码子依赖性 mRNA 稳定性的正调节剂。使用 RNA 测序,我们揭示了在大脑中具有丰富的 Orb2 结合位点的 Orb2 上调的 mRNA 具有稀有密码子偏倚。从这些 Orb2 调控的 mRNA 中,我们证明稀有密码子富集对于 mGluR 即代谢型谷氨酸受体的 mRNA 稳定性和社会行为功能很重要。我们的发现揭示了一种分子机制,通过这种机制,神经干细胞分化改变遗传密码调控,从而使关键的 mRNA 稳定性和蛋白质表达成为可能。

https://cdn.ncbi.nlm.nih.gov/pmc/blobs/d0ff/11190236/2a12a3740d37/41467_2024_48344_Fig1_HTML.jpg

文献AI研究员

20分钟写一篇综述,助力文献阅读效率提升50倍。

立即体验

用中文搜PubMed

大模型驱动的PubMed中文搜索引擎

马上搜索

文档翻译

学术文献翻译模型,支持多种主流文档格式。

立即体验