Suppr超能文献

人类肿瘤中的增殖巨噬细胞表现出对造血生长因子有反应的单核细胞的特征。

Proliferating macrophages in human tumours show characteristics of monocytes responding to myelopoietic growth factors.

机构信息

School of Biological Sciences, The University of Auckland, Auckland, New Zealand.

Maurice Wilkins Centre, Auckland, New Zealand.

出版信息

Front Immunol. 2024 Jun 5;15:1412076. doi: 10.3389/fimmu.2024.1412076. eCollection 2024.

Abstract

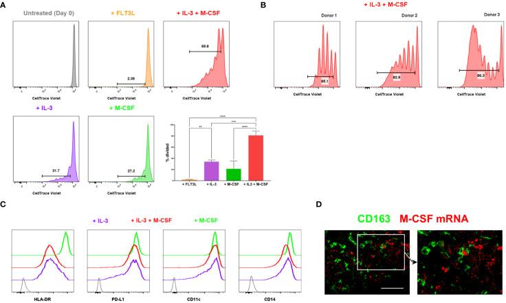
Macrophages play essential roles in maintaining tissue homeostasis and immune defence. However, their extensive infiltration into tumours has been linked to adverse outcomes in multiple human cancers. Within the tumour microenvironment (TME), tumour-associated macrophages (TAMs) promote tumour growth and metastasis, making them prime targets for cancer immunotherapy. Recent single-cell analysis suggest that proliferating TAMs accumulate in human cancers, yet their origins and differentiation pathways remain uncertain. Here, we show that a subpopulation of CD163+ TAMs proliferates within the TME of melanoma, lung cancer, and breast cancer. Consistent with their potential role in suppressing anti-tumour activities of T cells, CD163+ TAMs express a range of potent immunosuppressive molecules, including PD-L1, PD-L2, IL-10, and TGF-β. Other phenotypic markers strongly suggested that these cells originate from CD14+ CCR2+ monocytes, a cell population believed to have minimal capacity for proliferation. However, we demonstrate that certain myelopoietic cytokines commonly available within the TME induce robust proliferation of human monocytes, especially the combination of interleukin 3 (IL-3) and Macrophage Colony-Stimulating Factor 1 (M-CSF). Monocytic cells cultured with these cytokines efficiently modulate T cell proliferation, and their molecular phenotype recapitulates that of CD163+ TAMs. IL-3-driven proliferation of monocytic cells can be completely blocked by IL-4, associated with the induction of CDKN1A, alongside the upregulation of transcription factors linked to dendritic cell function, such as BATF3 and IRF4. Taken together, our work suggests several novel therapeutic routes to reducing immunosuppressive TAMs in human tumours, from blocking chemokine-mediated recruitment of monocytes to blocking their proliferation.

摘要

巨噬细胞在维持组织内稳态和免疫防御中发挥着重要作用。然而,它们在肿瘤中的广泛浸润与多种人类癌症的不良预后有关。在肿瘤微环境(TME)中,肿瘤相关巨噬细胞(TAMs)促进肿瘤生长和转移,使其成为癌症免疫治疗的主要靶点。最近的单细胞分析表明,增殖的 TAMs 在人类癌症中积累,但它们的起源和分化途径仍不确定。在这里,我们表明,在黑色素瘤、肺癌和乳腺癌的 TME 中,CD163+TAMs 的一个亚群会增殖。与它们在抑制 T 细胞抗肿瘤活性方面的潜在作用一致,CD163+TAMs 表达一系列强效免疫抑制分子,包括 PD-L1、PD-L2、IL-10 和 TGF-β。其他表型标志物强烈表明,这些细胞起源于 CD14+CCR2+单核细胞,这是一种被认为增殖能力有限的细胞群体。然而,我们证明,TME 中常见的某些髓样细胞生成细胞因子可诱导人单核细胞的强烈增殖,尤其是白细胞介素 3(IL-3)和巨噬细胞集落刺激因子 1(M-CSF)的组合。用这些细胞因子培养的单核细胞可以有效地调节 T 细胞的增殖,并且它们的分子表型与 CD163+TAMs 相似。IL-3 驱动的单核细胞增殖可以通过 IL-4 完全阻断,同时诱导 CDKN1A 的表达,以及与树突状细胞功能相关的转录因子的上调,如 BATF3 和 IRF4。总之,我们的工作表明了几种减少人类肿瘤中免疫抑制性 TAMs 的新的治疗途径,从阻断趋化因子介导的单核细胞募集到阻断其增殖。

https://cdn.ncbi.nlm.nih.gov/pmc/blobs/3da8/11188303/490aa2af42cf/fimmu-15-1412076-g001.jpg

文献AI研究员

20分钟写一篇综述,助力文献阅读效率提升50倍。

立即体验

用中文搜PubMed

大模型驱动的PubMed中文搜索引擎

马上搜索

文档翻译

学术文献翻译模型,支持多种主流文档格式。

立即体验