Suppr超能文献

SETD7 通过甲基化介导的 TAF7 促进透明细胞肾细胞癌中的细胞增殖和迁移。

SETD7 Promotes Cell Proliferation and Migration via Methylation-mediated TAF7 in Clear Cell Renal Cell Carcinoma.

机构信息

Institute of Genetics and Development Biology, Translational Medcine Institute, Xi'an Jiaotong University, Xi'an 710301, China.

Department of Medical Oncology of Shaanxi Provincial People's Hospital, Xi'an 710068, China.

出版信息

Int J Biol Sci. 2024 May 19;20(8):3008-3027. doi: 10.7150/ijbs.93201. eCollection 2024.

Abstract

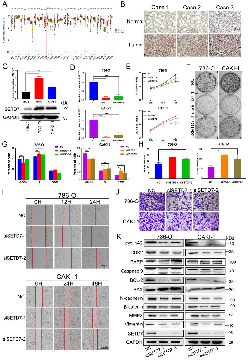
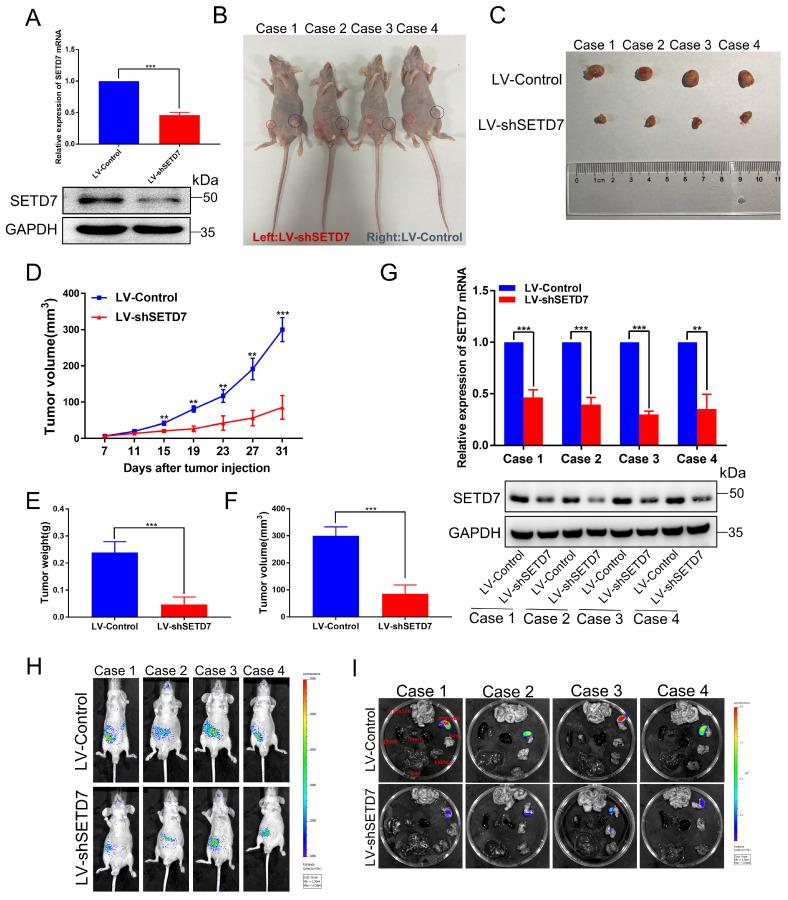
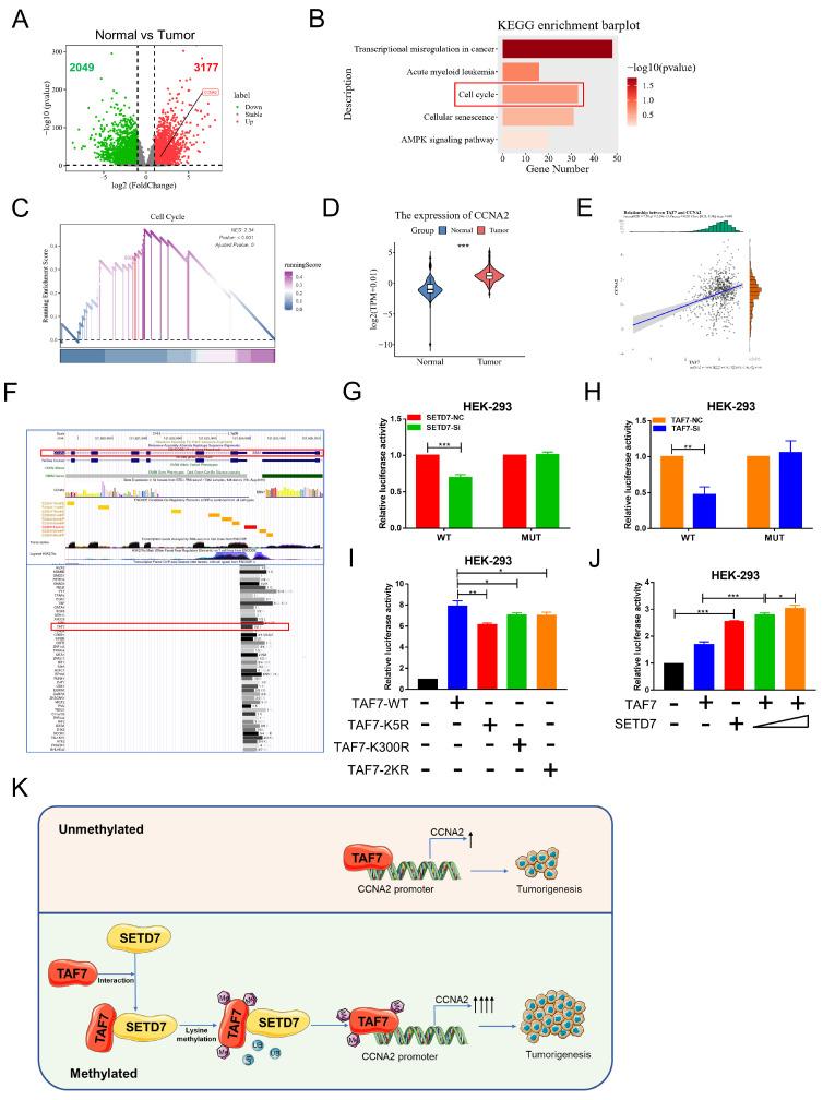
SET domain containing 7(SETD7), a member of histone methyltransferases, is abnormally expressed in multiple tumor types. However, the biological function and underlying molecular mechanism of SETD7 in clear cell renal cell carcinoma (ccRCC) remain unclear. Here, we explored the biological effects of SETD7-TAF7-CCNA2 axis on proliferation and metastasis in ccRCC. We identified both SETD7 and TAF7 were up-regulated and significantly promoted the proliferation and migration of ccRCC cells. Concurrently, there was a significant positive correlation between the expression of SETD7 and TAF7, and the two were colocalized in the nucleus. Mechanistically, SETD7 methylates TAF7 at K5 and K300 sites, resulting in the deubiquitination and stabilization of TAF7. Furthermore, re-expression of TAF7 could partially restore SETD7 knockdown inhibited ccRCC cells proliferation and migration. In addition, TAF7 transcriptionally activated to drive the expression of cyclin A2 (CCNA2). And more importantly, the methylation of TAF7 at K5 and K300 sites exhibited higher transcriptional activity of CCNA2, which promotes formation and progression of ccRCC. Our findings reveal a unique mechanism that SETD7 mediated TAF7 methylation in regulating transcriptional activation of CCNA2 in ccRCC progression and provide a basis for developing effective therapeutic strategies by targeting members of SETD7-TAF7-CCNA2 axis.

摘要

SET 结构域包含 7(SETD7),组蛋白甲基转移酶的成员,在多种肿瘤类型中异常表达。然而,SETD7 在透明细胞肾细胞癌(ccRCC)中的生物学功能和潜在的分子机制尚不清楚。在这里,我们研究了 SETD7-TAF7-CCNA2 轴对 ccRCC 增殖和转移的生物学影响。我们发现 SETD7 和 TAF7 均上调,并显著促进 ccRCC 细胞的增殖和迁移。同时,SETD7 和 TAF7 的表达之间存在显著的正相关,并且两者在核内共定位。在机制上,SETD7 将 TAF7 甲基化在 K5 和 K300 位点上,导致 TAF7 的去泛素化和稳定。此外,TAF7 的重新表达可以部分恢复 SETD7 敲低抑制的 ccRCC 细胞的增殖和迁移。此外,TAF7 转录激活驱动细胞周期蛋白 A2(CCNA2)的表达。更重要的是,TAF7 在 K5 和 K300 位点的甲基化表现出更高的 CCNA2 转录活性,这促进了 ccRCC 的形成和进展。我们的研究结果揭示了一种独特的机制,即 SETD7 介导 TAF7 甲基化在调节 ccRCC 进展中 CCNA2 的转录激活,为通过靶向 SETD7-TAF7-CCNA2 轴的成员开发有效的治疗策略提供了依据。

https://cdn.ncbi.nlm.nih.gov/pmc/blobs/d3ec/11186372/89515f59f2d0/ijbsv20p3008g001.jpg

文献AI研究员

20分钟写一篇综述,助力文献阅读效率提升50倍。

立即体验

用中文搜PubMed

大模型驱动的PubMed中文搜索引擎

马上搜索

文档翻译

学术文献翻译模型,支持多种主流文档格式。

立即体验