Suppr超能文献

VISTA缺陷通过促进Th17分化加剧肺纤维化的发展。

VISTA Deficiency Exacerbates the Development of Pulmonary Fibrosis by Promoting Th17 Differentiation.

作者信息

Xie Haiping, Zhong Xuexin, Chen Junlin, Wang Shuang, Huang Yuefang, Yang Niansheng

机构信息

Department of Rheumatology and Clinical Immunology, The First Affiliated Hospital, Sun Yat-Sen University, Guangzhou, 510080, People's Republic of China.

Department of Pediatrics, The First Affiliated Hospital, Sun Yat-Sen University, Guangzhou, 510080, People's Republic of China.

出版信息

J Inflamm Res. 2024 Jun 19;17:3983-3999. doi: 10.2147/JIR.S458651. eCollection 2024.

Abstract

BACKGROUND

Interstitial lung disease (ILD), characterized by pulmonary fibrosis (PF), represents the end-stage of various ILDs. The immune system plays an important role in the pathogenesis of PF. V-domain immunoglobulin suppressor of T-cell activation (VISTA) is an immune checkpoint with immune suppressive functions. However, its specific role in the development of PF and the underlying mechanisms remain to be elucidated.

METHODS

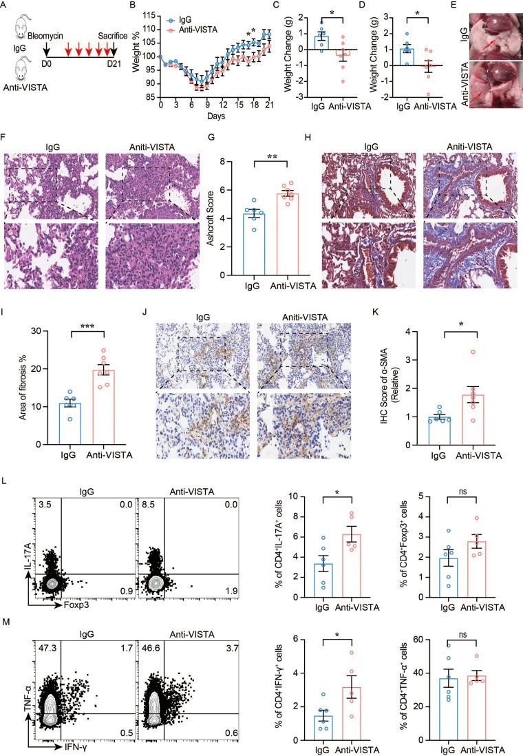
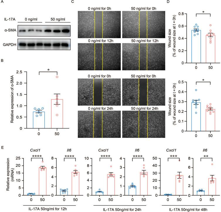
We assessed the expression of VISTA in CD4 T cells from patients with connective tissue disease-related interstitial lung disease (CTD-ILD). Spleen cells from wild-type (WT) or mice were isolated and induced for cell differentiation in vitro. Additionally, primary lung fibroblasts were isolated and treated with interleukin-17A (IL-17A). Mice were challenged with bleomycin (BLM) following VISTA blockade or knockout. Moreover, WT or CD4 T cells were transferred into mice, which were then challenged with BLM.

RESULTS

VISTA expression was decreased in CD4 T cells from patients with CTD-ILD. deficiency augmented T-helper 17 (Th17) cell differentiation in vitro. Furthermore, IL-17A enhanced the production of inflammatory cytokines, as well as the differentiation and migration of lung fibroblasts. Both VISTA blockade and knockout of increased the percentage of IL-17A-producing Th17 cells and promoted BLM-induced PF. In addition, mice receiving CD4 T cells exhibited a higher percentage of Th17 cells and more severe PF compared to those receiving WT CD4 T cells.

CONCLUSION

These findings demonstrate the significant role of VISTA in modulating the development of PF by controlling Th17 cell differentiation. These insights suggest that targeting VISTA could be a promising therapeutic strategy for PF.

摘要

背景

以肺纤维化(PF)为特征的间质性肺疾病(ILD)是各种ILD的终末期表现。免疫系统在PF的发病机制中起重要作用。V结构域免疫球蛋白T细胞激活抑制因子(VISTA)是一种具有免疫抑制功能的免疫检查点。然而,其在PF发生发展中的具体作用及潜在机制仍有待阐明。

方法

我们评估了结缔组织病相关间质性肺疾病(CTD-ILD)患者CD4 T细胞中VISTA的表达。分离野生型(WT)或 小鼠的脾细胞并在体外诱导细胞分化。此外,分离原代肺成纤维细胞并用白细胞介素-17A(IL-17A)处理。在阻断或敲除VISTA后,用博来霉素(BLM)攻击小鼠。此外,将WT或 CD4 T细胞转移到 小鼠中,然后用BLM攻击。

结果

CTD-ILD患者的CD4 T细胞中VISTA表达降低。 缺陷在体外增强了辅助性T细胞17(Th17)细胞的分化。此外,IL-17A增强了炎性细胞因子的产生以及肺成纤维细胞的分化和迁移。VISTA阻断和 敲除均增加了产生IL-17A的Th17细胞百分比,并促进了BLM诱导的PF。此外,与接受WT CD4 T细胞的小鼠相比,接受 CD4 T细胞的小鼠Th17细胞百分比更高,PF更严重。

结论

这些发现证明了VISTA在通过控制Th17细胞分化来调节PF发生发展中的重要作用。这些见解表明,靶向VISTA可能是一种有前景的PF治疗策略。

https://cdn.ncbi.nlm.nih.gov/pmc/blobs/a822/11194012/e0b673ee6e9c/JIR-17-3983-g0001.jpg

文献AI研究员

20分钟写一篇综述,助力文献阅读效率提升50倍。

立即体验

用中文搜PubMed

大模型驱动的PubMed中文搜索引擎

马上搜索

文档翻译

学术文献翻译模型,支持多种主流文档格式。

立即体验