Suppr超能文献

N6-甲基腺苷修饰的 TGFB2 触发脂质代谢重编程,赋予胰腺导管腺癌吉西他滨耐药性。

N6-methyladenosine modified TGFB2 triggers lipid metabolism reprogramming to confer pancreatic ductal adenocarcinoma gemcitabine resistance.

机构信息

Department of Pancreato-Biliary Surgery, The First Affiliated Hospital of Sun Yat-sen University, Guangzhou, 510080, China.

Department of Animal Experiment Center, The First Affiliated Hospital of Sun Yat-sen University, Guangzhou, 510080, China.

出版信息

Oncogene. 2024 Jul;43(31):2405-2420. doi: 10.1038/s41388-024-03092-3. Epub 2024 Jun 24.

Abstract

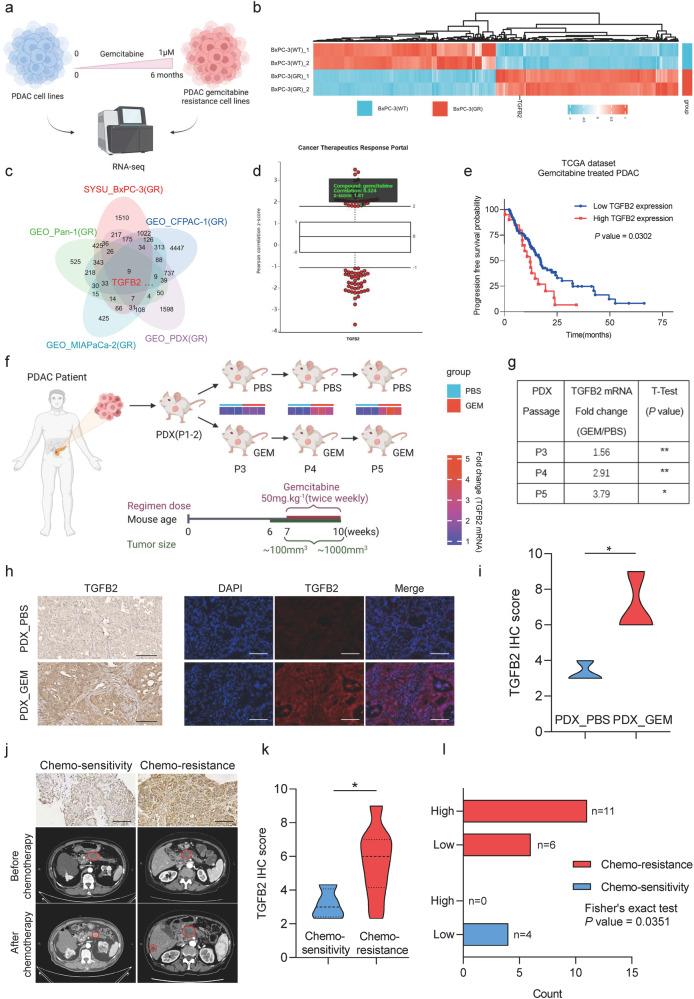
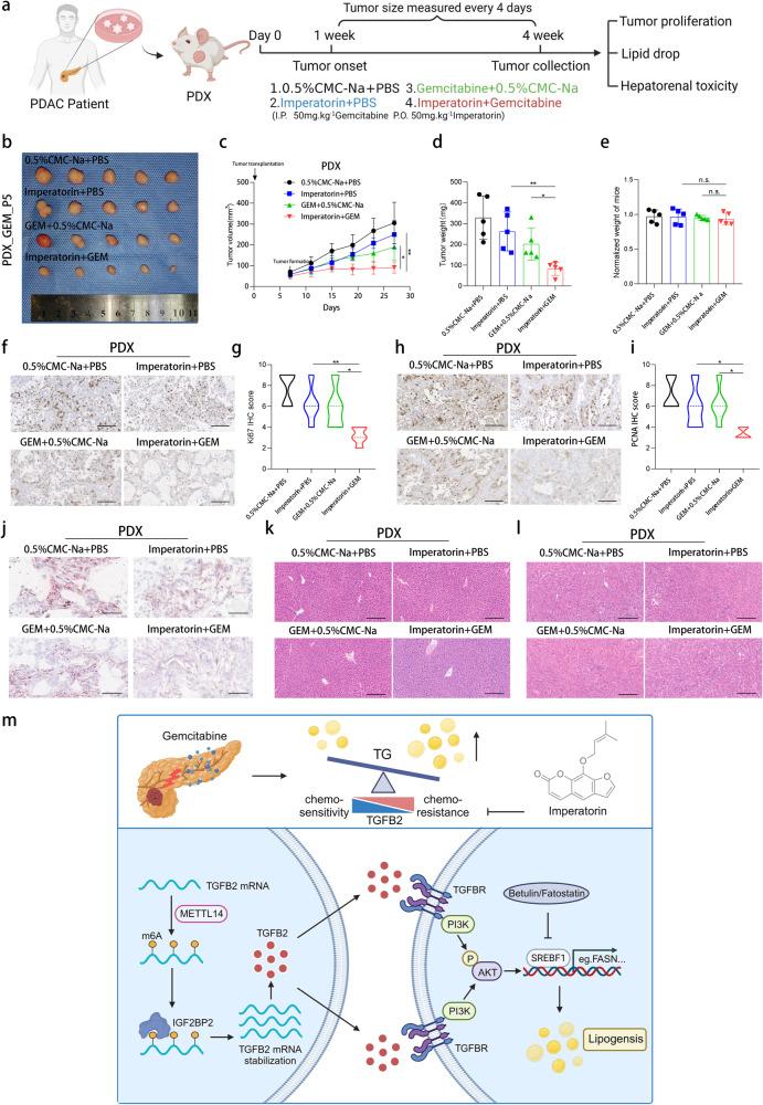
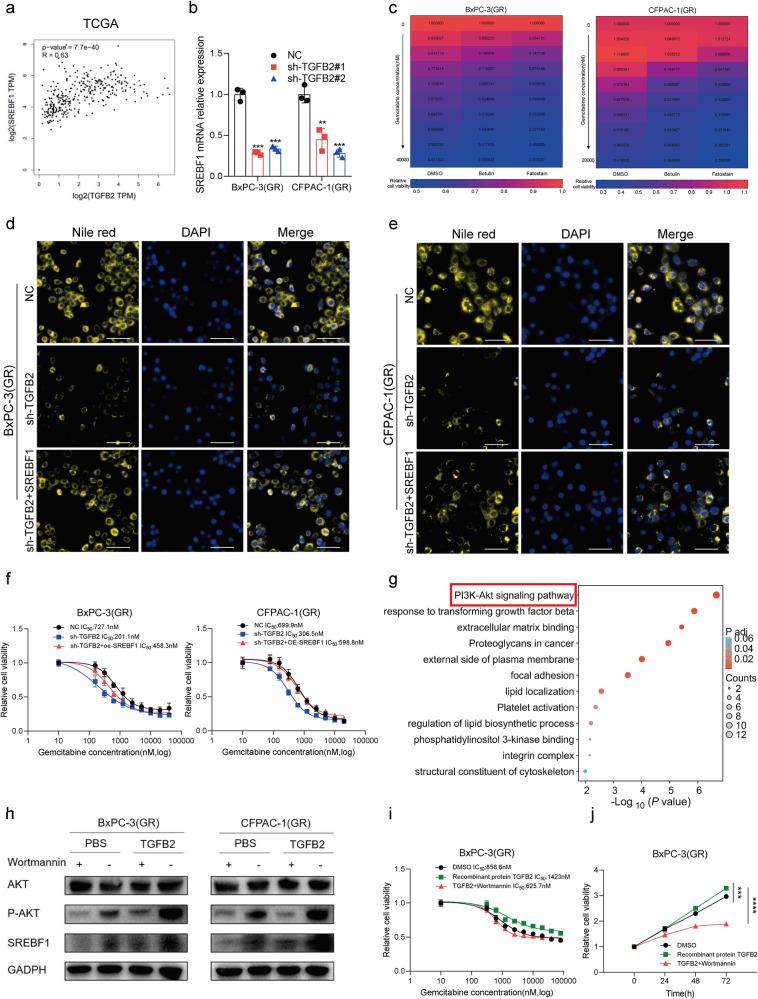
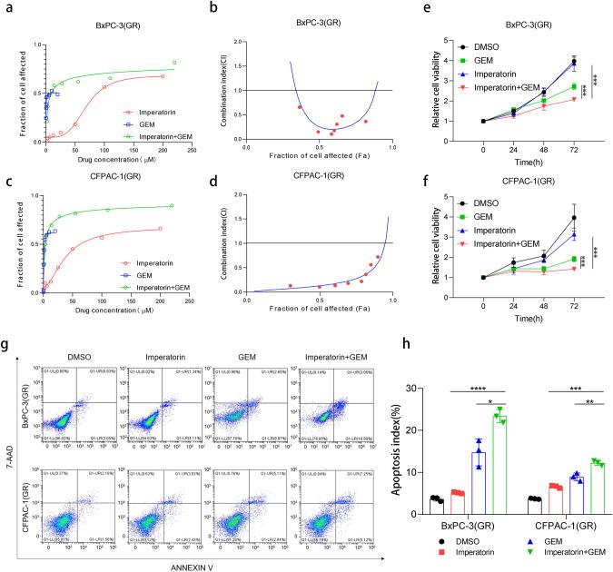
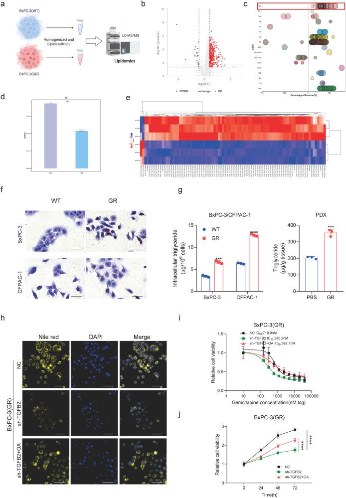
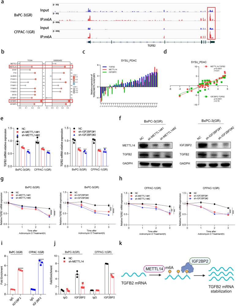
Gemcitabine resistance is a major obstacle to the effectiveness of chemotherapy in pancreatic ductal adenocarcinoma (PDAC). Therefore, new strategies are needed to sensitize cancer cells to gemcitabine. Here, we constructed gemcitabine-resistant PDAC cells and analyzed them with RNA-sequence. Employing an integrated approach involving bioinformatic analyses from multiple databases, TGFB2 is identified as a crucial gene in gemcitabine-resistant PDAC and is significantly associated with poor gemcitabine therapeutic response. The patient-derived xenograft (PDX) model further substantiates the gradual upregulation of TGFB2 expression during gemcitabine-induced resistance. Silencing TGFB2 expression can enhance the chemosensitivity of gemcitabine against PDAC. Mechanistically, TGFB2, post-transcriptionally stabilized by METTL14-mediated m6A modification, can promote lipid accumulation and the enhanced triglyceride accumulation drives gemcitabine resistance by lipidomic profiling. TGFB2 upregulates the lipogenesis regulator sterol regulatory element binding factor 1 (SREBF1) and its downstream lipogenic enzymes via PI3K-AKT signaling. Moreover, SREBF1 is responsible for TGFB2-mediated lipogenesis to promote gemcitabine resistance in PDAC. Importantly, TGFB2 inhibitor imperatorin combined with gemcitabine shows synergistic effects in gemcitabine-resistant PDAC PDX model. This study sheds new light on an avenue to mitigate PDAC gemcitabine resistance by targeting TGFB2 and lipid metabolism and develops the potential of imperatorin as a promising chemosensitizer in clinical translation.

摘要

吉西他滨耐药性是胰腺导管腺癌 (PDAC) 化疗效果的主要障碍。因此,需要新的策略使癌细胞对吉西他滨敏感。在这里,我们构建了吉西他滨耐药的 PDAC 细胞,并通过 RNA 测序对其进行了分析。采用一种综合方法,涉及来自多个数据库的生物信息学分析,确定 TGFB2 是吉西他滨耐药 PDAC 中的关键基因,与吉西他滨治疗反应不良显著相关。患者来源的异种移植 (PDX) 模型进一步证实了 TGFB2 表达在吉西他滨诱导耐药过程中的逐渐上调。沉默 TGFB2 表达可以增强吉西他滨对 PDAC 的化疗敏感性。从机制上讲,TGFB2 通过 METTL14 介导的 m6A 修饰被转录后稳定,可促进脂质积累,通过脂质组学分析,增强的甘油三酯积累驱动吉西他滨耐药。TGFB2 通过 PI3K-AKT 信号通路上调脂生成调节剂固醇调节元件结合蛋白 1 (SREBF1) 及其下游脂生成酶。此外,SREBF1 负责 TGFB2 介导的脂生成,以促进 PDAC 中的吉西他滨耐药。重要的是,TGFB2 抑制剂 Imperatorin 与吉西他滨联合使用在吉西他滨耐药的 PDAC PDX 模型中显示出协同作用。这项研究为通过靶向 TGFB2 和脂质代谢减轻 PDAC 吉西他滨耐药性开辟了新途径,并为 Imperatorin 在临床转化中作为有前途的化疗增敏剂开发了潜力。

https://cdn.ncbi.nlm.nih.gov/pmc/blobs/2e4b/11281907/c8c62a11f836/41388_2024_3092_Fig1_HTML.jpg

文献AI研究员

20分钟写一篇综述,助力文献阅读效率提升50倍。

立即体验

用中文搜PubMed

大模型驱动的PubMed中文搜索引擎

马上搜索

文档翻译

学术文献翻译模型,支持多种主流文档格式。

立即体验