Suppr超能文献

加热不燃烧卷烟烟气提取物对人口腔鳞癌细胞的细胞毒性作用:活性氧和 CaMKK2 的作用。

Cytotoxic effects of the cigarette smoke extract of heated tobacco products on human oral squamous cell carcinoma: the role of reactive oxygen species and CaMKK2.

机构信息

Cardiovascular Research Institute, Yokohama City University Graduate School of Medicine, Yokohama, Kanagawa, Japan.

Neurosurgery, Yokohama City University Graduate School of Medicine, Yokohama, Kanagawa, Japan.

出版信息

J Physiol Sci. 2024 Jun 25;74(1):35. doi: 10.1186/s12576-024-00928-1.

Abstract

BACKGROUND

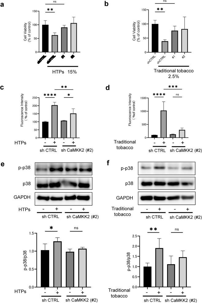
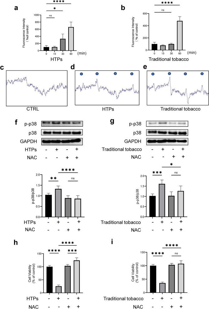
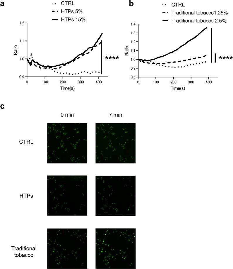
The increasing prevalence of heated tobacco products (HTPs) has heightened concerns regarding their potential health risks. Previous studies have demonstrated the toxicity of cigarette smoke extract (CSE) from traditional tobacco's mainstream smoke, even after the removal of nicotine and tar. Our study aimed to investigate the cytotoxicity of CSE derived from HTPs and traditional tobacco, with a particular focus on the role of reactive oxygen species (ROS) and intracellular Ca.

METHODS

A human oral squamous cell carcinoma (OSCC) cell line, HSC-3 was utilized. To prepare CSE, aerosols from HTPs (IQOS) and traditional tobacco products (1R6F reference cigarette) were collected into cell culture media. A cell viability assay, apoptosis assay, western blotting, and Fluo-4 assay were conducted. Changes in ROS levels were measured using electron spin resonance spectroscopy and the high-sensitivity 2',7'-dichlorofluorescein diacetate assay. We performed a knockdown of calcium/calmodulin-dependent protein kinase kinase 2 (CaMKK2) by shRNA lentivirus in OSCC cells.

RESULTS

CSE from both HTPs and traditional tobacco exhibited cytotoxic effects in OSCC cells. Exposure to CSE from both sources led to an increase in intracellular Ca concentration and induced p38 phosphorylation. Additionally, these extracts prompted cell apoptosis and heightened ROS levels. N-acetylcysteine (NAC) mitigated the cytotoxic effects and p38 phosphorylation. Furthermore, the knockdown of CaMKK2 in HSC-3 cells reduced cytotoxicity, ROS production, and p38 phosphorylation in response to CSE.

CONCLUSION

Our findings suggest that the CSE from both HTPs and traditional tobacco induce cytotoxicity. This toxicity is mediated by ROS, which are regulated through Ca signaling and CaMKK2 pathways.

摘要

背景

加热烟草制品(HTPs)的日益普及引起了人们对其潜在健康风险的关注。先前的研究已经表明,即使去除尼古丁和焦油,传统烟草主流烟雾中的卷烟烟雾提取物(CSE)也具有毒性。我们的研究旨在调查源自 HTP 和传统烟草的 CSE 的细胞毒性,特别关注活性氧(ROS)和细胞内 Ca 的作用。

方法

使用人口腔鳞状细胞癌细胞系(HSC-3)。为了制备 CSE,从 HTP(IQOS)和传统烟草制品(1R6F 参考香烟)收集气溶胶到细胞培养基中。进行细胞活力测定、凋亡测定、western blot 和 Fluo-4 测定。使用电子顺磁共振光谱和高灵敏度 2',7'-二氯荧光素二乙酸酯测定法测量 ROS 水平的变化。我们通过 shRNA 慢病毒在 OSCC 细胞中敲低钙/钙调蛋白依赖性蛋白激酶激酶 2(CaMKK2)。

结果

HTP 和传统烟草的 CSE 均对 OSCC 细胞表现出细胞毒性作用。暴露于两种来源的 CSE 会导致细胞内 Ca 浓度增加,并诱导 p38 磷酸化。此外,这些提取物促使细胞凋亡并增加 ROS 水平。N-乙酰半胱氨酸(NAC)减轻了细胞毒性和 p38 磷酸化。此外,在 HSC-3 细胞中敲低 CaMKK2 可减少 CSE 引起的细胞毒性、ROS 产生和 p38 磷酸化。

结论

我们的研究结果表明,HTP 和传统烟草的 CSE 均会引起细胞毒性。这种毒性是由 ROS 介导的,ROS 通过 Ca 信号转导和 CaMKK2 途径调节。

https://cdn.ncbi.nlm.nih.gov/pmc/blobs/410e/11197199/9c54d787fa6e/12576_2024_928_Fig1_HTML.jpg

文献AI研究员

20分钟写一篇综述,助力文献阅读效率提升50倍。

立即体验

用中文搜PubMed

大模型驱动的PubMed中文搜索引擎

马上搜索

文档翻译

学术文献翻译模型,支持多种主流文档格式。

立即体验