Suppr超能文献

微小RNA-21介导的内皮细胞衰老和功能障碍通过激活PI3K/AKT/mTOR信号通路参与香烟烟雾诱导的肺动脉高压。

miR-21-Mediated Endothelial Senescence and Dysfunction Are Involved in Cigarette Smoke-Induced Pulmonary Hypertension through Activation of PI3K/AKT/mTOR Signaling.

作者信息

He Bin, Shao Binxia, Cheng Cheng, Ye Zitong, Yang Yi, Fan Bowen, Xia Haibo, Wu Hao, Liu Qizhan, Zhang Jinsong

机构信息

Department of Emergency, Jiangsu Province Hospital, The First Affiliated Hospital of Nanjing Medical University, Nanjing 210029, China.

The Key Laboratory of Modern Toxicology, Ministry of Education, School of Public Health, Nanjing Medical University, Nanjing 211166, China.

出版信息

Toxics. 2024 May 29;12(6):396. doi: 10.3390/toxics12060396.

Abstract

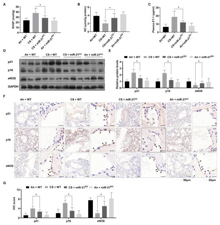
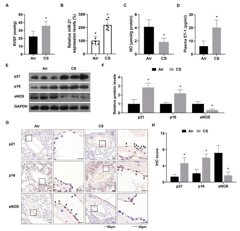
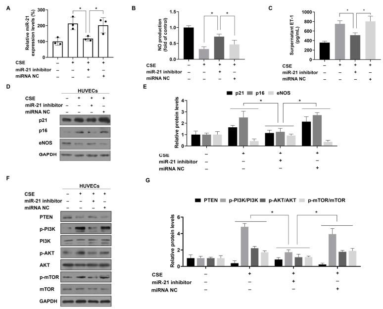
Smoking is a pathogenic factor for pulmonary hypertension (PH). Our previous study showed that serum miR-21 levels are elevated in smokers. miR-21 is considered as engaged in the PH process; however, its mechanisms remain unclear. In this investigation, we found that in the lung tissue of smoking-induced PH patients, the levels of miR-21 and aging markers (p21 and p16) were upregulated, and the function of pulmonary vascular endothelial cells was also impaired. Exposure of mice to cigarette smoke (CS) for four months caused similar changes in lung tissues and increased pulmonary arterial pressure, which were attenuated by knockout of miR-21. Further, human umbilical vein endothelial cells (HUVECs) exposed to cigarette smoke extract (CSE) revealed upregulation of miR-21 levels, depression of PTEN, activation of PI3K/AKT/mTOR signaling, an increase in senescence indexes, and enhanced dysfunction. Inhibiting miR-21 overexpression reversed the PTEN-mTOR signaling pathway and prevented senescence and dysfunction of HUVECs. In sum, our data indicate that miR-21-mediated endothelial senescence and dysfunction are involved in CS-induced PH through the activation of PI3K/AKT/mTOR signaling, which suggests that selective miR-21 inhibition offers the potential to attenuate PH.

摘要

吸烟是肺动脉高压(PH)的致病因素。我们之前的研究表明,吸烟者血清中的miR-21水平升高。miR-21被认为参与了PH的发病过程;然而,其机制仍不清楚。在本研究中,我们发现,在吸烟诱导的PH患者的肺组织中,miR-21和衰老标志物(p21和p16)的水平上调,肺血管内皮细胞的功能也受到损害。将小鼠暴露于香烟烟雾(CS)中4个月会导致肺组织出现类似变化,并使肺动脉压升高,而通过敲除miR-21可使这些变化减弱。此外,暴露于香烟烟雾提取物(CSE)的人脐静脉内皮细胞(HUVECs)显示miR-21水平上调、PTEN表达降低、PI3K/AKT/mTOR信号通路激活、衰老指标增加以及功能障碍增强。抑制miR-21过表达可逆转PTEN-mTOR信号通路,并防止HUVECs衰老和功能障碍。总之,我们的数据表明,miR-21介导的内皮细胞衰老和功能障碍通过激活PI3K/AKT/mTOR信号通路参与了CS诱导的PH,这表明选择性抑制miR-21有可能减轻PH。

https://cdn.ncbi.nlm.nih.gov/pmc/blobs/c1c4/11209295/dbebdb1d0d97/toxics-12-00396-g001.jpg

文献AI研究员

20分钟写一篇综述,助力文献阅读效率提升50倍。

立即体验

用中文搜PubMed

大模型驱动的PubMed中文搜索引擎

马上搜索

文档翻译

学术文献翻译模型,支持多种主流文档格式。

立即体验