Suppr超能文献

SPACA6P-AS:乳腺癌病理生物学和治疗学的先驱。

SPACA6P-AS: a trailblazer in breast cancer pathobiology and therapeutics.

机构信息

Department of Oncology, the First Affiliated Hospital, Hengyang Medical School, University of South China, Hengyang, Hunan, People's Republic of China.

Department of Pathology, Changde Hospital, Xiangya School of Medicine, Central South University, the First People's Hospital of Changde City, Changde, Hunan, People's Republic of China.

出版信息

Cell Biol Toxicol. 2024 Jun 26;40(1):49. doi: 10.1007/s10565-024-09870-9.

Abstract

OBJECTIVE

The primary objective of this investigation is to delve into the involvement of the long noncoding RNA (lncRNA) SPACA6P-AS in breast cancer (BC) development, focusing on its expression pattern, association with clinical-pathological features, impact on prognosis, as well as its molecular and immunological implications.

METHODS

Bioinformatics analysis was conducted utilizing RNA sequencing data of 1083 BC patients from the TCGA database. Functional exploration of SPACA6P-AS was carried out through the construction of survival curves, GO and KEGG enrichment analysis, and single-sample gene set enrichment analysis (ssGSEA). Furthermore, its functionality was validated through in vitro cell experiments and in vivo nude mouse model experiments.

RESULTS

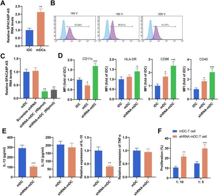
SPACA6P-AS showed a remarkable increase in expression levels in BC tissues (p < 0.001) and demonstrated a close relationship to poor prognosis (overall survival HR = 1.616, progression-free interval HR = 1.40, disease-specific survival HR = 1.54). Enrichment analysis revealed that SPACA6P-AS could impact biological functions such as protease regulation, endopeptidase inhibitor activity, taste receptor activity, taste transduction, and maturity-onset diabetes of the young pathway. ssGSEA analysis indicated a negative correlation between SPACA6P-AS expression and immune cell infiltration like dendritic cells and neutrophils, while a positive correlation was observed with central memory T cells and T helper 2 cells. Results from in vitro and in vivo experiments illustrated that silencing SPACA6P-AS significantly inhibited the proliferation, migration, and invasion capabilities of BC cells. In vitro experiments also highlighted that dendritic cells with silenced SPACA6P-AS exhibited enhanced capabilities in promoting the proliferation of autologous CD3 + T cells and cytokine secretion. These discoveries elucidate the potential multifaceted roles of SPACA6P-AS in BC, including its potential involvement in modulating immune cell infiltration in the tumor microenvironment.

CONCLUSION

The high expression of lncRNA SPACA6P-AS in BC is closely linked to poor prognosis and may facilitate tumor progression by influencing specific biological processes, signaling pathways, and the immune microenvironment. The regulatory role of SPACA6P-AS positions it as a prospective biomarker and target for therapeutic approaches for BC diagnosis and intervention.

摘要

目的

本研究旨在深入探讨长链非编码 RNA(lncRNA)SPACA6P-AS 在乳腺癌(BC)发展中的作用,重点关注其表达模式、与临床病理特征的关联、对预后的影响,以及其分子和免疫学意义。

方法

利用 TCGA 数据库中 1083 例 BC 患者的 RNA 测序数据进行生物信息学分析。通过构建生存曲线、GO 和 KEGG 富集分析以及单样本基因集富集分析(ssGSEA)来探索 SPACA6P-AS 的功能。此外,通过体外细胞实验和体内裸鼠模型实验验证其功能。

结果

SPACA6P-AS 在 BC 组织中的表达水平显著升高(p<0.001),与不良预后密切相关(总生存 HR=1.616,无进展间隔 HR=1.40,疾病特异性生存 HR=1.54)。富集分析表明,SPACA6P-AS 可能影响蛋白酶调节、内肽酶抑制剂活性、味觉受体活性、味觉转导和青年发病型糖尿病等生物学功能。ssGSEA 分析表明,SPACA6P-AS 的表达与树突状细胞和中性粒细胞等免疫细胞浸润呈负相关,而与中央记忆 T 细胞和辅助性 T 细胞 2 呈正相关。体外和体内实验结果表明,沉默 SPACA6P-AS 显著抑制了 BC 细胞的增殖、迁移和侵袭能力。体外实验还表明,沉默 SPACA6P-AS 的树突状细胞在促进自体 CD3+T 细胞增殖和细胞因子分泌方面具有更强的能力。这些发现阐明了 SPACA6P-AS 在 BC 中的潜在多方面作用,包括其在调节肿瘤微环境中免疫细胞浸润方面的潜在作用。

结论

BC 中 lncRNA SPACA6P-AS 的高表达与不良预后密切相关,可能通过影响特定的生物学过程、信号通路和免疫微环境促进肿瘤进展。SPACA6P-AS 的调节作用使其成为 BC 诊断和干预的潜在生物标志物和治疗靶点。

https://cdn.ncbi.nlm.nih.gov/pmc/blobs/47a2/11208203/e9dbff7099cb/10565_2024_9870_Fig1_HTML.jpg

文献AI研究员

20分钟写一篇综述,助力文献阅读效率提升50倍。

立即体验

用中文搜PubMed

大模型驱动的PubMed中文搜索引擎

马上搜索

文档翻译

学术文献翻译模型,支持多种主流文档格式。

立即体验