Suppr超能文献

致病tau 蛋白在疾病早期诱导 mRNA 翻译速率的适应性升高。

Pathogenic tau induces an adaptive elevation in mRNA translation rate at early stages of disease.

机构信息

Barshop Institute for Longevity and Aging Studies, San Antonio, Texas, USA.

Glenn Biggs Institute for Alzheimer's and Neurodegenerative Diseases, San Antonio, Texas, USA.

出版信息

Aging Cell. 2024 Oct;23(10):e14245. doi: 10.1111/acel.14245. Epub 2024 Jun 26.

Abstract

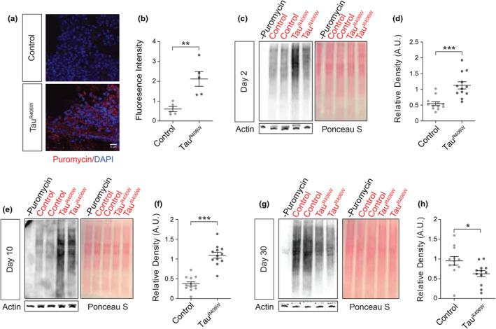
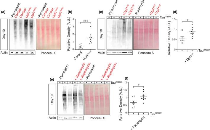
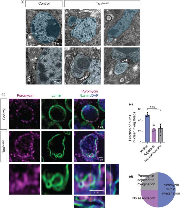
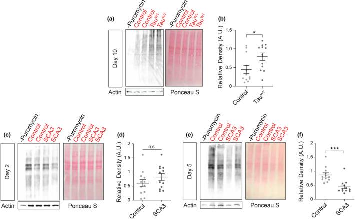
Alterations in the rate and accuracy of messenger RNA (mRNA) translation are associated with aging and several neurodegenerative disorders, including Alzheimer's disease and related tauopathies. We previously reported that error-containing RNA that are normally cleared via nonsense-mediated mRNA decay (NMD), a key RNA surveillance mechanism, are translated in the adult brain of a Drosophila model of tauopathy. In the current study, we find that newly-synthesized peptides and translation machinery accumulate within nuclear envelope invaginations that occur as a consequence of tau pathology, and that the rate of mRNA translation is globally elevated in early stages of disease in adult brains of Drosophila models of tauopathy. Polysome profiling from adult heads of tau transgenic Drosophila reveals the preferential translation of specific mRNA that have been previously linked to neurodegeneration. Unexpectedly, we find that panneuronal elevation of NMD further elevates the global translation rate in tau transgenic Drosophila, as does treatment with rapamycin. As NMD activation and rapamycin both suppress tau-induced neurodegeneration, their shared effect on translation suggests that elevated rates of mRNA translation are an early adaptive mechanism to limit neurodegeneration. Our work provides compelling evidence that tau-induced deficits in NMD reshape the tau translatome by increasing translation of RNA that are normally repressed in healthy cells.

摘要

信使 RNA(mRNA)翻译的速率和准确性的改变与衰老和几种神经退行性疾病有关,包括阿尔茨海默病和相关的 tau 病。我们之前报道过,正常情况下通过无意义介导的 mRNA 降解(NMD)清除的含有错误的 RNA,是 tau 病果蝇模型成年大脑中翻译的关键 RNA 监测机制。在目前的研究中,我们发现新合成的肽和翻译机制在 tau 病理发生的核膜内陷中积累,并且在 tau 病果蝇模型成年大脑疾病的早期阶段,mRNA 翻译的速率普遍升高。来自 tau 转基因果蝇成年头部的多核糖体分析显示,特定的 mRNA 优先翻译,这些 mRNA 先前与神经退行性变有关。出乎意料的是,我们发现 NMD 的全神经元升高进一步提高了 tau 转基因果蝇的整体翻译速率,雷帕霉素处理也是如此。由于 NMD 激活和雷帕霉素都能抑制 tau 诱导的神经退行性变,它们对翻译的共同作用表明,mRNA 翻译率的升高是一种早期适应机制,以限制神经退行性变。我们的工作提供了令人信服的证据,表明 tau 诱导的 NMD 缺陷通过增加正常情况下在健康细胞中受到抑制的 RNA 的翻译,重塑了 tau 转录组。

https://cdn.ncbi.nlm.nih.gov/pmc/blobs/8d9b/11464109/65a6f7feb73e/ACEL-23-e14245-g005.jpg

文献AI研究员

20分钟写一篇综述,助力文献阅读效率提升50倍。

立即体验

用中文搜PubMed

大模型驱动的PubMed中文搜索引擎

马上搜索

文档翻译

学术文献翻译模型,支持多种主流文档格式。

立即体验