Suppr超能文献

人类流感病毒疫苗接种后生发中心 B 细胞的成熟。

Maturation of germinal center B cells after influenza virus vaccination in humans.

机构信息

Department of Pathology and Immunology, Washington University School of Medicine, St Louis, MO, USA.

Department of Pathology, Yale School of Medicine, New Haven, CT, USA.

出版信息

J Exp Med. 2024 Aug 5;221(8). doi: 10.1084/jem.20240668. Epub 2024 Jun 27.

Abstract

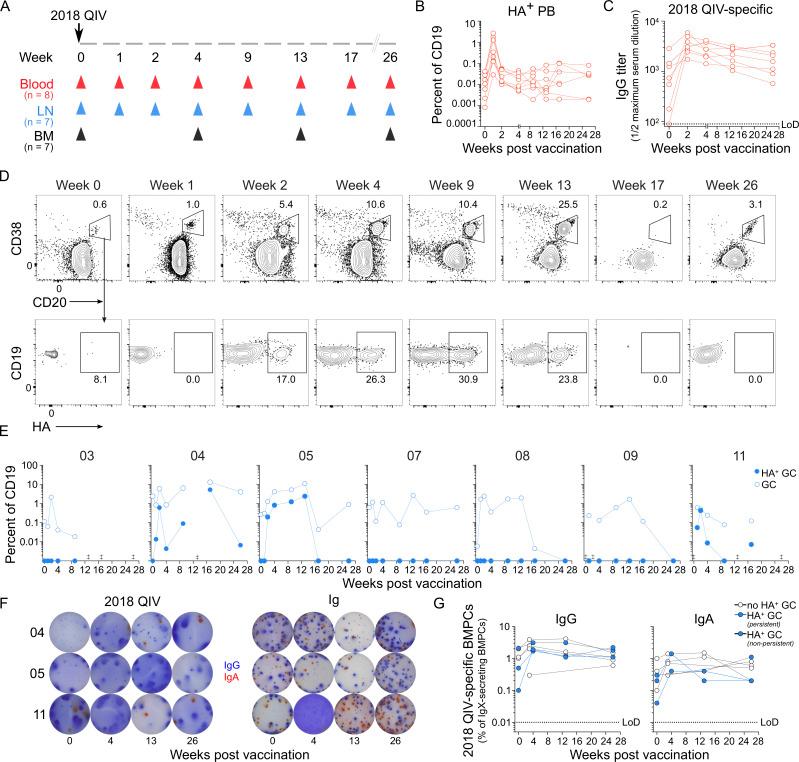
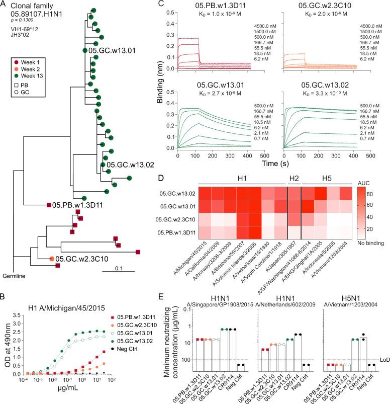
Germinal centers (GC) are microanatomical lymphoid structures where affinity-matured memory B cells and long-lived bone marrow plasma cells are primarily generated. It is unclear how the maturation of B cells within the GC impacts the breadth and durability of B cell responses to influenza vaccination in humans. We used fine needle aspiration of draining lymph nodes to longitudinally track antigen-specific GC B cell responses to seasonal influenza vaccination. Antigen-specific GC B cells persisted for at least 13 wk after vaccination in two out of seven individuals. Monoclonal antibodies (mAbs) derived from persisting GC B cell clones exhibit enhanced binding affinity and breadth to influenza hemagglutinin (HA) antigens compared with related GC clonotypes isolated earlier in the response. Structural studies of early and late GC-derived mAbs from one clonal lineage in complex with H1 and H5 HAs revealed an altered binding footprint. Our study shows that inducing sustained GC reactions after influenza vaccination in humans supports the maturation of responding B cells.

摘要

生发中心(GC)是微解剖学上的淋巴结构,其中主要产生亲和力成熟的记忆 B 细胞和长寿骨髓浆细胞。目前尚不清楚 GC 内 B 细胞的成熟如何影响人类对流感疫苗接种的 B 细胞反应的广度和持久性。我们使用引流淋巴结的细针抽吸术,对季节性流感疫苗接种后的抗原特异性 GC B 细胞反应进行纵向跟踪。在七个人中的两个人中,疫苗接种后抗原特异性 GC B 细胞至少持续了 13 周。与反应早期分离的相关 GC 克隆型相比,从持续的 GC B 细胞克隆中衍生的单克隆抗体(mAb)对流感血凝素(HA)抗原表现出增强的结合亲和力和广度。对与 H1 和 H5 HA 复合物的一个克隆谱系的早期和晚期 GC 衍生 mAb 的结构研究揭示了改变的结合足迹。我们的研究表明,在人类中诱导流感疫苗接种后的持续 GC 反应支持反应性 B 细胞的成熟。

https://cdn.ncbi.nlm.nih.gov/pmc/blobs/1d8a/11211068/3414290b69b2/JEM_20240668_Fig1.jpg

文献AI研究员

20分钟写一篇综述,助力文献阅读效率提升50倍。

立即体验

用中文搜PubMed

大模型驱动的PubMed中文搜索引擎

马上搜索

文档翻译

学术文献翻译模型,支持多种主流文档格式。

立即体验