Suppr超能文献

单细胞 RNA 测序揭示 2 型糖尿病发病机制中内分泌细胞可变剪接的调控

Regulation of endocrine cell alternative splicing revealed by single-cell RNA sequencing in type 2 diabetes pathogenesis.

机构信息

Department of Endocrinology & Metabolism, Medical Center for Comprehensive Weight Control, The Third Affiliated Hospital of Sun Yat-sen University, Guangzhou, Guangdong, China.

Key Laboratory of Stem Cells and Tissue Engineering, Zhongshan School of Medicine, Sun Yat-sen University, Ministry of Education, Guangzhou, Guangdong, China.

出版信息

Commun Biol. 2024 Jun 27;7(1):778. doi: 10.1038/s42003-024-06475-0.

Abstract

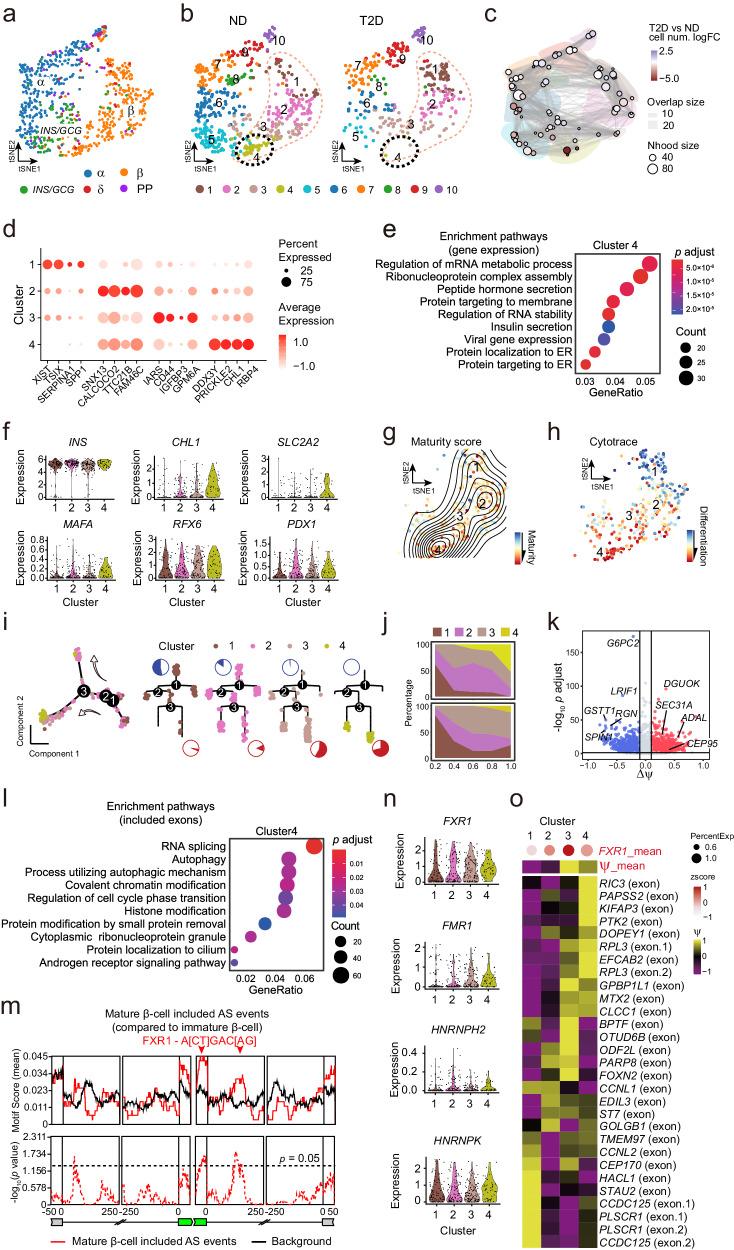
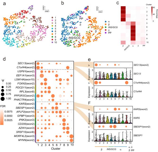
The prevalent RNA alternative splicing (AS) contributes to molecular diversity, which has been demonstrated in cellular function regulation and disease pathogenesis. However, the contribution of AS in pancreatic islets during diabetes progression remains unclear. Here, we reanalyze the full-length single-cell RNA sequencing data from the deposited database to investigate AS regulation across human pancreatic endocrine cell types in non-diabetic (ND) and type 2 diabetic (T2D) individuals. Our analysis demonstrates the significant association between transcriptomic AS profiles and cell-type-specificity, which could be applied to distinguish the clustering of major endocrine cell types. Moreover, AS profiles are enabled to clearly define the mature subset of β-cells in healthy controls, which is completely lost in T2D. Further analysis reveals that RNA-binding proteins (RBPs), heterogeneous nuclear ribonucleoproteins (hnRNPs) and FXR1 family proteins are predicted to induce the functional impairment of β-cells through regulating AS profiles. Finally, trajectory analysis of endocrine cells suggests the β-cell identity shift through dedifferentiation and transdifferentiation of β-cells during the progression of T2D. Together, our study provides a mechanism for regulating β-cell functions and suggests the significant contribution of AS program during diabetes pathogenesis.

摘要

普遍存在的 RNA 可变剪接 (AS) 有助于分子多样性,这已在细胞功能调节和疾病发病机制中得到证实。然而,AS 在糖尿病进展过程中对胰腺胰岛的贡献尚不清楚。在这里,我们重新分析了已发表数据库中存储的全长单细胞 RNA 测序数据,以研究非糖尿病 (ND) 和 2 型糖尿病 (T2D) 个体中人类胰腺内分泌细胞类型的 AS 调控。我们的分析表明,转录组 AS 谱与细胞类型特异性之间存在显著关联,可用于区分主要内分泌细胞类型的聚类。此外,AS 谱能够清楚地区分健康对照中β细胞的成熟亚群,而在 T2D 中则完全丢失。进一步的分析表明,RNA 结合蛋白 (RBPs)、异质核核糖核蛋白 (hnRNPs) 和 FXR1 家族蛋白被预测通过调节 AS 谱来诱导β细胞的功能障碍。最后,内分泌细胞的轨迹分析表明,在 T2D 进展过程中,β细胞通过去分化和转分化发生β细胞身份转变。总之,我们的研究为调节β细胞功能提供了一种机制,并表明 AS 程序在糖尿病发病机制中具有重要贡献。

https://cdn.ncbi.nlm.nih.gov/pmc/blobs/6446/11211498/3039096ab697/42003_2024_6475_Fig1_HTML.jpg

文献AI研究员

20分钟写一篇综述,助力文献阅读效率提升50倍。

立即体验

用中文搜PubMed

大模型驱动的PubMed中文搜索引擎

马上搜索

文档翻译

学术文献翻译模型,支持多种主流文档格式。

立即体验