Suppr超能文献

ISG15介导细胞外囊泡在促进卵巢癌进展和转移中的功能。

ISG15 mediates the function of extracellular vesicles in promoting ovarian cancer progression and metastasis.

作者信息

Dorayappan Kalpana Deepa Priya, Wagner Vincent, Park Dongju, Newcomer Meghan M, Lightfoot Michelle D S, Kalaiyarasan Deepika, Sakaue Takahiko, Khadraoui Wafa, Yu Lianbo, Wang Qi-En, Maxwell G Larry, O'Malley David, Pollock Raphael E, Cohn David E, Selvendiran Karuppaiyah

机构信息

Division of Gynecologic Oncology, Department of Obstetrics and Gynecology Comprehensive Cancer Center, The Ohio State University Wexner Medical Center Columbus Ohio USA.

Molecular Genetics, Comprehensive Cancer Center The Ohio State University Wexner Medical Center Columbus Ohio USA.

出版信息

J Extracell Biol. 2024 Jan 31;3(2):e92. doi: 10.1002/jex2.92. eCollection 2024 Feb.

Abstract

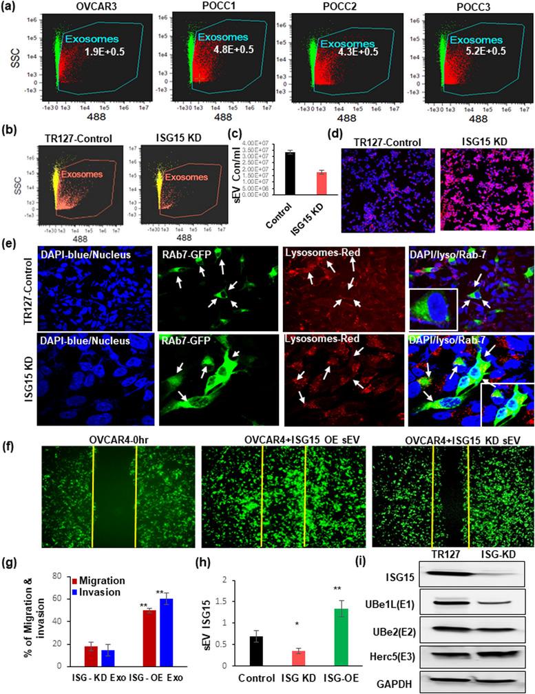
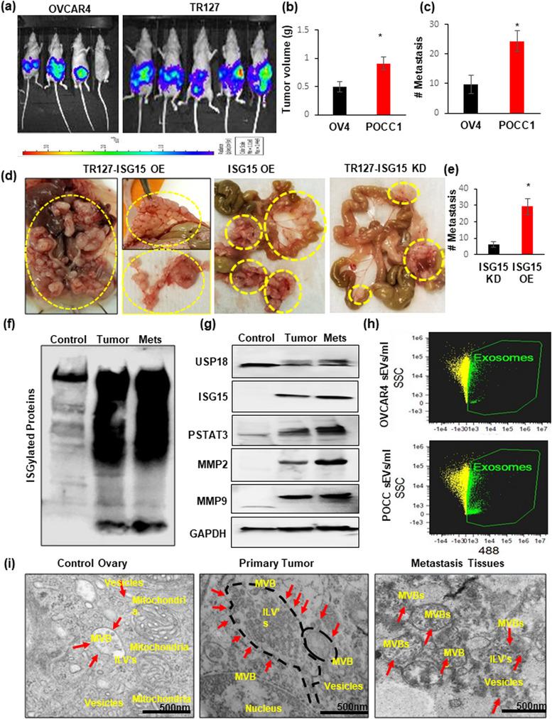
The interferon stimulated gene 15 (ISG15), a ubiquitin like protein and its conjugates have been implicated in various human malignancies. However, its role in ovarian cancer progression and metastasis is largely unknown. In high grade serous ovarian cancer (HGSOC), ascites is the major contributor to peritoneal metastasis. In this study, we identified significantly elevated ISG15 protein expression in HGSOC patient ascites, ascites derived primary ovarian cancer cells (POCCs), POCC small extracellular vesicles (sEVs) as well as metastatic tissue. Our results demonstrates that ISG15 increases exocytosis in ascites-derived POCCs by decreasing the endosome-lysosomal fusion, indicating a key role in sEV secretion. Further, knockdown (KD) of ISG15 resulted in a significant decrease in vesicles secretion from HGSOC cells and mouse models, leading to reduced HGSOC cell migration and invasion. Furthermore, our pre-clinical mouse model studies revealed the influence of vesicular ISG15 on disease progression and metastasis. In addition, knockdown of ISG15 or using the ISG15 inhibitor, DAP5, in combination therapy with carboplatin showed to improve the platinum sensitivity in-vitro and reduce tumour burden in-vivo. We also found that ISG15 expression within sEV represents a promising prognostic marker for HGSOC patients. Our findings suggest that ISG15 is a potential therapeutic target for inhibiting progression and metastasis in HGSOC and that vesicular ISG15 expression could be a promising biomarker in the clinical management of ovarian cancer. : High-grade serous ovarian cancer (HGSOC) has high morbidity and mortality rates, but its progression and metastasis are still poorly understood, and there is an urgent need for early detection and targeted therapies. Our study presents novel findings that implicate ISG15-mediated vesicular proteins in the advancement and spread of HGSOC. These results offer pre-clinical evidence of potential new molecular targets, prognostic markers and therapeutic strategies for HGSOC that could ultimately enhance patient survival.

摘要

干扰素刺激基因15(ISG15)是一种类泛素蛋白,其缀合物与多种人类恶性肿瘤有关。然而,其在卵巢癌进展和转移中的作用尚不清楚。在高级别浆液性卵巢癌(HGSOC)中,腹水是腹膜转移的主要因素。在本研究中,我们发现HGSOC患者腹水中、腹水来源的原发性卵巢癌细胞(POCCs)、POCC小细胞外囊泡(sEVs)以及转移组织中ISG15蛋白表达显著升高。我们的结果表明,ISG15通过减少内体-溶酶体融合来增加腹水来源的POCCs中的胞吐作用,表明其在sEV分泌中起关键作用。此外,敲低(KD)ISG15导致HGSOC细胞和小鼠模型中囊泡分泌显著减少,导致HGSOC细胞迁移和侵袭减少。此外,我们的临床前小鼠模型研究揭示了囊泡ISG15对疾病进展和转移的影响。此外,敲低ISG15或使用ISG15抑制剂DAP5与卡铂联合治疗显示可提高体外铂敏感性并降低体内肿瘤负担。我们还发现sEV内的ISG15表达是HGSOC患者有前景的预后标志物。我们的研究结果表明,ISG15是抑制HGSOC进展和转移的潜在治疗靶点,囊泡ISG15表达可能是卵巢癌临床管理中有前景的生物标志物。:高级别浆液性卵巢癌(HGSOC)发病率和死亡率高,但其进展和转移仍知之甚少,迫切需要早期检测和靶向治疗。我们的研究提出了新的发现,表明ISG15介导的囊泡蛋白在HGSOC的进展和扩散中起作用。这些结果为HGSOC提供了潜在新分子靶点、预后标志物和治疗策略的临床前证据,最终可提高患者生存率。

https://cdn.ncbi.nlm.nih.gov/pmc/blobs/ab60/11080709/e472f883e13a/JEX2-3-e92-g004.jpg

文献AI研究员

20分钟写一篇综述,助力文献阅读效率提升50倍。

立即体验

用中文搜PubMed

大模型驱动的PubMed中文搜索引擎

马上搜索

文档翻译

学术文献翻译模型,支持多种主流文档格式。

立即体验