Suppr超能文献

通过生物信息学分析鉴定类风湿关节炎和克罗恩病的共享疾病标记基因和潜在机制。

Identification of shared disease marker genes and underlying mechanisms between rheumatoid arthritis and Crohn disease through bioinformatics analysis.

机构信息

Department of Geriatrics, Liyuan Hospital, Tongji Medical College, Huazhong University of Science and Technology, Wuhan, China.

出版信息

Medicine (Baltimore). 2024 Jun 28;103(26):e38690. doi: 10.1097/MD.0000000000038690.

Abstract

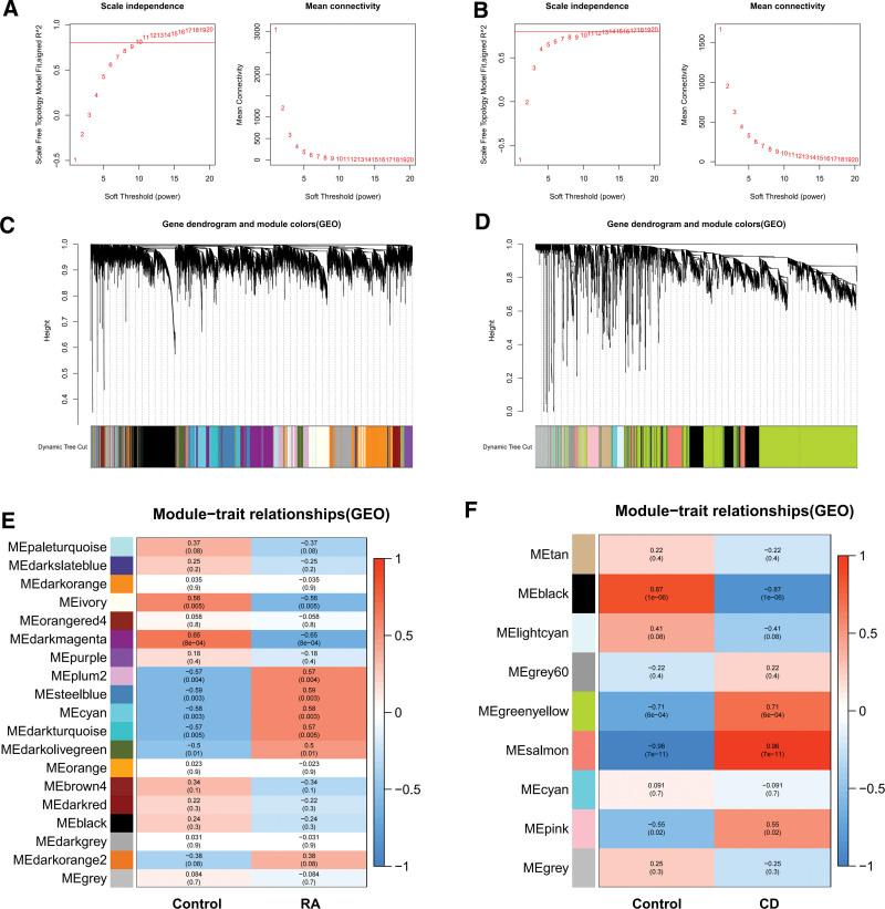
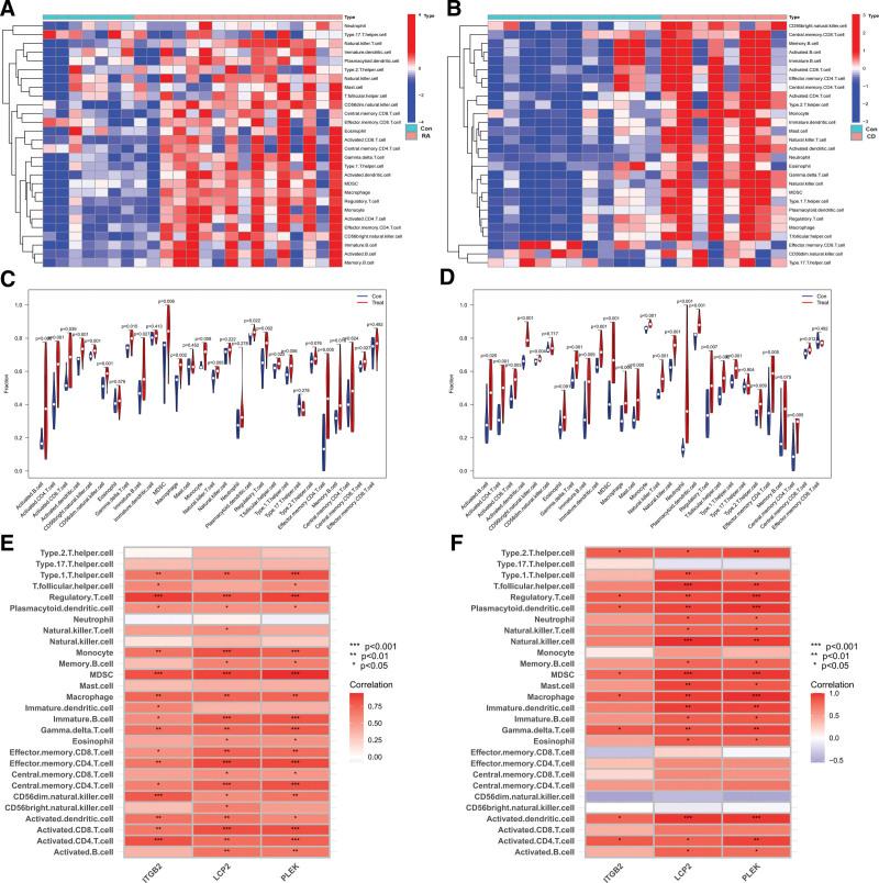
As chronic autoimmune inflammatory diseases, rheumatoid arthritis (RA) and Crohn disease (CD) are closely associated and display a significant positive correlation. However, the underlying mechanisms and disease markers responsible for their cooccurrence remain unknown and have not been systematically studied. Therefore, this study aimed to identify key molecules and pathways commonly involved in both RA and CD through bioinformatic analysis of public sequencing databases. Datasets for RA and CD were downloaded from the GEO database. Overlapping genes were identified using weighted gene co-expression network analysis and differential analysis crossover, and enrichment analysis was conducted for these genes. Protein-protein interaction networks were then constructed using these overlapping genes to identify hub genes. Expression validation and receiver operating characteristic curve validation were performed for these hub genes using different datasets. Additionally, the immune cell correlation, single-cell expression cluster, and the immune cell expression cluster of the core gene were analyzed. Furthermore, upstream shared microRNAs (miRNA) were predicted and a miRNA-gene network was constructed. Finally, drug candidates were analyzed and predicted. These core genes were found to be positively correlated with multiple immune cells that are infiltrated by the disease. Analysis of gene expression clusters revealed that these genes were mostly associated with inflammatory and immune responses. The miRNA-genes network analysis suggested that hsa-miR-31-5p may play an important role in the common mechanism of RA and CD. Finally, tamibarotene, retinoic acid, and benzo[a]pyrene were identified as potential treatment options for patients with both RA and CD. This bioinformatics study has identified ITGB2, LCP2, and PLEK as key diagnostic genes in patients with both RA and CD. The study has further confirmed that inflammation and immune response play a central role in the development of both RA and CD. Interestingly, the study has highlighted hsa-miR-31-5p as a potential key player in the common mechanism of both diseases, representing a new direction in research and a potential therapeutic target. These shared genes, potential mechanisms, and regulatory networks offer new opportunities for further research and may provide hope for future treatment of patients with both RA and CD.

摘要

作为慢性自身免疫性炎症性疾病,类风湿关节炎(RA)和克罗恩病(CD)密切相关,呈显著正相关。然而,导致它们共同发生的潜在机制和疾病标志物尚不清楚,也没有进行系统研究。因此,本研究旨在通过公共测序数据库的生物信息学分析,鉴定同时涉及 RA 和 CD 的关键分子和途径。从 GEO 数据库下载 RA 和 CD 的数据集。使用加权基因共表达网络分析和差异分析交叉识别重叠基因,并对这些基因进行富集分析。然后使用这些重叠基因构建蛋白质-蛋白质相互作用网络,以识别枢纽基因。使用不同的数据集对这些枢纽基因进行表达验证和接收者操作特征曲线验证。此外,还分析了核心基因的免疫细胞相关性、单细胞表达群集和免疫细胞表达群集。进一步预测了上游共享 microRNA(miRNA),并构建了 miRNA-基因网络。最后,分析和预测了候选药物。这些核心基因与疾病浸润的多种免疫细胞呈正相关。基因表达群集分析表明,这些基因主要与炎症和免疫反应有关。miRNA-基因网络分析表明,hsa-miR-31-5p 可能在 RA 和 CD 的共同机制中发挥重要作用。最后,鉴定出他巴罗汀、维 A 酸和苯并[a]芘可能是 RA 和 CD 患者的潜在治疗选择。这项生物信息学研究鉴定了 ITGB2、LCP2 和 PLEK 作为同时患有 RA 和 CD 患者的关键诊断基因。研究进一步证实,炎症和免疫反应在 RA 和 CD 的发展中起核心作用。有趣的是,该研究强调了 hsa-miR-31-5p 作为两种疾病共同机制的潜在关键参与者,代表了研究和潜在治疗靶点的新方向。这些共享基因、潜在机制和调节网络为进一步研究提供了新的机会,并可能为未来同时患有 RA 和 CD 的患者的治疗带来希望。

https://cdn.ncbi.nlm.nih.gov/pmc/blobs/25b6/11466148/634f2f05a6e5/medi-103-e38690-g001.jpg

文献AI研究员

20分钟写一篇综述,助力文献阅读效率提升50倍。

立即体验

用中文搜PubMed

大模型驱动的PubMed中文搜索引擎

马上搜索

文档翻译

学术文献翻译模型,支持多种主流文档格式。

立即体验