Suppr超能文献

牛精子顶体反应过程中 Notch 蛋白表达模式的特征描述及动态重定位。

Characterization of expression patterns and dynamic relocation of Notch proteins during acrosome reaction of bull spermatozoa.

机构信息

Reproduction & Development Lab, CIISA - Centre for Interdisciplinary Research in Animal Health, Faculty of Veterinary Medicine, University of Lisbon, Lisbon, Portugal.

Associate Laboratory for Animal and Veterinary Sciences (AL4AnimalS), Lisbon, Portugal.

出版信息

Sci Rep. 2024 Jun 28;14(1):14925. doi: 10.1038/s41598-024-65950-0.

Abstract

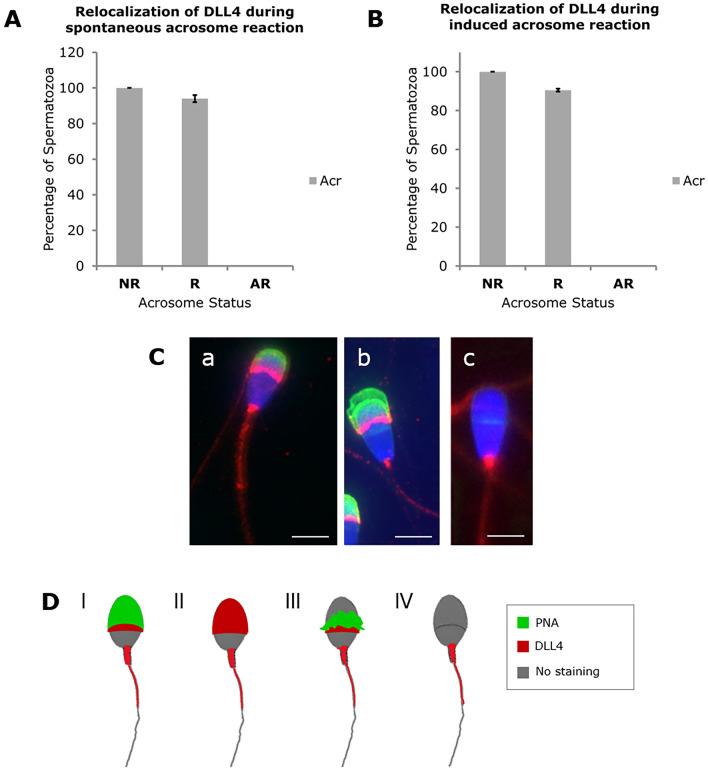
Notch is a conserved cell-signaling pathway involved in spermatogenesis regulation. This study firstly evaluated the presence, localization patterns, acquisition origin and relation to acrosome reaction of Notch proteins in bull sperm. Western Blot analysis detected all Notch proteins in ejaculated bull sperm, and immunostaining described their specific sperm localization. Recovery of sperm from different segments showed that Notch proteins have testicular origin (NOTCH1, NOTCH2, DLL4), are sequentially acquired during sperm maturation along epididymal transit (NOTCH3, DLL3, JAGGED1-2), or post-ejaculation (DLL1, NOTCH4). Testis NOTCH2 is ubiquitously expressed in all germ-cell lines, whereas DLL4 is expressed in round and elongated spermatids during the Golgi, Cap, Acrosome and Maturation phases. In vitro spontaneous and induced sperm acrosome reaction induce consistent sperm regional relocation of NOTCH2, DLL4 and JAGGED1, and these relocation patterns are significantly associated to sperm acrosome status. NOTCH2 and JAGGED1 are relocated from the head apical to the post-equatorial regions, whereas DLL4 is lost along with the acrosome, evidencing that sperm spatial redistribution of NOTCH2 and JAGGED1 is linked to acrosome reaction onset, whereas DLL4 loss is linked to AR completion. Overall, results prompt for a relevant Notch role in bull sperm acrosome testicular development, epididymal maturation and acrosome reaction.

摘要

Notch 是一个保守的细胞信号通路,参与精子发生的调节。本研究首次评估了 Notch 蛋白在公牛精子中的存在、定位模式、获得来源及其与顶体反应的关系。Western Blot 分析检测到射出的公牛精子中存在所有 Notch 蛋白,免疫染色描述了它们在精子中的特异性定位。从不同部位回收精子表明,Notch 蛋白具有睾丸起源(NOTCH1、NOTCH2、DLL4),在精子成熟过程中沿附睾转运获得(NOTCH3、DLL3、JAGGED1-2),或在射精后获得(DLL1、NOTCH4)。睾丸 NOTCH2 在所有生殖细胞系中广泛表达,而 DLL4 在精子发生的高尔基期、帽期、顶体期和成熟期中表达于圆形和伸长的精子细胞中。体外自发和诱导的精子顶体反应诱导 NOTCH2、DLL4 和 JAGGED1 的精子区域重新定位,并且这些重新定位模式与精子顶体状态显著相关。NOTCH2 和 JAGGED1 从头部顶端到赤道后区域重新定位,而 DLL4 随着顶体丢失,表明 NOTCH2 和 JAGGED1 的精子空间再分布与顶体反应的开始有关,而 DLL4 的丢失与 AR 的完成有关。总的来说,结果提示 Notch 在公牛精子顶体的睾丸发育、附睾成熟和顶体反应中具有重要作用。

https://cdn.ncbi.nlm.nih.gov/pmc/blobs/b2fb/11213903/031864906265/41598_2024_65950_Fig1_HTML.jpg

文献AI研究员

20分钟写一篇综述,助力文献阅读效率提升50倍。

立即体验

用中文搜PubMed

大模型驱动的PubMed中文搜索引擎

马上搜索

文档翻译

学术文献翻译模型,支持多种主流文档格式。

立即体验