Suppr超能文献

一种新型基于 HDACi 的硒类似物双药物通过 CDC25A 诱导细胞凋亡和细胞周期停滞,改善前列腺癌治疗。

A novel selenium analog of HDACi-based twin drug induces apoptosis and cell cycle arrest via CDC25A to improve prostate cancer therapy.

机构信息

Department of Molecular Pharmacology, School of Medicine; College of Pharmacy, Tianjin Key Laboratory of Molecular Drug Research, Nankai University, Tianjin 300350, China.

Institute of Digestive Disease, Shengli Oilfield Central Hospital, Dongying 257000, China.

出版信息

Theranostics. 2024 Jun 3;14(9):3565-3582. doi: 10.7150/thno.92119. eCollection 2024.

Abstract

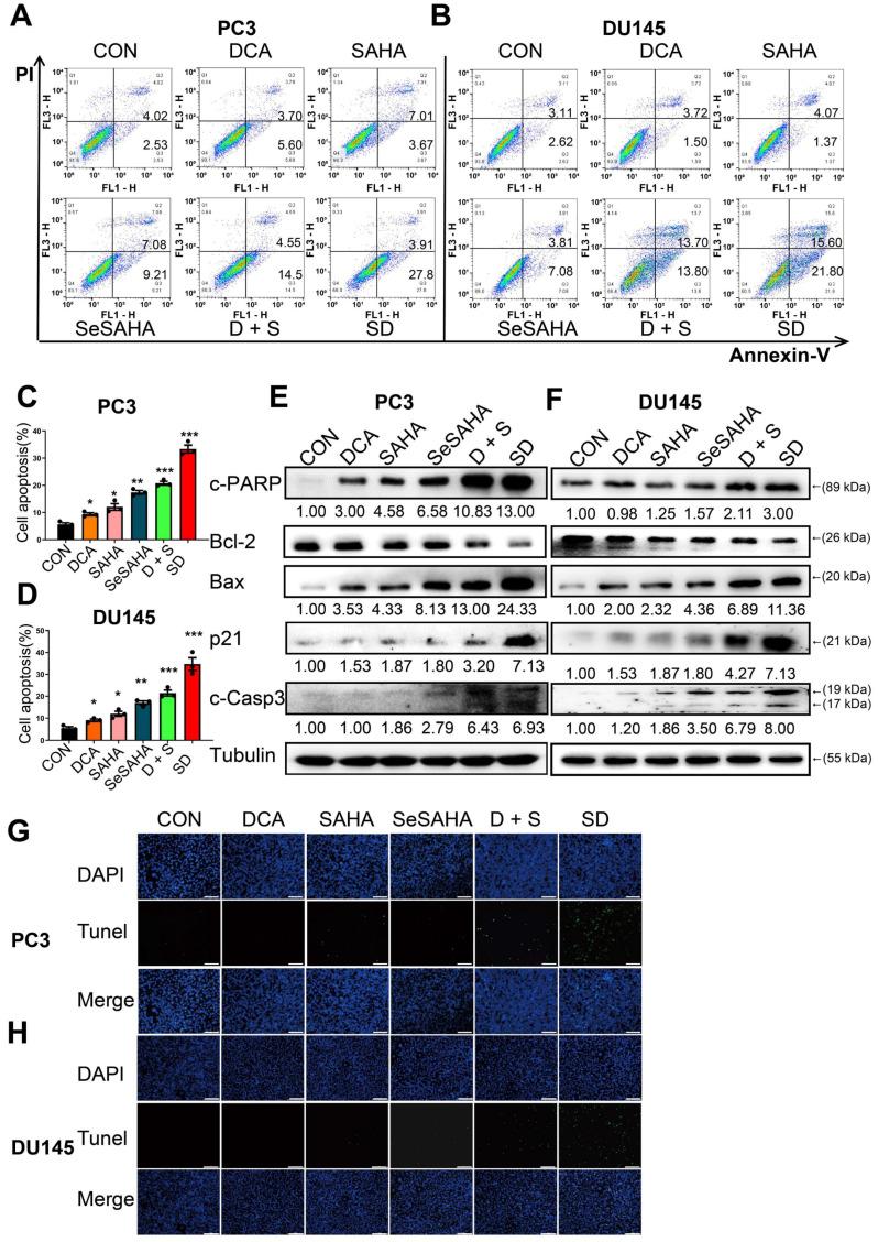
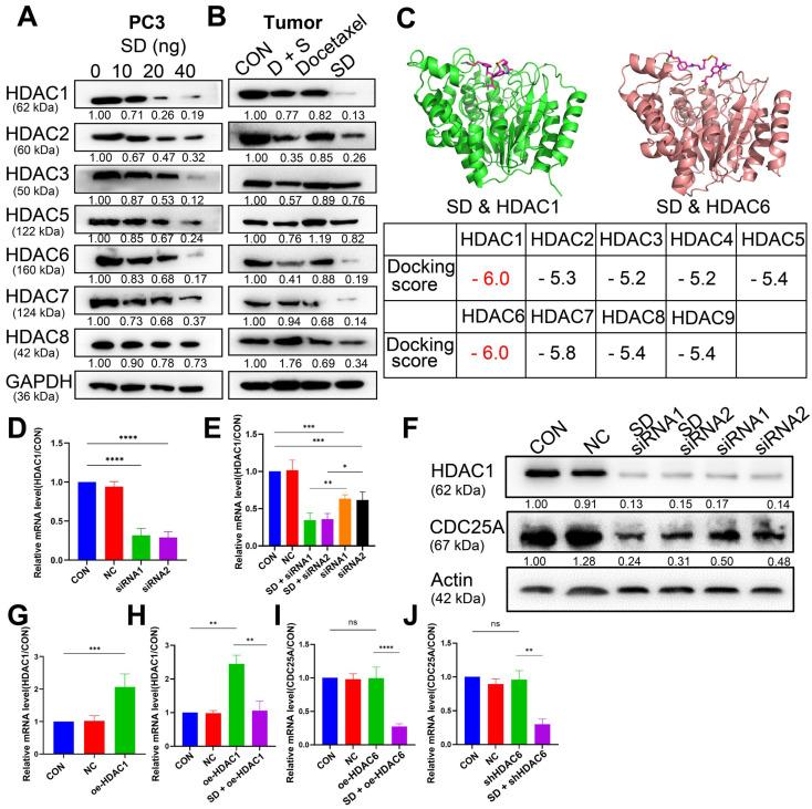
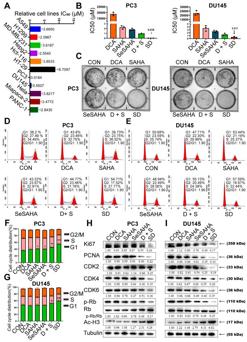
Cancer therapy has moved from single agents to more mechanism-based targeted approaches. In recent years, the combination of HDAC inhibitors and other anticancer chemicals has produced exciting progress in cancer treatment. Herein, we developed a novel prodrug via the ligation of dichloroacetate to selenium-containing potent HDAC inhibitors. The effect and mechanism of this compound in the treatment of prostate cancer were also studied. The concerned prodrug SeSA-DCA was designed and synthesized under mild conditions. This compound's preclinical studies, including the pharmacokinetics, cell toxicity, and anti-tumor effect on prostate cancer cell lines, were thoroughly investigated, and its possible synergistic mechanism was also explored and discussed. SeSA-DCA showed good stability in physiological conditions and could be rapidly decomposed into DCA and selenium analog of SAHA (SeSAHA) in the tumor microenvironment. CCK-8 experiments identified that SeSA-DCA could effectively inhibit the proliferation of a variety of tumor cell lines, especially in prostate cancer. In further studies, we found that SeSA-DCA could also inhibit the metastasis of prostate cancer cell lines and promote cell apoptosis. At the animal level, oral administration of SeSA-DCA led to significant tumor regression without obvious toxicity. Moreover, as a bimolecular coupling compound, SeSA-DCA exhibited vastly superior efficacy than the mixture with equimolar SeSAHA and DCA both and . Our findings provide an important theoretical basis for clinical prostate cancer treatment. Our and results showed that SeSA-DCA is a highly effective anti-tumor compound for PCa. It can effectively induce cell cycle arrest and growth suppression and inhibit the migration and metastasis of PCa cell lines compared with monotherapy. SeSA-DCA's ability to decrease the growth of xenografts is a little better than that of docetaxel without any apparent signs of toxicity. Our findings provide an important theoretical basis for clinical prostate cancer treatment.

摘要

癌症治疗已经从单一药物治疗发展到更多基于机制的靶向治疗。近年来,组蛋白去乙酰化酶抑制剂与其他抗癌药物的联合应用在癌症治疗方面取得了令人兴奋的进展。在此,我们通过二氯乙酸与含硒的强效组蛋白去乙酰化酶抑制剂连接,开发了一种新型前药。还研究了该化合物在前列腺癌治疗中的作用和机制。在温和的条件下设计和合成了相关前药 SeSA-DCA。对该化合物的临床前研究,包括药代动力学、细胞毒性以及对前列腺癌细胞系的抗肿瘤作用进行了彻底研究,并探讨和讨论了其可能的协同作用机制。SeSA-DCA 在生理条件下表现出良好的稳定性,并且可以在肿瘤微环境中迅速分解为 DCA 和 SAHA 的硒类似物(SeSAHA)。CCK-8 实验表明,SeSA-DCA 可以有效抑制多种肿瘤细胞系的增殖,特别是前列腺癌。在进一步的研究中,我们发现 SeSA-DCA 还可以抑制前列腺癌细胞系的转移并促进细胞凋亡。在动物水平上,口服 SeSA-DCA 导致肿瘤明显消退而无明显毒性。此外,作为双分子偶联化合物,SeSA-DCA 的疗效明显优于等摩尔比的 SeSAHA 和 DCA 的混合物。我们的研究结果为临床前列腺癌治疗提供了重要的理论依据。我们的体内和体外结果表明,SeSA-DCA 是一种高效的抗前列腺癌化合物。与单药治疗相比,它可以有效诱导细胞周期停滞和生长抑制,并抑制前列腺癌细胞系的迁移和转移。SeSA-DCA 降低异种移植物生长的能力略优于多西他赛,且没有明显的毒性迹象。我们的研究结果为临床前列腺癌治疗提供了重要的理论依据。

https://cdn.ncbi.nlm.nih.gov/pmc/blobs/caef/11209715/e2a8f088bb37/thnov14p3565g001.jpg

文献AI研究员

20分钟写一篇综述,助力文献阅读效率提升50倍。

立即体验

用中文搜PubMed

大模型驱动的PubMed中文搜索引擎

马上搜索

文档翻译

学术文献翻译模型,支持多种主流文档格式。

立即体验