Suppr超能文献

基于微生物组的个性化营养可改善高血糖和高血压参数并降低炎症:一项前瞻性、开放标签、对照、随机、比较、概念验证研究。

Microbiota based personalized nutrition improves hyperglycaemia and hypertension parameters and reduces inflammation: a prospective, open label, controlled, randomized, comparative, proof of concept study.

机构信息

Leucine Rich Bio Pvt Ltd, Bengaluru, India.

IIT (BHU), Varanasi, India.

出版信息

PeerJ. 2024 Jun 26;12:e17583. doi: 10.7717/peerj.17583. eCollection 2024.

Abstract

BACKGROUND

Recent studies suggest that gut microbiota composition, abundance and diversity can influence many chronic diseases such as type 2 diabetes. Modulating gut microbiota through targeted nutrition can provide beneficial effects leading to the concept of personalized nutrition for health improvement. In this prospective clinical trial, we evaluated the impact of a microbiome-based targeted personalized diet on hyperglycaemic and hyperlipidaemic individuals. Specifically, BugSpeaks-a microbiome profile test that profiles microbiota using next generation sequencing and provides personalized nutritional recommendation based on the individual microbiota profile was evaluated.

METHODS

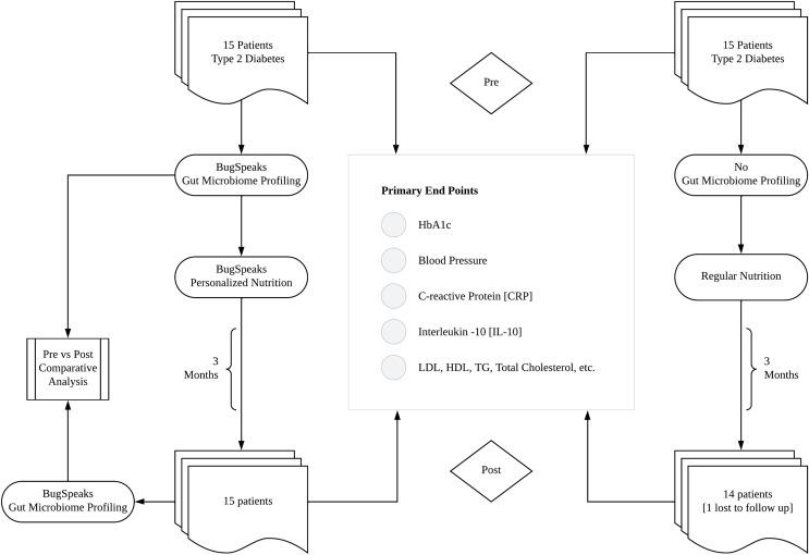
A total of 30 participants with type 2 diabetes and hyperlipidaemia were recruited for this study. The microbiome profile of the 15 participants (test arm) was evaluated using whole genome shotgun metagenomics and personalized nutritional recommendations based on their microbiota profile were provided. The remaining 15 participants (control arm) were provided with diabetic nutritional guidance for 3 months. Clinical and anthropometric parameters such as HbA1c, systolic/diastolic pressure, c-reactive protein levels and microbiota composition were measured and compared during the study.

RESULTS

The test arm (microbiome-based nutrition) showed a statistically significant decrease in HbA1c level from 8.30 (95% confidence interval (CI), [7.74-8.85]) to 6.67 (95% CI [6.2-7.05]), < 0.001 after 90 days. The test arm also showed a 5% decline in the systolic pressure whereas the control arm showed a 7% increase. Incidentally, a sub-cohort of the test arm of patients with >130 mm Hg systolic pressure showed a statistically significant decrease of systolic pressure by 14%. Interestingly, CRP level was also found to drop by 19.5%. Alpha diversity measures showed a significant increase in Shannon diversity measure ( < 0.05), after the microbiome-based personalized dietary intervention. The intervention led to a minimum two-fold (Log2 fold change increase in species like and which might have a beneficial role in the current context and a similar decrease in species like and which have been earlier shown to have some negative effects in the host. Overall, the study indicated a net positive impact of the microbiota based personalized dietary regime on the gut microbiome and correlated clinical parameters.

摘要

背景

最近的研究表明,肠道微生物群落的组成、丰度和多样性可能会影响到多种慢性疾病,如 2 型糖尿病。通过靶向营养来调节肠道微生物群可以产生有益的影响,从而产生改善健康的个性化营养概念。在这项前瞻性临床试验中,我们评估了基于微生物组的个性化靶向饮食对高血糖和高脂血症个体的影响。具体来说,我们评估了 BugSpeaks-一种使用下一代测序 profiling 微生物组的微生物组 profile 测试,并根据个体微生物组 profile 提供个性化的营养建议。

方法

这项研究共招募了 30 名 2 型糖尿病和高脂血症患者。使用全基因组 shotgun 宏基因组学评估了 15 名参与者(试验组)的微生物组 profile,并根据他们的微生物组 profile 提供个性化的营养建议。其余 15 名参与者(对照组)在 3 个月内接受糖尿病营养指导。在研究过程中测量和比较了临床和人体测量参数,如 HbA1c、收缩压/舒张压、C 反应蛋白水平和微生物群落组成。

结果

试验组(基于微生物组的营养)在 90 天后,HbA1c 水平从 8.30(95%置信区间(CI),[7.74-8.85])显著下降至 6.67(95% CI [6.2-7.05]),<0.001。试验组的收缩压也下降了 5%,而对照组则上升了 7%。有趣的是,C 反应蛋白水平也下降了 19.5%。Alpha 多样性测量显示,在基于微生物组的个性化饮食干预后,Shannon 多样性测量值显著增加(<0.05)。干预后,物种如 和 的丰度至少增加了两倍(Log2 倍变化),这在当前的背景下可能具有有益的作用,而物种如 和 的丰度则相应减少,这些物种在以前的研究中被证明对宿主有一些负面影响。总的来说,该研究表明基于微生物组的个性化饮食方案对肠道微生物群和相关临床参数有积极影响。

https://cdn.ncbi.nlm.nih.gov/pmc/blobs/bbd5/11214429/d68b0f281c85/peerj-12-17583-g001.jpg

文献AI研究员

20分钟写一篇综述,助力文献阅读效率提升50倍。

立即体验

用中文搜PubMed

大模型驱动的PubMed中文搜索引擎

马上搜索

文档翻译

学术文献翻译模型,支持多种主流文档格式。

立即体验