Suppr超能文献

线粒体双链 RNA 从线粒体向细胞质的转运。

Trafficking of mitochondrial double-stranded RNA from mitochondria to the cytosol.

机构信息

Department of Chemistry and Biochemistry, UCLA, Los Angeles, CA, USA.

Department of Pathology, Children's Hospital Los Angeles, Los Angeles, CA, USA.

出版信息

Life Sci Alliance. 2024 Jul 2;7(9). doi: 10.26508/lsa.202302396. Print 2024 Sep.

Abstract

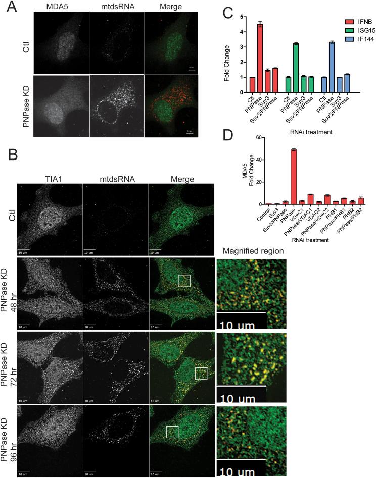
In addition to mitochondrial DNA, mitochondrial double-stranded RNA (mtdsRNA) is exported from mitochondria. However, specific channels for RNA transport have not been demonstrated. Here, we begin to characterize channel candidates for mtdsRNA export from the mitochondrial matrix to the cytosol. Down-regulation of SUV3 resulted in the accumulation of mtdsRNAs in the matrix, whereas down-regulation of PNPase resulted in the export of mtdsRNAs to the cytosol. Targeting experiments show that PNPase functions in both the intermembrane space and matrix. Strand-specific sequencing of the double-stranded RNA confirms the mitochondrial origin. Inhibiting or down-regulating outer membrane proteins VDAC1/2 and BAK/BAX or inner membrane proteins PHB1/2 strongly attenuated the export of mtdsRNAs to the cytosol. The cytosolic mtdsRNAs subsequently localized to large granules containing the stress protein TIA-1 and activated the type 1 interferon stress response pathway. Abundant mtdsRNAs were detected in a subset of non-small-cell lung cancer cell lines that were glycolytic, indicating relevance in cancer biology. Thus, we propose that mtdsRNA is a new damage-associated molecular pattern that is exported from mitochondria in a regulated manner.

摘要

除了线粒体 DNA 之外,线粒体双链 RNA (mtdsRNA) 也从线粒体中输出。然而,尚未证明 RNA 转运的特定通道。在这里,我们开始描述 mtdsRNA 从线粒体基质输出到细胞质的通道候选物。SUV3 的下调导致 mtdsRNAs 在基质中积累,而 PNPase 的下调导致 mtdsRNAs 输出到细胞质。靶向实验表明 PNPase 在膜间隙和基质中都有功能。双链 RNA 的序列特异性测序证实了线粒体的来源。抑制或下调外膜蛋白 VDAC1/2 和 BAK/BAX 或内膜蛋白 PHB1/2 强烈抑制 mtdsRNAs 向细胞质的输出。细胞质中的 mtdsRNAs 随后定位于含有应激蛋白 TIA-1 的大颗粒中,并激活了 I 型干扰素应激反应途径。在一部分糖酵解的非小细胞肺癌细胞系中检测到大量的 mtdsRNAs,这表明它们与癌症生物学有关。因此,我们提出 mtdsRNA 是一种新的损伤相关分子模式,它以受调控的方式从线粒体中输出。

https://cdn.ncbi.nlm.nih.gov/pmc/blobs/6346/11220484/4231aa85e604/LSA-2023-02396_FigS1.jpg

文献AI研究员

20分钟写一篇综述,助力文献阅读效率提升50倍。

立即体验

用中文搜PubMed

大模型驱动的PubMed中文搜索引擎

马上搜索

文档翻译

学术文献翻译模型,支持多种主流文档格式。

立即体验