Suppr超能文献

长链非编码 RNA TRPM2-AS 通过靶向 miR-497-5p/SPP1 轴促进子宫内膜癌的进展和血管生成。

LncRNA TRPM2-AS promotes endometrial carcinoma progression and angiogenesis via targeting miR-497-5p/SPP1 axis.

机构信息

Department of Obstetrics and Gynecology, International Peace Maternity and Child Health Hospital, School of Medicine, Shanghai Jiao Tong University, Shanghai, 200030, China.

Shanghai Key Laboratory of Embryo Original Diseases, Shanghai, 200030, China.

出版信息

Cell Mol Biol Lett. 2024 Jul 2;29(1):93. doi: 10.1186/s11658-024-00612-7.

Abstract

BACKGROUND

Anti-angiogenic therapy has become one of the effective treatment methods for tumors. Long noncoding RNAs (lncRNAs) are emerging as important regulators of tumorigenesis and angiogenesis in EC. However, the underlying mechanisms of lncRNA TRPM2-AS in EC are still not clear.

METHODS

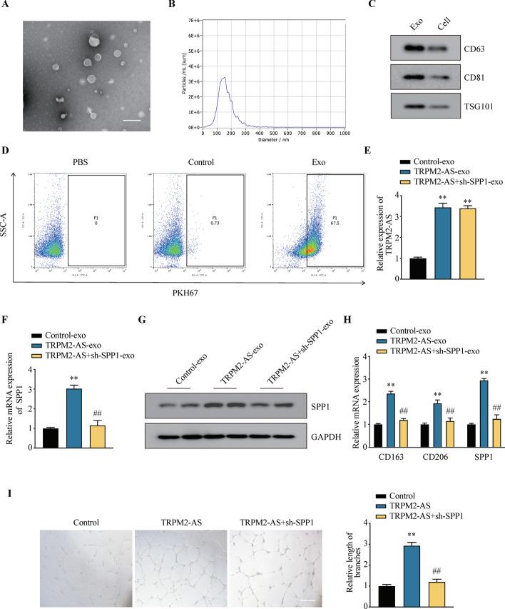
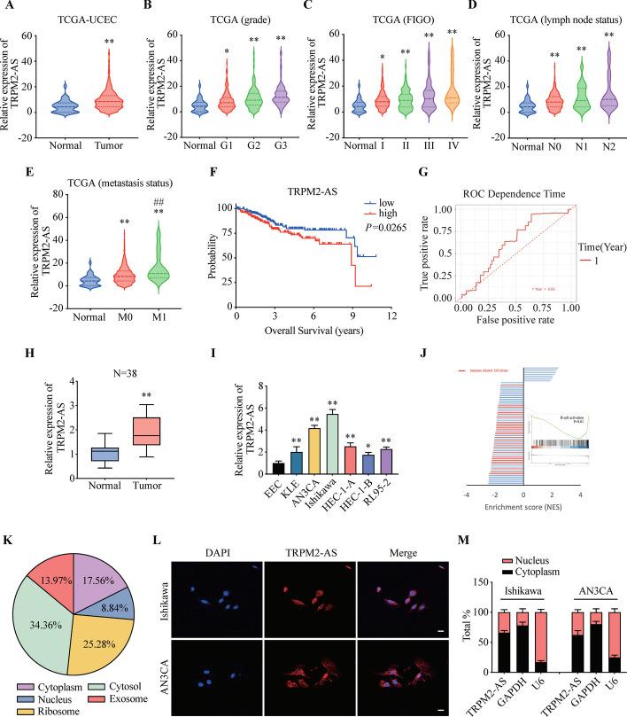
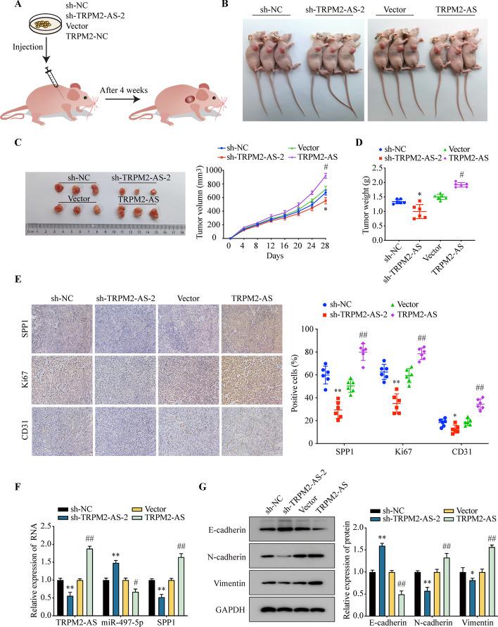
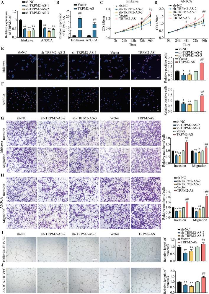
We screened the differently expressed lncRNAs that were highly associated with poor prognosis and angiogenesis of EC by bioinformatics analysis, and constructed a ceRNA network based on the prognostic lncRNAs. The subcellular localization of TRPM2-AS was determined by fluorescence in situ hybridization (FISH) and nuclear cytoplasmic fractionation assay. CCK-8, EdU, transwell, western blot, qRT-PCR and endothelial tube formation assay were used to evaluate the effects of TRPM2-AS on the proliferation, invasion, migration of EC cells and angiogenesis. The targeted microRNA (miRNA) of TRPM2-AS was predicted by bioinformatic methods. The interaction between TRPM2-AS and miR497-5p, miR497-5p and SPP1 were analyzed by RNA immunoprecipitation and dual-luciferase reporter assay. A subcutaneous tumor model was used to explore TRPM2-AS's function in vivo. CIBERSORT was used to analyze the correlation between TRPM2-AS and immune cell immersion in EC.

RESULTS

We found that the expression of TRPM2-AS and SPP1 was aberrantly upregulated, while miR-497-5p expression was significantly downregulated in EC tissues and cells. TRPM2-AS was closely correlated with the angiogenesis and poor prognosis in EC patients. Mechanistically, TRPM2-AS could sponge miR-497-5p to release SPP1, thus promoting the proliferation, invasion and migration of EC cells and angiogenesis of HUVECs. Knockdown of TRPM2-AS in xenograft mouse model inhibited tumor proliferation and angiogenesis in vivo. In addition, TRPM2-AS plays a vital role in regulating the tumor immune microenvironment of EC, overexpression of TRPM2-AS in EC cells stimulated the polarization of M2 macrophages and angiogenesis through secreting SPP1 enriched exosomes.

CONCLUSION

The depletion of TRPM2-AS inhibits the oncogenicity of EC by targeting the miR-497-5p/SPP1 axis. This study offers a better understanding of TRPM2-AS's role in regulating angiogenesis and provides a novel target for EC treatment.

摘要

背景

抗血管生成治疗已成为肿瘤的有效治疗方法之一。长链非编码 RNA(lncRNA)作为 EC 中肿瘤发生和血管生成的重要调节剂而崭露头角。然而,lncRNA TRPM2-AS 在 EC 中的潜在机制尚不清楚。

方法

通过生物信息学分析筛选与 EC 预后和血管生成高度相关的差异表达 lncRNA,并基于预后 lncRNA 构建 ceRNA 网络。通过荧光原位杂交(FISH)和核质分离测定确定 TRPM2-AS 的亚细胞定位。CCK-8、EdU、transwell、western blot、qRT-PCR 和内皮管形成试验用于评估 TRPM2-AS 对 EC 细胞增殖、侵袭、迁移和血管生成的影响。通过生物信息学方法预测 TRPM2-AS 的靶向 microRNA(miRNA)。通过 RNA 免疫沉淀和双荧光素酶报告基因测定分析 TRPM2-AS 与 miR497-5p、miR497-5p 与 SPP1 之间的相互作用。建立皮下肿瘤模型探讨 TRPM2-AS 在体内的功能。CIBERSORT 用于分析 EC 中 TRPM2-AS 与免疫细胞浸润的相关性。

结果

我们发现,TRPM2-AS 和 SPP1 的表达在 EC 组织和细胞中异常上调,而 miR-497-5p 的表达显著下调。TRPM2-AS 与 EC 患者的血管生成和不良预后密切相关。机制上,TRPM2-AS 可通过海绵吸附 miR-497-5p 释放 SPP1,从而促进 EC 细胞的增殖、侵袭和迁移以及 HUVECs 的血管生成。在异种移植小鼠模型中敲低 TRPM2-AS 可抑制体内肿瘤的增殖和血管生成。此外,TRPM2-AS 在 EC 细胞中高表达通过分泌富含 SPP1 的外泌体刺激 M2 巨噬细胞极化和血管生成,在调节 EC 肿瘤免疫微环境方面发挥重要作用。

结论

通过靶向 miR-497-5p/SPP1 轴,TRPM2-AS 的耗竭抑制 EC 的致癌性。本研究加深了对 TRPM2-AS 调节血管生成作用的认识,为 EC 的治疗提供了新的靶点。

https://cdn.ncbi.nlm.nih.gov/pmc/blobs/4f13/11218065/fb95eaa14c5e/11658_2024_612_Fig1_HTML.jpg

文献AI研究员

20分钟写一篇综述,助力文献阅读效率提升50倍。

立即体验

用中文搜PubMed

大模型驱动的PubMed中文搜索引擎

马上搜索

文档翻译

学术文献翻译模型,支持多种主流文档格式。

立即体验