Suppr超能文献

cMyBP-C磷酸化在小鼠心脏收缩功能障碍中的作用。

Roles of cMyBP-C phosphorylation on cardiac contractile dysfunction in mice.

作者信息

Desai Darshini A, Baby Akhil, Ananthamohan Kalyani, Green Lisa C, Arif Mohammed, Duncan Brittany C, Kumar Mohit, Singh Rohit R, Koch Sheryl E, Natesan Sankar, Rubinstein Jack, Jegga Anil G, Sadayappan Sakthivel

机构信息

Center for Cardiovascular Research, Department of Internal Medicine, Division of Cardiovascular Health and Disease, University of Cincinnati College of Medicine, Cincinnati, OH 45267, USA.

Department of Genetic Engineering, School of Biotechnology, Madurai Kamaraj University, Madurai 625021, India.

出版信息

J Mol Cell Cardiol Plus. 2024 Jun;8. doi: 10.1016/j.jmccpl.2024.100075. Epub 2024 Apr 4.

Abstract

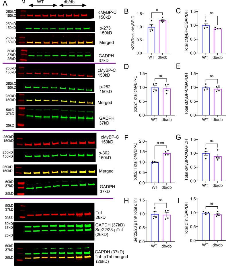
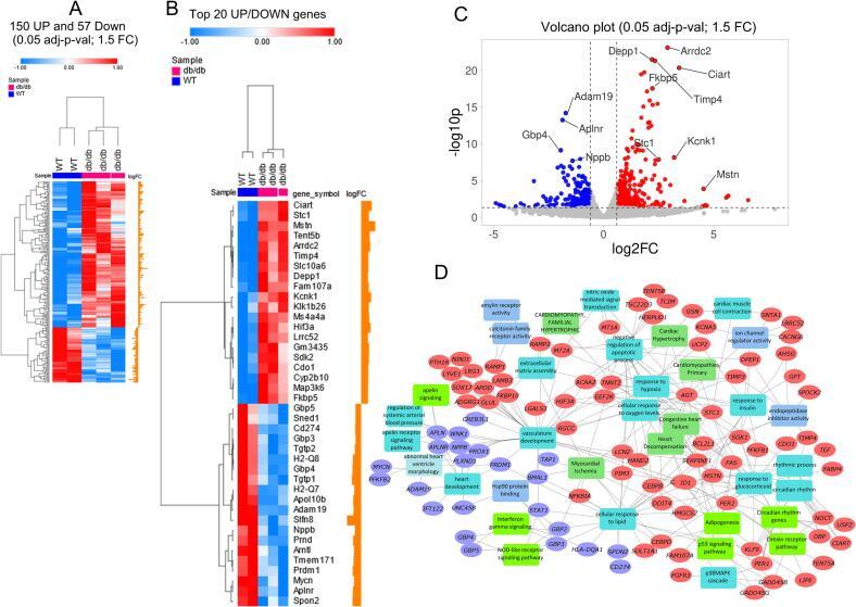
Type 2 diabetes mellitus (T2DM) is a metabolic disease and comorbidity associated with several conditions, including cardiac dysfunction leading to heart failure with preserved ejection fraction (HFpEF), in turn resulting in T2DM-induced cardiomyopathy (T2DM-CM). However, the molecular mechanisms underlying the development of T2DM-CM are poorly understood. It is hypothesized that molecular alterations in myopathic genes induced by diabetes promote the development of HFpEF, whereas cardiac myosin inhibitors can rescue the resultant T2DM-mediated cardiomyopathy. To test this hypothesis, a Leptin receptor-deficient homozygous (Lepr ) mouse model was used to define the pathogenesis of T2DM-CM. Echocardiographic studies at 4 and 6 months revealed that Lepr db/db hearts started developing cardiac dysfunction by four months, and left ventricular hypertrophy with diastolic dysfunction was evident at 6 months. RNA-seq data analysis, followed by functional enrichment, revealed the differential regulation of genes related to cardiac dysfunction in Lepr heart tissues. Strikingly, the level of cardiac myosin binding protein-C phosphorylation was significantly increased in Lepr mouse hearts. Finally, using isolated skinned papillary muscles and freshly isolated cardiomyocytes, (mavacamten, MYK-461), a prescription heart medicine used for symptomatic obstructive hypertrophic cardiomyopathy treatment, was tested for its ability to rescue T2DM-CM. Compared with controls, MYK-461 significantly reduced force generation in papillary muscle fibers and cardiomyocyte contractility in the db/db group. This line of evidence shows that 1) T2DM-CM is associated with hyperphosphorylation of cardiac myosin binding protein-C and 2) MYK-461 significantly lessened disease progression , suggesting its promise as a treatment for HFpEF.

摘要

2型糖尿病(T2DM)是一种代谢性疾病,与多种病症合并存在,包括导致射血分数保留的心力衰竭(HFpEF)的心脏功能障碍,进而引发T2DM诱导的心肌病(T2DM-CM)。然而,T2DM-CM发生发展的分子机制尚不清楚。据推测,糖尿病诱导的肌病基因的分子改变促进了HFpEF的发展,而心肌肌球蛋白抑制剂可以挽救由此产生的T2DM介导的心肌病。为了验证这一假设,使用瘦素受体缺陷纯合子(Lepr)小鼠模型来确定T2DM-CM的发病机制。4个月和6个月时的超声心动图研究表明,Lepr db/db心脏在4个月时开始出现心脏功能障碍,6个月时左心室肥厚伴舒张功能障碍明显。RNA测序数据分析及功能富集显示,Lepr心脏组织中与心脏功能障碍相关的基因存在差异调节。令人惊讶的是,Lepr小鼠心脏中心肌肌球蛋白结合蛋白C的磷酸化水平显著升高。最后,使用分离的去表皮乳头肌和新鲜分离的心肌细胞,测试了用于治疗症状性梗阻性肥厚型心肌病的处方心脏药物(mavacamten,MYK-461)挽救T2DM-CM的能力。与对照组相比,MYK-461显著降低了db/db组乳头肌纤维的力产生和心肌细胞收缩力。这一系列证据表明:1)T2DM-CM与心肌肌球蛋白结合蛋白C的过度磷酸化有关;2)MYK-461显著减缓了疾病进展,表明其有望成为治疗HFpEF的药物。

https://cdn.ncbi.nlm.nih.gov/pmc/blobs/3d21/11708317/f2dab1b130d7/ga1.jpg

文献AI研究员

20分钟写一篇综述,助力文献阅读效率提升50倍。

立即体验

用中文搜PubMed

大模型驱动的PubMed中文搜索引擎

马上搜索

文档翻译

学术文献翻译模型,支持多种主流文档格式。

立即体验