Suppr超能文献

马铃薯(Solanum tuberosum L.)和辣椒(Capsicum annuum L.)GGP 基因家族的鉴定及其在激素和非生物胁迫下的表达分析。

Characterization of the GGP gene family in potato (Solanum tuberosum L.) and Pepper (Capsicum annuum L.) and its expression analysis under hormonal and abiotic stresses.

机构信息

College of Horticulture, Gansu Agricultural University, Lanzhou, 730070, People's Republic of China.

出版信息

Sci Rep. 2024 Jul 3;14(1):15329. doi: 10.1038/s41598-024-66337-x.

Abstract

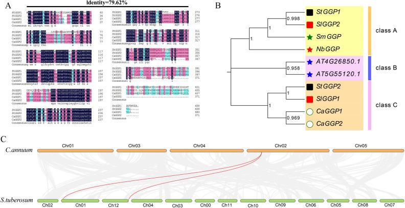
GDP-L-galactose phosphorylase (GGP) is a key rate-limiting enzyme in plant ascorbic acid synthesis, which plays an important role in plant growth and development as well as stress response. However, the presence of GGP and its function in potato and pepper are not known. In this study, we first identified two GGP genes in each potato and pepper genomes using a genome-wide search approach. We then analyzed their physicochemical properties, conserved domains, protein structures and phylogenetic relationships. Phylogenetic tree analysis revealed that members of the potato and pepper GGP gene families are related to eggplant (Solanum melongena L.), Arabidopsis (Arabidopsis thaliana L.), tobacco (Nicotiana tabacum L.) and tomato (Solanum lycopersicum L.), with tomato being the most closely related. The promoter sequences mainly contain homeopathic elements such as light-responsive, hormone-responsive and stress-responsive, with light-responsive elements being the most abundant. By analyzing the structure of the genes, it was found that there is no transmembrane structure or signal peptide in the GGP gene family of potatoes and peppers, and that all of its members are hydrophilic proteins. The expression profiles of different tissues show that StGGP1 has the highest expression levels in leaves, StGGP2 has the highest expression levels in stamens, and CaGGPs have the highest expression levels in the early stages of fruit development (Dev1). It was found that StGGPs and CaGGPs genes showed different response to phytohormones and abiotic stresses. Abscisic acid (ABA) treatment induced the most significant change in the expression of StGGPs, while the expression of CaGGPs showed the most pronounced change under methyl jasmonate (MeJA) treatment. StGGPs responded mainly to dark treatment, whereas CaGGPs responded mainly to NaCl stress. These results provide an important basis for a detailed study about the functions of GGP homologous genes in potato and pepper in response to abiotic stresses.

摘要

GDP-L-半乳糖磷酸酶(GGP)是植物抗坏血酸合成的关键限速酶,在植物生长发育和应激响应中发挥着重要作用。然而,在马铃薯和辣椒中 GGP 的存在及其功能尚不清楚。在本研究中,我们首先采用全基因组搜索方法在每个马铃薯和辣椒基因组中鉴定出两个 GGP 基因。然后,我们分析了它们的理化性质、保守结构域、蛋白质结构和系统发育关系。系统发育树分析表明,马铃薯和辣椒 GGP 基因家族的成员与茄子(Solanum melongena L.)、拟南芥(Arabidopsis thaliana L.)、烟草(Nicotiana tabacum L.)和番茄(Solanum lycopersicum L.)有关,其中番茄与它们的亲缘关系最近。启动子序列主要包含光响应、激素响应和应激响应等同源元件,其中光响应元件最为丰富。通过分析基因结构,发现马铃薯和辣椒 GGP 基因家族没有跨膜结构或信号肽,所有成员都是亲水蛋白。不同组织的表达谱分析表明,StGGP1 在叶片中的表达水平最高,StGGP2 在雄蕊中的表达水平最高,CaGGPs 在果实发育早期(Dev1)的表达水平最高。研究还发现,StGGPs 和 CaGGPs 基因对植物激素和非生物胁迫的响应方式不同。ABA 处理诱导 StGGPs 的表达变化最为显著,而 MeJA 处理诱导 CaGGPs 的表达变化最为显著。StGGPs 主要对暗处理有响应,而 CaGGPs 主要对 NaCl 胁迫有响应。这些结果为深入研究马铃薯和辣椒 GGP 同源基因在应对非生物胁迫中的功能提供了重要依据。

https://cdn.ncbi.nlm.nih.gov/pmc/blobs/c948/11222470/af64619b2f20/41598_2024_66337_Fig1_HTML.jpg

文献AI研究员

20分钟写一篇综述,助力文献阅读效率提升50倍。

立即体验

用中文搜PubMed

大模型驱动的PubMed中文搜索引擎

马上搜索

文档翻译

学术文献翻译模型,支持多种主流文档格式。

立即体验