Suppr超能文献

开发和验证用于乳腺癌患者抑郁和睡眠障碍以及疾病进展风险的列线图模型。

Development and validation of a nomogram model of depression and sleep disorders and the risk of disease progression in patients with breast cancer.

机构信息

Department of Breast surgery, The First People's Hospital of LianYunGang, No.6 Zhenhua East Road, High-tech Square, LianYunGang, 222002, Jiangsu Province, China.

出版信息

BMC Womens Health. 2024 Jul 3;24(1):385. doi: 10.1186/s12905-024-03222-9.

Abstract

BACKGROUND

In this study, we investigated the relationship between the risk of postoperative progressive disease (PD) in breast cancer and depression and sleep disorders in order to develop and validate a suitable risk prevention model.

METHODS

A total of 750 postoperative patients with breast cancer were selected from the First People's Hospital of LianYunGang, and the indices of two groups (an event group and a non-event group) were compared to develop and validate a risk prediction model. The relationship between depression, sleep disorders, and PD events was investigated using the follow-up data of the 750 patients.

RESULTS

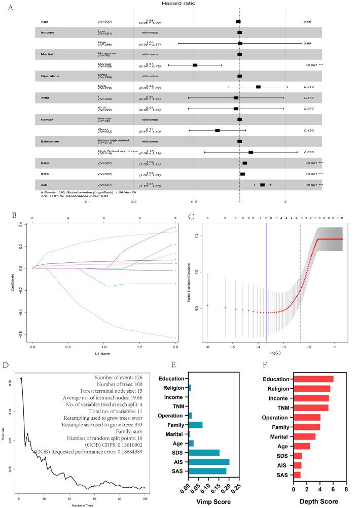
SAS, SDS, and AIS scores differed in the group of patients who experienced postoperative disease progression versus those who did not; the differences were statistically significant and the ability to differentiate prognosis was high. The area under the receiver operating characteristic (ROC) curves (AUC) were: 0.8049 (0.7685-0.8613), 0.768 (0.727-0.809), and 0.7661 (0.724--0.808), with cut-off values of 43.5, 48.5, and 4.5, respectively. Significant variables were screened by single-factor analysis and multi-factor analysis to create model 1, by lasso regression and cross-lasso regression analysis to create model 2, by random forest calculation method to create model 3, by stepwise regression method (backward method) to create model 4, and by including all variables for Cox regression to include significant variables to create model 5. The AUC of model 2 was 0.883 (0.848-0.918) and 0.937 (0.893-0.981) in the training set and validation set, respectively. The clinical efficacy of the model was evaluated using decision curve analysis and clinical impact curve, and then the model 2 variables were transformed into scores, which were validated in two datasets, the training and validation sets, with AUCs of 0.884 (0.848-0.919) and 0.885 (0.818-0.951), respectively.

CONCLUSION

We established and verified a model including SAS, SDS and AIS to predict the prognosis of breast cancer patients, and simplified it by scoring, making it convenient for clinical use, providing a theoretical basis for precise intervention in these patients. However, further research is needed to verify the generalization ability of our model.

摘要

背景

本研究旨在探讨乳腺癌患者术后进展性疾病(PD)风险与抑郁和睡眠障碍之间的关系,以便制定和验证合适的风险预防模型。

方法

从连云港市第一人民医院选取 750 例乳腺癌术后患者,比较两组(事件组和非事件组)的指标,建立和验证风险预测模型。利用 750 例患者的随访资料,探讨抑郁、睡眠障碍与 PD 事件的关系。

结果

与术后疾病进展组相比,SAS、SDS 和 AIS 评分在经历术后疾病进展的患者组中存在差异;差异具有统计学意义,且具有较高的预后区分能力。受试者工作特征(ROC)曲线下面积(AUC)分别为:0.8049(0.7685-0.8613)、0.768(0.727-0.809)和 0.7661(0.724-0.808),截断值分别为 43.5、48.5 和 4.5。通过单因素分析和多因素分析筛选出显著变量,建立模型 1,通过lasso 回归和交叉lasso 回归分析建立模型 2,通过随机森林计算方法建立模型 3,通过逐步回归方法(后退法)建立模型 4,通过包含所有 Cox 回归显著变量建立模型 5。模型 2 在训练集和验证集中的 AUC 分别为 0.883(0.848-0.918)和 0.937(0.893-0.981)。通过决策曲线分析和临床影响曲线评估模型的临床疗效,然后将模型 2 变量转换为分数,在训练集和验证集两个数据集上进行验证,AUC 分别为 0.884(0.848-0.919)和 0.885(0.818-0.951)。

结论

本研究建立并验证了一个包含 SAS、SDS 和 AIS 的模型,用于预测乳腺癌患者的预后,并通过评分简化了模型,方便了临床应用,为这些患者的精准干预提供了理论依据。但是,我们的模型的推广能力还需要进一步的研究来验证。

https://cdn.ncbi.nlm.nih.gov/pmc/blobs/a47e/11220980/05b289bb509f/12905_2024_3222_Fig1_HTML.jpg

文献AI研究员

20分钟写一篇综述,助力文献阅读效率提升50倍。

立即体验

用中文搜PubMed

大模型驱动的PubMed中文搜索引擎

马上搜索

文档翻译

学术文献翻译模型,支持多种主流文档格式。

立即体验