Suppr超能文献

基于 bulk 和单细胞转录组测序数据分析及实验验证的与线粒体相关基因相关的神经母细胞瘤特征。

A mitochondria-related genes associated neuroblastoma signature - based on bulk and single-cell transcriptome sequencing data analysis, and experimental validation.

机构信息

Department of Pediatric Oncology, Tianjin Medical University Cancer Institute & Hospital, National Clinical Research Center for Cancer, Tianjin's Clinical Research Center for Cancer, Key Laboratory of Cancer Prevention and Therapy, Tianjin, China.

Department of Tumor Cell Biology, Tianjin Medical University Cancer Institute and Hospital, National Clinical Research Center for Cancer, Tianjin's Clinical Research Center for Cancer, Key Laboratory of Cancer Prevention and Therapy, Tianjin, China.

出版信息

Front Immunol. 2024 Jun 19;15:1415736. doi: 10.3389/fimmu.2024.1415736. eCollection 2024.

Abstract

BACKGROUND

Neuroblastoma (NB), characterized by its marked heterogeneity, is the most common extracranial solid tumor in children. The status and functionality of mitochondria are crucial in regulating NB cell behavior. While the significance of mitochondria-related genes (MRGs) in NB is still missing in key knowledge.

MATERIALS AND METHODS

This study leverages consensus clustering and machine learning algorithms to construct and validate an MRGs-related signature in NB. Single-cell data analysis and experimental validation were employed to characterize the pivotal role of FEN1 within NB cells.

RESULTS

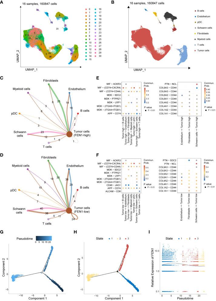
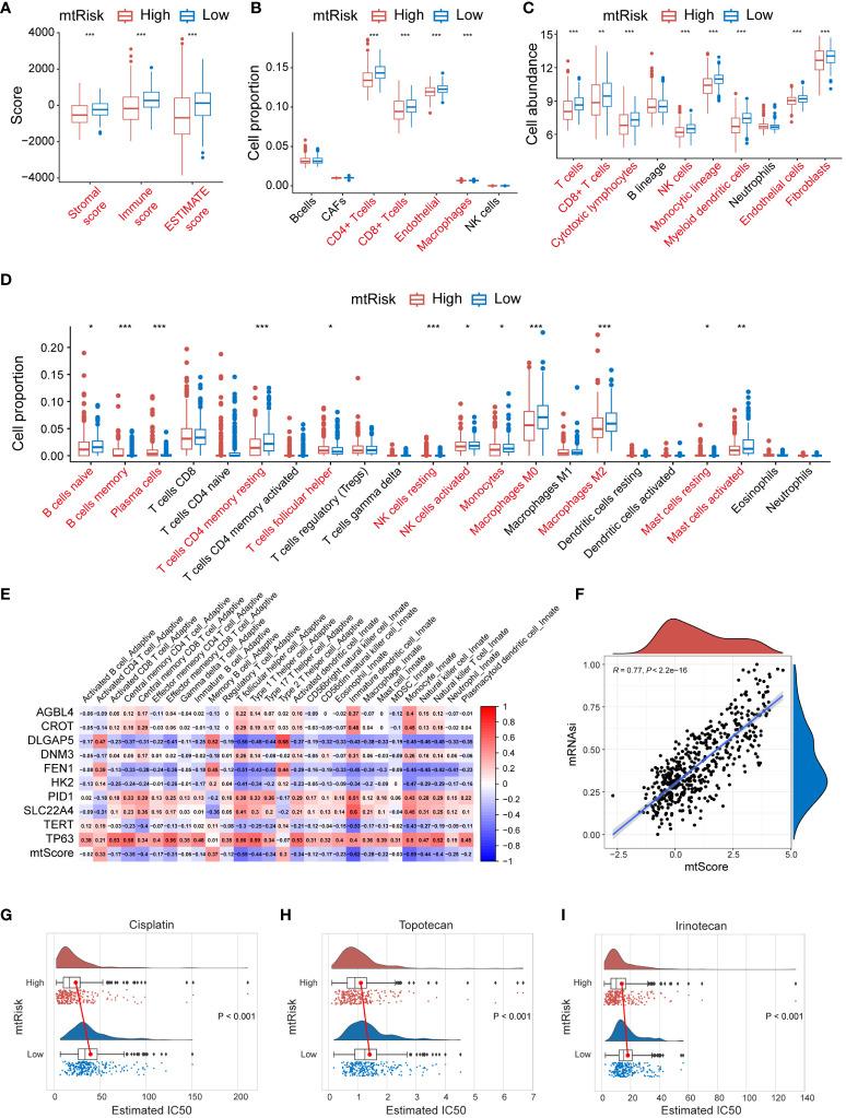
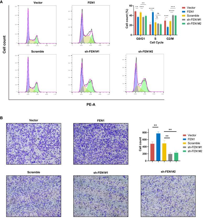
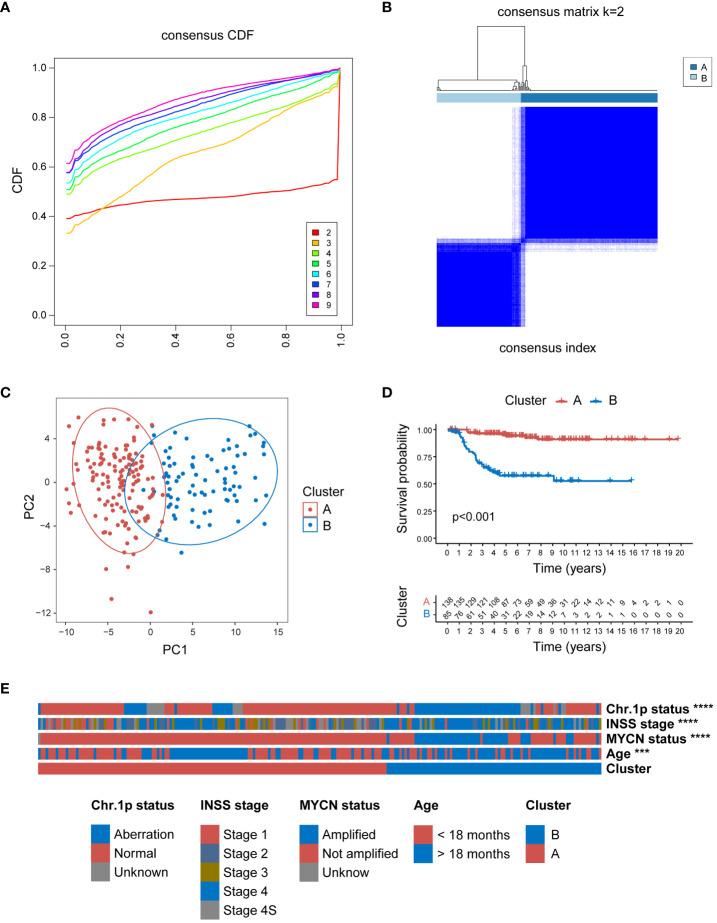
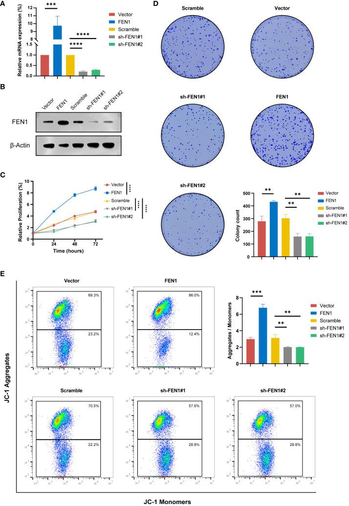
MRGs facilitated the classification of NB patients into 2 distinct clusters with considerable differences. The constructed MRGs-related signature and its quantitative indicators, mtScore and mtRisk, effectively characterize the MRGs-related patient clusters. Notably, the MRGs-related signature outperformed MYCN in predicting NB patient prognosis and was adept at representing the tumor microenvironment (TME), tumor cell stemness, and sensitivity to the chemotherapeutic agents Cisplatin, Topotecan, and Irinotecan. FEN1, identified as the most contributory gene within the MRGs-related signature, was found to play a crucial role in the communication between NB cells and the TME, and in the developmental trajectory of NB cells. Experimental validations confirmed FEN1's significant influence on NB cell proliferation, apoptosis, cell cycle, and invasiveness.

CONCLUSION

The MRGs-related signature developed in this study offers a novel predictive tool for assessing NB patient prognosis, immune infiltration, stemness, and chemotherapeutic sensitivity. Our findings unveil the critical function of FEN1 in NB, suggesting its potential as a therapeutic target.

摘要

背景

神经母细胞瘤(NB)具有明显的异质性,是儿童中最常见的颅外实体瘤。线粒体的状态和功能对于调节 NB 细胞行为至关重要。而线粒体相关基因(MRGs)在 NB 中的作用尚缺乏关键知识。

材料和方法

本研究利用共识聚类和机器学习算法构建和验证了 NB 中与 MRGs 相关的特征。单细胞数据分析和实验验证用于表征 FEN1 在 NB 细胞中的关键作用。

结果

MRGs 有助于将 NB 患者分为 2 个具有显著差异的不同簇。构建的 MRGs 相关特征及其定量指标 mtScore 和 mtRisk,有效地描绘了 MRGs 相关的患者簇。值得注意的是,MRGs 相关的特征在预测 NB 患者预后方面优于 MYCN,并且擅长代表肿瘤微环境(TME)、肿瘤细胞干性和对顺铂、拓扑替康和伊立替康等化疗药物的敏感性。FEN1 被确定为 MRGs 相关特征中最具贡献的基因,它在 NB 细胞与 TME 之间的通讯以及 NB 细胞的发育轨迹中发挥着关键作用。实验验证证实了 FEN1 对 NB 细胞增殖、凋亡、细胞周期和侵袭性的显著影响。

结论

本研究中开发的 MRGs 相关特征为评估 NB 患者预后、免疫浸润、干性和化疗敏感性提供了一种新的预测工具。我们的研究结果揭示了 FEN1 在 NB 中的关键作用,表明其可能成为一个治疗靶点。

https://cdn.ncbi.nlm.nih.gov/pmc/blobs/3f85/11220120/df2409a08a13/fimmu-15-1415736-g001.jpg

文献AI研究员

20分钟写一篇综述,助力文献阅读效率提升50倍。

立即体验

用中文搜PubMed

大模型驱动的PubMed中文搜索引擎

马上搜索

文档翻译

学术文献翻译模型,支持多种主流文档格式。

立即体验