Suppr超能文献

共感染中的竞争性抑制和互利性生长:解读相互作用动态

Competitive inhibition and mutualistic growth in co-infections: deciphering interaction dynamics.

作者信息

Timme Sandra, Wendler Sindy, Klassert Tilman E, Saraiva Joao Pedro, da Rocha Ulisses Nunes, Wittchen Manuel, Schramm Sareda, Ehricht Ralf, Monecke Stefan, Edel Birgit, Rödel Jürgen, Löffler Bettina, Ramirez Maria Soledad, Slevogt Hortense, Figge Marc Thilo, Tuchscherr Lorena

机构信息

Applied Systems Biology, Leibniz Institute for Natural Product Research and Infection Biology, Hans Knöll Institute, Friedrich Schiller University Jena, Leibniz Centre for Photonics in Infection Research (LPI), D-07743 Jena, Germany.

Institute of Medical Microbiology, Jena University Hospital, D-07740 Jena, Germany.

出版信息

ISME Commun. 2024 Jun 10;4(1):ycae077. doi: 10.1093/ismeco/ycae077. eCollection 2024 Jan.

Abstract

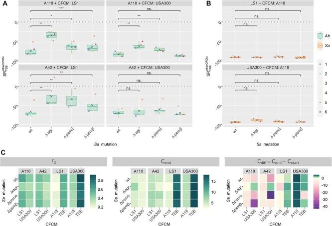
and are frequently co-isolated from polymicrobial infections that are severe and refractory to therapy. Here, we apply a combination of wet-lab experiments and modeling to unveil the intricate nature of the / interaction using both, representative laboratory strains and strains co-isolated from clinical samples. This comprehensive methodology allowed uncovering capability to exert a partial interference on by the expression of phenol-soluble modulins. In addition, we observed a cross-feeding mechanism by which supports the growth of by providing acetoin as an alternative carbon source. This study is the first to dissect the / interaction dynamics wherein competitive and cooperative strategies can intertwine. Through our findings, we illuminate the ecological mechanisms supporting their coexistence in the context of polymicrobial infections. Our research not only enriches our understanding but also opens doors to potential therapeutic avenues in managing these challenging infections.

摘要

[具体细菌名称1]和[具体细菌名称2]经常从严重且对治疗难治的多微生物感染中共同分离出来。在这里,我们应用湿实验室实验和[具体建模方法]相结合的方式,使用代表性实验室菌株和从临床样本中共同分离出的菌株,揭示[具体细菌名称1]/[具体细菌名称2]相互作用的复杂本质。这种全面的方法能够揭示[具体细菌名称1]通过表达酚溶性调节素对[具体细菌名称2]施加部分干扰的能力。此外,我们观察到一种交叉喂养机制,即[具体细菌名称1]通过提供乙偶姻作为替代碳源来支持[具体细菌名称2]的生长。本研究首次剖析了[具体细菌名称1]/[具体细菌名称2]的相互作用动态,其中竞争和合作策略可能相互交织。通过我们的研究结果,我们阐明了支持它们在多微生物感染背景下共存的生态机制。我们的研究不仅丰富了我们的理解,也为管理这些具有挑战性的感染开辟了潜在的治疗途径。

https://cdn.ncbi.nlm.nih.gov/pmc/blobs/68eb/11221087/515c401a7dd0/ycae077ga1.jpg

文献AI研究员

20分钟写一篇综述,助力文献阅读效率提升50倍。

立即体验

用中文搜PubMed

大模型驱动的PubMed中文搜索引擎

马上搜索

文档翻译

学术文献翻译模型,支持多种主流文档格式。

立即体验