Suppr超能文献

机器学习算法预测撒哈拉以南非洲五岁以下儿童急性呼吸道感染母亲的就医行为及其决定因素。

Machine learning algorithms to predict healthcare-seeking behaviors of mothers for acute respiratory infections and their determinants among children under five in sub-Saharan Africa.

机构信息

Department Health Informatics, Institute of Public Health, College of Medicine and Health Sciences, University of Gondar, Gondar, Ethiopia.

Department of Epidemiology and Biostatistics, Institute of Public Health, College of Medicine and Health Sciences, University of Gondar, Gondar, Ethiopia.

出版信息

Front Public Health. 2024 Jun 19;12:1362392. doi: 10.3389/fpubh.2024.1362392. eCollection 2024.

Abstract

BACKGROUND

Acute respiratory infections (ARIs) are the leading cause of death in children under the age of 5 globally. Maternal healthcare-seeking behavior may help minimize mortality associated with ARIs since they make decisions about the kind and frequency of healthcare services for their children. Therefore, this study aimed to predict the absence of maternal healthcare-seeking behavior and identify its associated factors among children under the age 5 in sub-Saharan Africa (SSA) using machine learning models.

METHODS

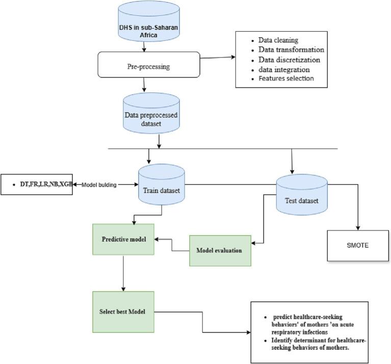
The sub-Saharan African countries' demographic health survey was the source of the dataset. We used a weighted sample of 16,832 under-five children in this study. The data were processed using Python (version 3.9), and machine learning models such as extreme gradient boosting (XGB), random forest, decision tree, logistic regression, and Naïve Bayes were applied. In this study, we used evaluation metrics, including the AUC ROC curve, accuracy, precision, recall, and F-measure, to assess the performance of the predictive models.

RESULT

In this study, a weighted sample of 16,832 under-five children was used in the final analysis. Among the proposed machine learning models, the random forest (RF) was the best-predicted model with an accuracy of 88.89%, a precision of 89.5%, an F-measure of 83%, an AUC ROC curve of 95.8%, and a recall of 77.6% in predicting the absence of mothers' healthcare-seeking behavior for ARIs. The accuracy for Naïve Bayes was the lowest (66.41%) when compared to other proposed models. No media exposure, living in rural areas, not breastfeeding, poor wealth status, home delivery, no ANC visit, no maternal education, mothers' age group of 35-49 years, and distance to health facilities were significant predictors for the absence of mothers' healthcare-seeking behaviors for ARIs. On the other hand, undernourished children with stunting, underweight, and wasting status, diarrhea, birth size, married women, being a male or female sex child, and having a maternal occupation were significantly associated with good maternal healthcare-seeking behaviors for ARIs among under-five children.

CONCLUSION

The RF model provides greater predictive power for estimating mothers' healthcare-seeking behaviors based on ARI risk factors. Machine learning could help achieve early prediction and intervention in children with high-risk ARIs. This leads to a recommendation for policy direction to reduce child mortality due to ARIs in sub-Saharan countries.

摘要

背景

急性呼吸道感染(ARI)是全球 5 岁以下儿童死亡的主要原因。产妇寻求医疗保健的行为可能有助于最大限度地降低与 ARI 相关的死亡率,因为她们为子女决定医疗服务的种类和频率。因此,本研究旨在使用机器学习模型预测撒哈拉以南非洲(SSA) 5 岁以下儿童中母亲不寻求医疗保健的行为,并确定其相关因素。

方法

本研究的数据来源是撒哈拉以南非洲国家的人口健康调查。我们在这项研究中使用了 16832 名 5 岁以下儿童的加权样本。使用 Python(版本 3.9)处理数据,并应用了极端梯度增强(XGB)、随机森林、决策树、逻辑回归和朴素贝叶斯等机器学习模型。在这项研究中,我们使用评估指标,包括 AUC ROC 曲线、准确性、精度、召回率和 F 度量,来评估预测模型的性能。

结果

在这项研究中,最终分析使用了 16832 名 5 岁以下儿童的加权样本。在所提出的机器学习模型中,随机森林(RF)是预测母亲不寻求 ARI 医疗保健行为的最佳模型,其准确性为 88.89%,精度为 89.5%,F 度量为 83%,AUC ROC 曲线为 95.8%,召回率为 77.6%。与其他提出的模型相比,朴素贝叶斯的准确性最低(66.41%)。没有媒体接触、居住在农村地区、不进行母乳喂养、贫困的财富状况、家庭分娩、没有进行 ANC 就诊、母亲没有受过教育、母亲年龄在 35-49 岁之间以及距离卫生设施较远,这些都是母亲不寻求 ARI 医疗保健行为的显著预测因素。另一方面,发育不良、体重不足和消瘦的营养不良儿童、腹泻、出生体重、已婚妇女、男女儿童以及有母亲职业的儿童,与 5 岁以下儿童良好的母亲寻求 ARI 医疗保健行为显著相关。

结论

RF 模型提供了更大的预测能力,可根据 ARI 危险因素估计母亲寻求医疗保健的行为。机器学习可以帮助实现对高危 ARI 儿童的早期预测和干预。这为减少撒哈拉以南国家因 ARI 导致的儿童死亡的政策方向提供了建议。

https://cdn.ncbi.nlm.nih.gov/pmc/blobs/5c82/11220189/b8ebdf600e12/fpubh-12-1362392-g001.jpg

文献AI研究员

20分钟写一篇综述,助力文献阅读效率提升50倍。

立即体验

用中文搜PubMed

大模型驱动的PubMed中文搜索引擎

马上搜索

文档翻译

学术文献翻译模型,支持多种主流文档格式。

立即体验