Suppr超能文献

ALDH1A3-乙醛代谢增强黑色素瘤中的转录异质性。

ALDH1A3-acetaldehyde metabolism potentiates transcriptional heterogeneity in melanoma.

机构信息

MRC Human Genetics Unit, Institute of Genetics and Cancer, The University of Edinburgh, Edinburgh EH4 2XU, UK; Edinburgh Cancer Research, CRUK Scotland Centre, Institute of Genetics and Cancer, The University of Edinburgh, Edinburgh EH4 2XR, UK.

MRC Human Genetics Unit, Institute of Genetics and Cancer, The University of Edinburgh, Edinburgh EH4 2XU, UK.

出版信息

Cell Rep. 2024 Jul 23;43(7):114406. doi: 10.1016/j.celrep.2024.114406. Epub 2024 Jul 3.

Abstract

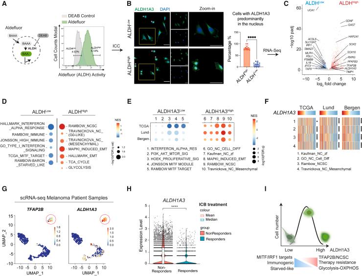
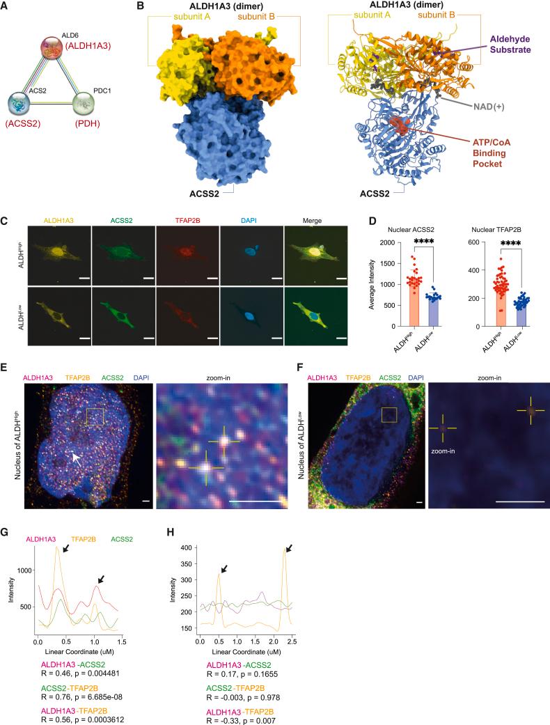
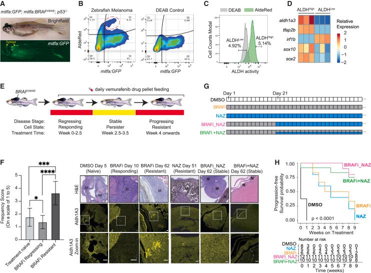
Cancer cellular heterogeneity and therapy resistance arise substantially from metabolic and transcriptional adaptations, but how these are interconnected is poorly understood. Here, we show that, in melanoma, the cancer stem cell marker aldehyde dehydrogenase 1A3 (ALDH1A3) forms an enzymatic partnership with acetyl-coenzyme A (CoA) synthetase 2 (ACSS2) in the nucleus to couple high glucose metabolic flux with acetyl-histone H3 modification of neural crest (NC) lineage and glucose metabolism genes. Importantly, we show that acetaldehyde is a metabolite source for acetyl-histone H3 modification in an ALDH1A3-dependent manner, providing a physiologic function for this highly volatile and toxic metabolite. In a zebrafish melanoma residual disease model, an ALDH1-high subpopulation emerges following BRAF inhibitor treatment, and targeting these with an ALDH1 suicide inhibitor, nifuroxazide, delays or prevents BRAF inhibitor drug-resistant relapse. Our work reveals that the ALDH1A3-ACSS2 couple directly coordinates nuclear acetaldehyde-acetyl-CoA metabolism with specific chromatin-based gene regulation and represents a potential therapeutic vulnerability in melanoma.

摘要

癌症细胞异质性和治疗耐药性主要来源于代谢和转录适应性,但这些适应性如何相互关联还知之甚少。在这里,我们表明,在黑色素瘤中,癌症干细胞标志物醛脱氢酶 1A3(ALDH1A3)与乙酰辅酶 A(CoA)合成酶 2(ACSS2)在核内形成酶偶联,将高葡萄糖代谢通量与神经嵴(NC)谱系和葡萄糖代谢基因的乙酰组蛋白 H3修饰偶联。重要的是,我们表明乙醛以 ALDH1A3 依赖的方式成为乙酰组蛋白 H3 修饰的代谢物来源,为这种高挥发性和毒性代谢物提供了生理功能。在斑马鱼黑色素瘤残留疾病模型中,BRAF 抑制剂治疗后会出现 ALDH1 高亚群,用 ALDH1 自杀抑制剂 nifuroxazide 靶向这些亚群可延迟或预防 BRAF 抑制剂耐药性复发。我们的工作表明,ALDH1A3-ACSS2 偶联物直接协调核乙醛-乙酰辅酶 A 代谢与特定的基于染色质的基因调控,并代表黑色素瘤中的潜在治疗弱点。

https://cdn.ncbi.nlm.nih.gov/pmc/blobs/5517/11290356/b216e0ae892e/fx1.jpg

文献AI研究员

20分钟写一篇综述,助力文献阅读效率提升50倍。

立即体验

用中文搜PubMed

大模型驱动的PubMed中文搜索引擎

马上搜索

文档翻译

学术文献翻译模型,支持多种主流文档格式。

立即体验