Suppr超能文献

运动反应基因的 DNA 甲基化在训练和未训练男性之间存在差异。

DNA methylation of exercise-responsive genes differs between trained and untrained men.

机构信息

Department of Physiology and Pharmacology, Karolinska Institutet, Stockholm, Sweden.

Division of Physical Activity, Prevention and Cancer, German Cancer Research Center (DKFZ) and National Center for Tumor Diseases (NCT), Heidelberg, Germany.

出版信息

BMC Biol. 2024 Jul 4;22(1):147. doi: 10.1186/s12915-024-01938-6.

Abstract

BACKGROUND

Physical activity is well known for its multiple health benefits and although the knowledge of the underlying molecular mechanisms is increasing, our understanding of the role of epigenetics in long-term training adaptation remains incomplete. In this intervention study, we included individuals with a history of > 15 years of regular endurance or resistance training compared to age-matched untrained controls performing endurance or resistance exercise. We examined skeletal muscle DNA methylation of genes involved in key adaptation processes, including myogenesis, gene regulation, angiogenesis and metabolism.

RESULTS

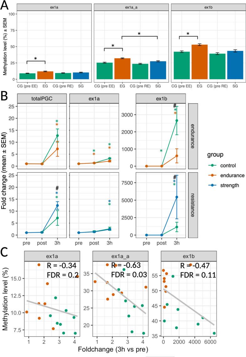
A greater number of differentially methylated regions and differentially expressed genes were identified when comparing the endurance group with the control group than in the comparison between the strength group and the control group at baseline. Although the cellular composition of skeletal muscle samples was generally consistent across groups, variations were observed in the distribution of muscle fiber types. Slow-twitch fiber type genes MYH7 and MYL3 exhibited lower promoter methylation and elevated expression in endurance-trained athletes, while the same group showed higher methylation in transcription factors such as FOXO3, CREB5, and PGC-1α. The baseline DNA methylation state of those genes was associated with the transcriptional response to an acute bout of exercise. Acute exercise altered very few of the investigated CpG sites.

CONCLUSIONS

Endurance- compared to resistance-trained athletes and untrained individuals demonstrated a different DNA methylation signature of selected skeletal muscle genes, which may influence transcriptional dynamics following a bout of acute exercise. Skeletal muscle fiber type distribution is associated with methylation of fiber type specific genes. Our results suggest that the baseline DNA methylation landscape in skeletal muscle influences the transcription of regulatory genes in response to an acute exercise bout.

摘要

背景

体力活动以其多种健康益处而闻名,尽管人们对其潜在的分子机制的了解正在增加,但我们对表观遗传学在长期训练适应中的作用的理解仍不完整。在这项干预研究中,我们纳入了有 15 年以上规律耐力或抗阻训练史的个体,并与进行耐力或抗阻运动的年龄匹配的未经训练的对照组进行比较。我们检测了参与关键适应过程的基因的骨骼肌 DNA 甲基化,包括肌发生、基因调控、血管生成和代谢。

结果

与对照组相比,耐力组的差异甲基化区域和差异表达基因数量多于力量组与对照组在基线时的差异,而与对照组相比,力量组与对照组之间的差异甲基化区域和差异表达基因数量较少。尽管骨骼肌样本的细胞组成在各小组中通常是一致的,但肌肉纤维类型的分布存在差异。在耐力训练运动员中,慢肌纤维型基因 MYH7 和 MYL3 的启动子甲基化程度较低,表达水平升高,而同一组的转录因子如 FOXO3、CREB5 和 PGC-1α 的甲基化程度较高。这些基因的基线 DNA 甲基化状态与急性运动后转录反应相关。急性运动仅改变了少数被研究的 CpG 位点。

结论

与抗阻训练运动员和未经训练的个体相比,耐力训练运动员表现出所选骨骼肌基因的不同 DNA 甲基化特征,这可能影响急性运动后的转录动力学。骨骼肌纤维类型分布与纤维类型特异性基因的甲基化有关。我们的结果表明,骨骼肌的基线 DNA 甲基化图谱影响调节基因对急性运动的转录反应。

https://cdn.ncbi.nlm.nih.gov/pmc/blobs/d889/11225400/09bbfd0dcc6c/12915_2024_1938_Fig1_HTML.jpg

文献AI研究员

20分钟写一篇综述,助力文献阅读效率提升50倍。

立即体验

用中文搜PubMed

大模型驱动的PubMed中文搜索引擎

马上搜索

文档翻译

学术文献翻译模型,支持多种主流文档格式。

立即体验