Suppr超能文献

膀胱癌中的拷贝数改变:患者来源异种移植模型与癌症患者的综合分析

copy number alteration in bladder cancer: Integrative analysis in patient-derived xenografts and cancer patients.

作者信息

Papadimitriou Maria-Alexandra, Pilala Katerina-Marina, Panoutsopoulou Konstantina, Levis Panagiotis, Kotronopoulos Georgios, Kanaki Zoi, Loules Gedeon, Zamanakou Maria, Linardoutsos Dimitrios, Sideris Diamantis C, Stravodimos Konstantinos, Klinakis Apostolos, Scorilas Andreas, Avgeris Margaritis

机构信息

Department of Biochemistry and Molecular Biology, Faculty of Biology, National and Kapodistrian University of Athens, Athens, Greece.

First Department of Urology, "Laiko" General Hospital, School of Medicine, National and Kapodistrian University of Athens, 115 27 Athens, Greece.

出版信息

Mol Ther Oncol. 2024 May 24;32(2):200818. doi: 10.1016/j.omton.2024.200818. eCollection 2024 Jun 20.

Abstract

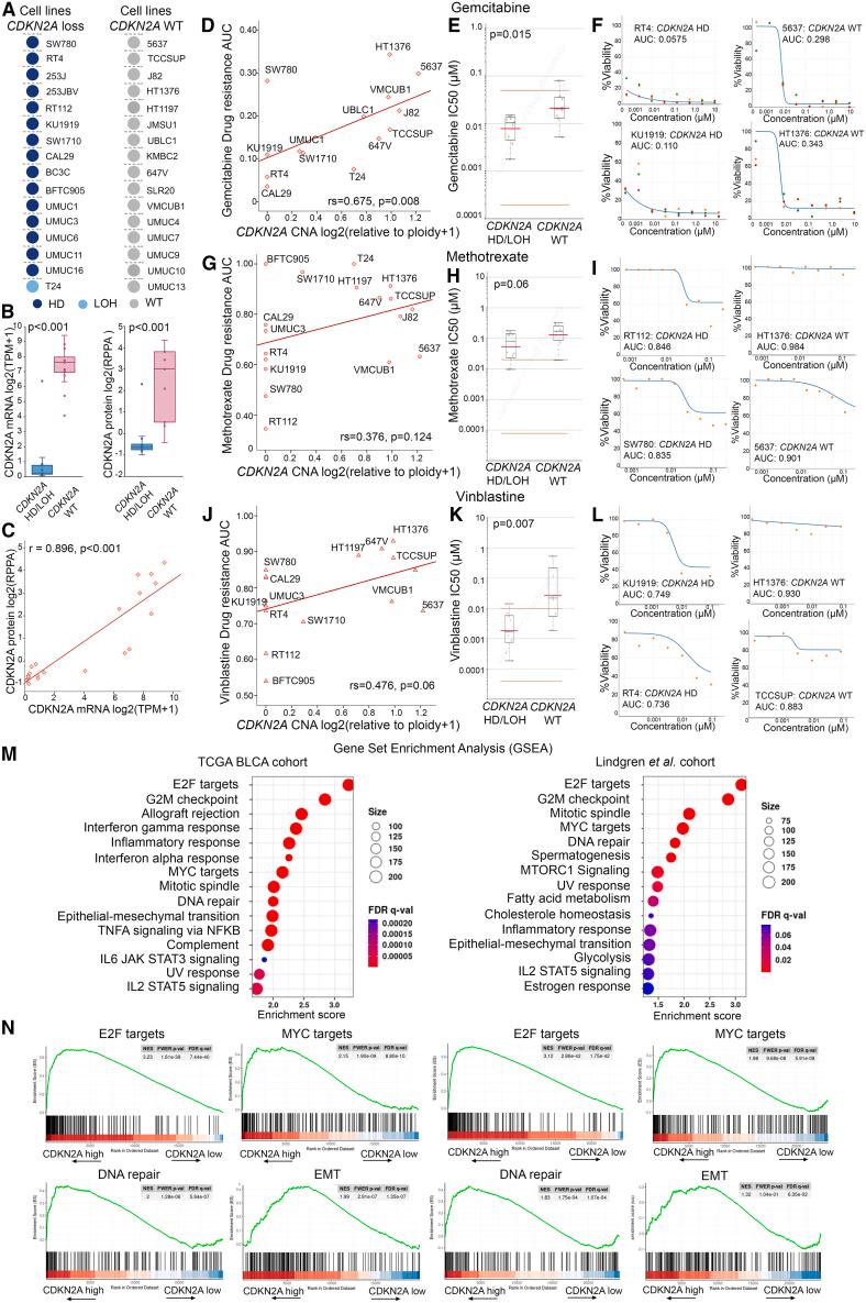
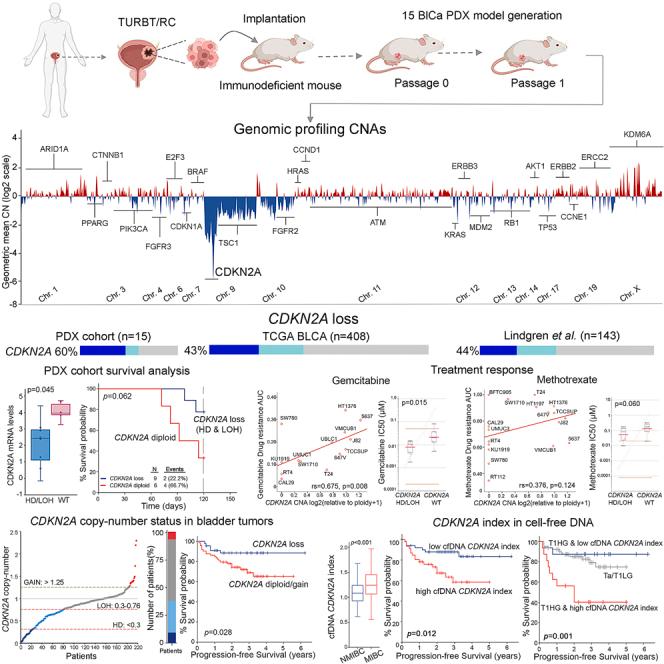
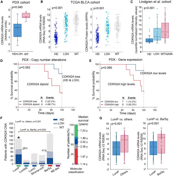
Bladder cancer (BlCa) is an extensively heterogeneous disease that leads to great variability in tumor evolution scenarios and lifelong patient surveillance, emphasizing the need for modern, minimally invasive precision medicine. Here, we explored the clinical significance of copy number alterations (CNAs) in BlCa. CNA profiling was performed in 15 patient-derived xenografts (PDXs) and validated in The Cancer Genome Atlas BlCa (TCGA-BLCA;  = 408) and Lindgren et al. ( = 143) cohorts. copy number loss was identified as the most frequent CNA in bladder tumors, associated with reduced CDKN2A expression, tumors of a papillary phenotype, and prolonged PDX survival. The study's screening cohort consisted of 243 BlCa patients, and copy number was assessed in genomic DNA and cell-free DNA (cfDNA) from 217 tumors and 189 pre-treatment serum samples, respectively. copy number loss was correlated with superior disease-free and progression-free survival of non-muscle-invasive BlCa (NMIBC) patients. Moreover, a higher index ( ratio) in pre-treatment cfDNA was associated with advanced tumor stage and grade and short-term NMIBC progression to invasive disease, while multivariate models fitted for index in pre-treatment cfDNA offered superior risk stratification of T1/high-grade and EORTC high-risk patients, enhancing prediction of treatment outcome. copy number status could serve as a minimally invasive tool to improve risk stratification and support personalized prognosis in BlCa.

摘要

膀胱癌(BlCa)是一种高度异质性疾病,这导致肿瘤演变情况和患者终身监测存在很大差异,凸显了现代微创精准医学的必要性。在此,我们探讨了膀胱癌中拷贝数改变(CNA)的临床意义。对15个患者来源的异种移植瘤(PDX)进行了CNA分析,并在癌症基因组图谱膀胱癌(TCGA - BLCA;n = 408)和林德格伦等人(n = 143)的队列中进行了验证。拷贝数缺失被确定为膀胱肿瘤中最常见的CNA,与CDKN2A表达降低、乳头状表型肿瘤以及PDX生存期延长相关。该研究的筛查队列包括243例膀胱癌患者,分别对217个肿瘤的基因组DNA和189份治疗前血清样本中的游离DNA(cfDNA)进行了拷贝数评估。拷贝数缺失与非肌层浸润性膀胱癌(NMIBC)患者更好的无病生存期和无进展生存期相关。此外,治疗前cfDNA中较高的 指数( 比率)与肿瘤晚期和高分级以及NMIBC短期进展为浸润性疾病相关,而针对治疗前cfDNA中 指数拟合的多变量模型对T1/高分级和欧洲癌症研究与治疗组织(EORTC)高危患者具有更好的风险分层,增强了对治疗结果的预测。拷贝数状态可作为一种微创工具,用于改善膀胱癌的风险分层并支持个性化预后。

https://cdn.ncbi.nlm.nih.gov/pmc/blobs/694d/11223115/c6c442cdc0e3/fx1.jpg

文献AI研究员

20分钟写一篇综述,助力文献阅读效率提升50倍。

立即体验

用中文搜PubMed

大模型驱动的PubMed中文搜索引擎

马上搜索

文档翻译

学术文献翻译模型,支持多种主流文档格式。

立即体验