Suppr超能文献

使用阿尔茨海默病的小鼠和人干细胞模型全面描述新型 TrkB 激动剂的神经发生和神经保护作用。

Comprehensive characterization of the neurogenic and neuroprotective action of a novel TrkB agonist using mouse and human stem cell models of Alzheimer's disease.

机构信息

Department of Pharmacology, Medical School, University of Crete, 71003, Heraklion, Greece.

Foundation for Research and Technology-Hellas (IMBB-FORTH), Institute of Molecular Biology and Biotechnology, 70013, Heraklion, Greece.

出版信息

Stem Cell Res Ther. 2024 Jul 6;15(1):200. doi: 10.1186/s13287-024-03818-w.

Abstract

BACKGROUND

Neural stem cell (NSC) proliferation and differentiation in the mammalian brain decreases to minimal levels postnatally. Nevertheless, neurogenic niches persist in the adult cortex and hippocampus in rodents, primates and humans, with adult NSC differentiation sharing key regulatory mechanisms with development. Adult neurogenesis impairments have been linked to Alzheimer's disease (AD) pathology. Addressing these impairments by using neurotrophic factors is a promising new avenue for therapeutic intervention based on neurogenesis. However, this possibility has been hindered by technical difficulties of using in-vivo models to conduct screens, including working with scarce NSCs in the adult brain and differences between human and mouse models or ethical limitations.

METHODS

Here, we use a combination of mouse and human stem cell models for comprehensive in-vitro characterization of a novel neurogenic compound, focusing on the brain-derived neurotrophic factor (BDNF) pathway. The ability of ENT-A011, a steroidal dehydroepiandrosterone derivative, to activate the tyrosine receptor kinase B (TrkB) receptor was tested through western blotting in NIH-3T3 cells and its neurogenic and neuroprotective action were assessed through proliferation, cell death and Amyloid-β (Aβ) toxicity assays in mouse primary adult hippocampal NSCs, mouse embryonic cortical NSCs and neural progenitor cells (NPCs) differentiated from three human induced pluripotent stem cell lines from healthy and AD donors. RNA-seq profiling was used to assess if the compound acts through the same gene network as BDNF in human NPCs.

RESULTS

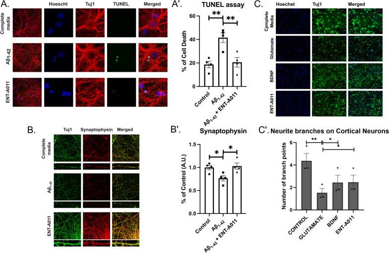
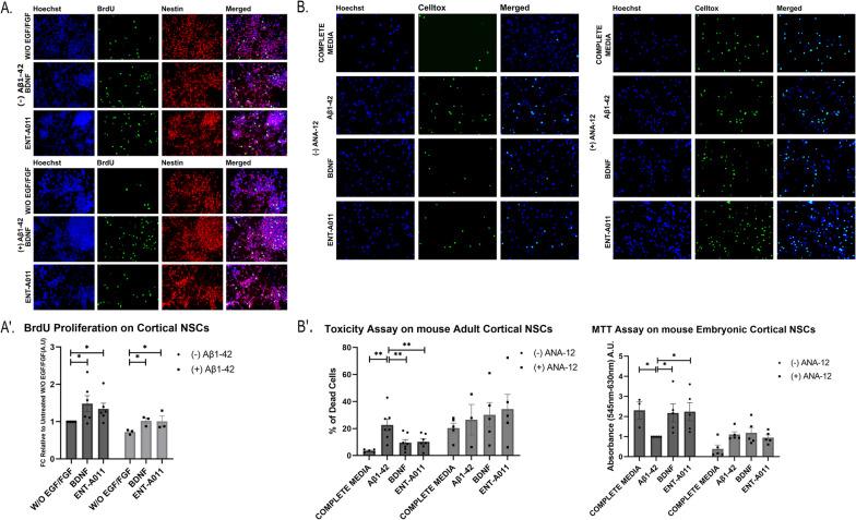
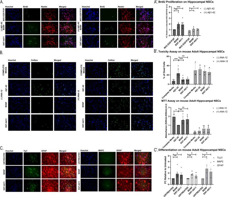
ENT-A011 was able to increase proliferation of mouse primary adult hippocampal NSCs and embryonic cortical NSCs, in the absence of EGF/FGF, while reducing Aβ-induced cell death, acting selectively through TrkB activation. The compound was able to increase astrocytic gene markers involved in NSC maintenance, protect hippocampal neurons from Αβ toxicity and prevent synapse loss after Aβ treatment. ENT-A011 successfully induces proliferation and prevents cell death after Aβ toxicity in human NPCs, acting through a core gene network shared with BDNF as shown through RNA-seq.

CONCLUSIONS

Our work characterizes a novel BDNF mimetic with preferable pharmacological properties and neurogenic and neuroprotective actions in Alzheimer's disease via stem cell-based screening, demonstrating the promise of stem cell systems for short-listing competitive candidates for further testing.

摘要

背景

哺乳动物大脑中的神经干细胞(NSC)增殖和分化在出生后降至最低水平。然而,在啮齿动物、灵长类动物和人类的成年大脑皮层和海马体中仍然存在神经发生龛,成年 NSC 分化与发育共享关键调节机制。成人神经发生损伤与阿尔茨海默病(AD)的病理有关。利用神经营养因子来解决这些损伤是一种有前途的新的治疗干预途径,基于神经发生。然而,由于在体内模型中进行筛选的技术困难,包括利用成年大脑中稀缺的 NSC 以及人类和小鼠模型之间的差异或伦理限制,这一可能性受到了阻碍。

方法

在这里,我们使用小鼠和人类干细胞模型的组合,对一种新型神经生成化合物进行全面的体外表征,重点关注脑源性神经营养因子(BDNF)途径。通过 Western blot 在 NIH-3T3 细胞中测试 ENT-A011(一种甾体脱氢表雄酮衍生物)激活酪氨酸受体激酶 B(TrkB)受体的能力,并通过增殖、细胞死亡和淀粉样β(Aβ)毒性测定评估其在小鼠原代成年海马 NSC、小鼠胚胎皮质 NSC 和从健康和 AD 供体的三个人类诱导多能干细胞系分化的神经祖细胞(NPC)中的神经生成和神经保护作用。RNA-seq 分析用于评估该化合物是否通过相同的基因网络在人类 NPC 中发挥作用。

结果

ENT-A011 能够在没有 EGF/FGF 的情况下增加小鼠原代成年海马 NSC 和胚胎皮质 NSC 的增殖,同时减少 Aβ诱导的细胞死亡,通过选择性激活 TrkB 起作用。该化合物能够增加参与 NSC 维持的星形胶质细胞基因标志物,保护海马神经元免受 Αβ毒性,并防止 Aβ 处理后突触丢失。ENT-A011 能够在人类 NPC 中成功诱导增殖并防止 Aβ 毒性后的细胞死亡,通过 RNA-seq 显示与 BDNF 共享的核心基因网络起作用。

结论

我们的工作通过基于干细胞的筛选,对一种具有更好药理学特性和神经发生及神经保护作用的新型 BDNF 模拟物进行了表征,证明了干细胞系统在筛选具有竞争力的候选药物进一步测试方面的潜力。

https://cdn.ncbi.nlm.nih.gov/pmc/blobs/eed5/11227723/b070f7bb0384/13287_2024_3818_Fig1_HTML.jpg

文献AI研究员

20分钟写一篇综述,助力文献阅读效率提升50倍。

立即体验

用中文搜PubMed

大模型驱动的PubMed中文搜索引擎

马上搜索

文档翻译

学术文献翻译模型,支持多种主流文档格式。

立即体验