Suppr超能文献

具有 miR155 和姜黄素包封的活性氧/谷胱甘肽双敏感纳米颗粒用于协同癌症免疫治疗。

Reactive oxygen species/glutathione dual sensitive nanoparticles with encapsulation of miR155 and curcumin for synergized cancer immunotherapy.

机构信息

School of Basic Medicine, Qingdao University, Qingdao, China.

Pharmacy Department, Qingdao Hospital, University of Health and Rehabilitation Sciences (Qingdao Municipal Hospital), Qingdao, China.

出版信息

J Nanobiotechnology. 2024 Jul 8;22(1):400. doi: 10.1186/s12951-024-02575-5.

Abstract

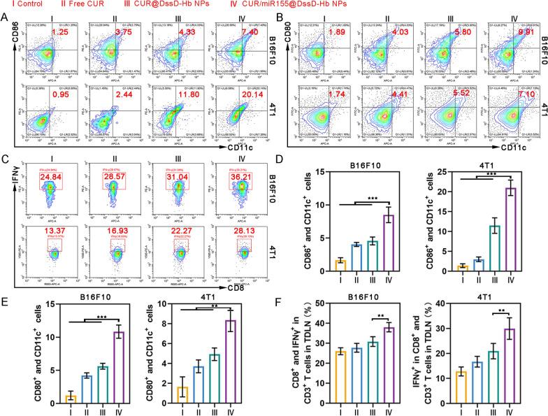
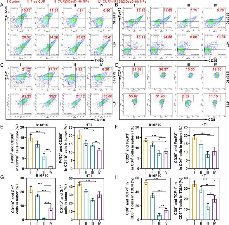
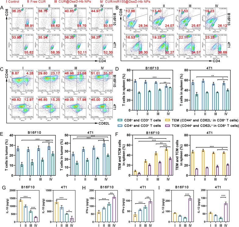
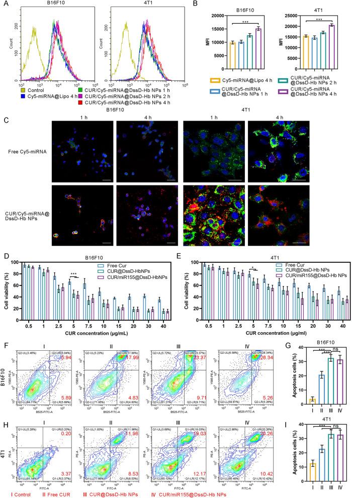
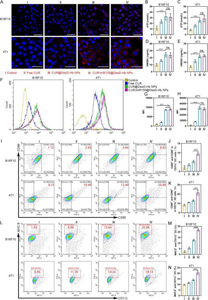
Considerable attention has been directed towards exploring the potential efficacy of miR-155 in the realm of cancer immunotherapy. Elevated levels of miR-155 in dendritic cells (DCs) have been shown to enhance their maturation, migration, cytokine secretion, and their ability to promote T cell activation. In addition, overexpression of mir155 in M2 macrophages boost the polarization towards the M1 phenotype. Conversely, miR-155 has the propensity to induce the accumulation of immunosuppressive cells like regulatory T cells (Tregs) and myeloid-derived suppressor cells (MDSCs) in the tumor tissue. To account for this discrepancy, it is imperative to get help from a drug that could deal with immunosuppressive effect. Curcumin (CUR) exhibits the capacity to prompt Tregs converse into T helper 1 cells, fostering the polarization of M2 tumor-associated macrophage towards the M1 phenotype, and impeding the recruitment and aggregation of MDSCs within the tumor microenvironment. Nonetheless, CUR is known to exert an immunosuppressive impact on DCs by hindering the expression of maturation markers, cytokines, and chemokines, thereby prevent DCs response to immunostimulatory agents. Hence, a reactive oxygen species/glutathione dual responsive drug conveyance platform (CUR/miR155@DssD-Hb NPs) was devised to co-deliver CUR and miR155, with the aim of exploring their synergistic potential in bolstering a sustained and robust anti-tumor immune response. In vitro and in vivo results have suggested that CUR/miR155@DssD-Hb NPs can effectively inhibit the viability of 4T1 and B16F10 tumor cells, trigger the release of damage associated molecular patterns, stimulate DCs maturation, subsequent activation of CD8 T cells, diminish immunosuppressive cell populations (MDSCs, Tregs, M2 TAMs and exhausted T cells), promote the formation of long-term immunity and lessen the formation of metastatic nodules in the lungs. In summary, the co-delivery system integrating CUR and miR155 (CUR/miR155@DssD-Hb NPs) demonstrates promise as a promising strategy for the immunotherapy of melanoma and triple negative breast cancer.

摘要

人们已经投入了大量的关注来探索 miR-155 在癌症免疫治疗领域的潜在疗效。研究表明,树突状细胞 (DCs) 中 miR-155 水平的升高可以增强其成熟、迁移、细胞因子分泌和促进 T 细胞激活的能力。此外,M2 巨噬细胞中 mir155 的过表达可以促进向 M1 表型的极化。相反,miR-155 倾向于在肿瘤组织中诱导免疫抑制细胞如调节性 T 细胞 (Tregs) 和髓源性抑制细胞 (MDSCs) 的积累。为了解决这一差异,必须借助一种可以对抗免疫抑制作用的药物。姜黄素 (CUR) 具有促使 Tregs 向 Th1 细胞转化的能力,促进 M2 肿瘤相关巨噬细胞向 M1 表型的极化,阻止 MDSCs 在肿瘤微环境中的募集和聚集。然而,CUR 通过抑制成熟标志物、细胞因子和趋化因子的表达对 DCs 发挥免疫抑制作用,从而阻止 DCs 对免疫刺激剂的反应。因此,设计了一种活性氧/谷胱甘肽双重响应药物输送平台 (CUR/miR155@DssD-Hb NPs) 来共递送 CUR 和 miR155,以探索它们在增强持续和强大的抗肿瘤免疫反应方面的协同潜力。体内外结果表明,CUR/miR155@DssD-Hb NPs 能有效抑制 4T1 和 B16F10 肿瘤细胞的活力,触发损伤相关分子模式的释放,刺激 DC 成熟,随后激活 CD8 T 细胞,减少免疫抑制细胞群体 (MDSCs、Tregs、M2 TAMs 和耗竭 T 细胞),促进长期免疫的形成,并减少肺部转移性结节的形成。总之,将 CUR 和 miR155 整合的共递药系统 (CUR/miR155@DssD-Hb NPs) 为黑色素瘤和三阴性乳腺癌的免疫治疗提供了一种很有前途的策略。

https://cdn.ncbi.nlm.nih.gov/pmc/blobs/883e/11229347/9d968f1e2605/12951_2024_2575_Sch1_HTML.jpg

文献AI研究员

20分钟写一篇综述,助力文献阅读效率提升50倍。

立即体验

用中文搜PubMed

大模型驱动的PubMed中文搜索引擎

马上搜索

文档翻译

学术文献翻译模型,支持多种主流文档格式。

立即体验