Suppr超能文献

069和031:解析小鼠中调节脂质代谢及减轻高脂饮食诱导肥胖的菌株特异性途径

069 and 031: Unraveling Strain-Specific Pathways for Modulating Lipid Metabolism and Attenuating High-Fat-Diet-Induced Obesity in Mice.

作者信息

Ho Pin-Yu, Chou Ya-Chun, Koh Yen-Chun, Lin Wei-Sheng, Chen Wei-Jen, Tseng Ai-Lun, Gung Chiau-Ling, Wei Yu-Shan, Pan Min-Hsiung

机构信息

Institute of Food Science and Technology, National Taiwan University, No. 1, Sec. 4, Roosevelt Road, Taipei 10617, Taiwan, ROC.

Department of Food Science, National Quemoy University, Quemoy County 89250, Taiwan, ROC.

出版信息

ACS Omega. 2024 May 16;9(26):28520-28533. doi: 10.1021/acsomega.4c02514. eCollection 2024 Jul 2.

Abstract

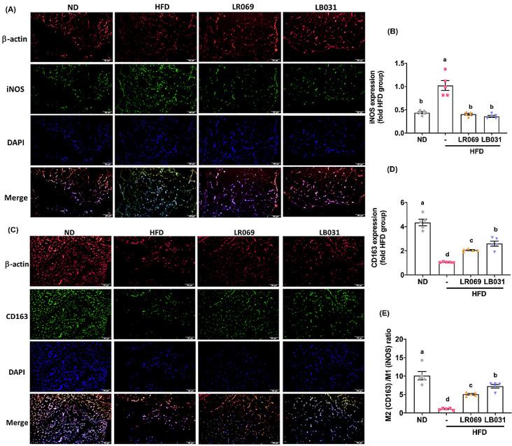
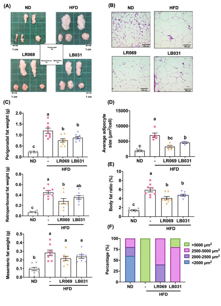
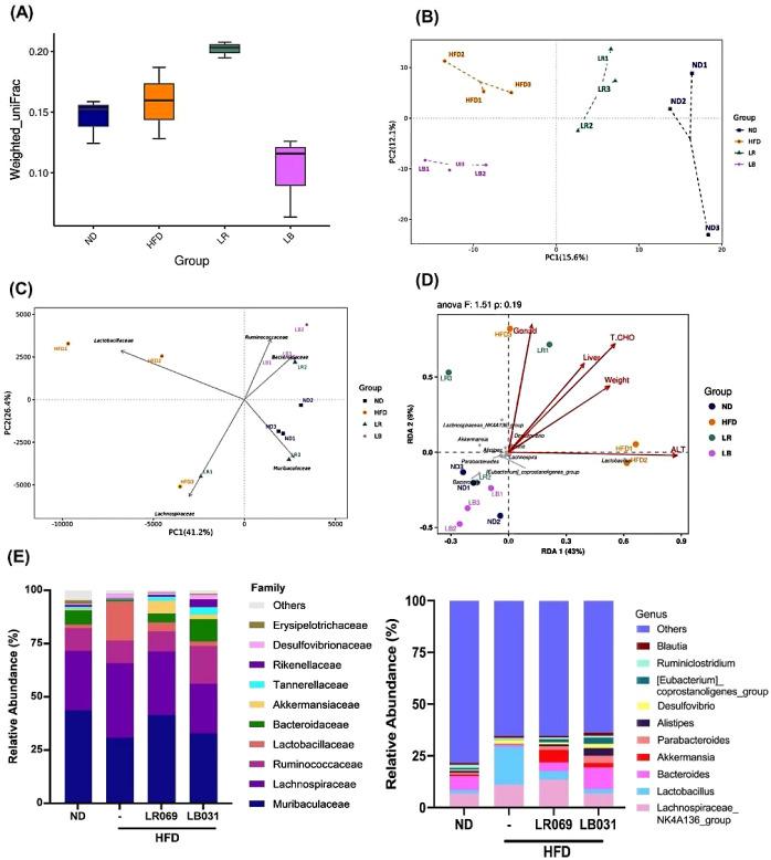
Obesity is a global health crisis, marked by excessive fat in tissues that function as immune organs, linked to microbiota dysregulation and adipose inflammation. Investigating the effects of SG069 (LR069) and SG031 (LB031) on obesity and lipid metabolism, this research highlights adipose tissue's critical immune-metabolic role and the probiotics' potential against diet-induced obesity. Mice fed a high-fat diet were treated with either LR069 or LB031 for 12 weeks. Administration of LB031 boosted lipid metabolism, indicated by higher AMP-activated protein kinase (AMPK) and acetyl-CoA carboxylase (ACC) phosphorylation, and increased the M2/M1 macrophage ratio, indicating LB031's anti-inflammatory effect. Meanwhile, LR069 administration not only led to significant weight loss by enhancing lipolysis which evidenced by increased phosphorylation of hormone-sensitive lipase (HSL) and adipose triglyceride lipase (ATGL) but also elevated and fecal acetic acid levels, showing the gut microbiota's pivotal role in its antiobesity effects. LR069 and LB031 exhibit distinct effects on lipid metabolism and obesity, underscoring their potential for precise interventions. This research elucidates the unique impacts of these strains on metabolic health and highlights the intricate relationship between gut microbiota and obesity, advancing our knowledge of probiotics' therapeutic potential.

摘要

肥胖是一场全球健康危机,其特征是在作为免疫器官的组织中存在过多脂肪,与微生物群失调和脂肪炎症有关。本研究通过调查SG069(LR069)和SG031(LB031)对肥胖和脂质代谢的影响,突出了脂肪组织关键的免疫代谢作用以及益生菌对抗饮食诱导肥胖的潜力。给喂食高脂饮食的小鼠用LR069或LB031处理12周。LB031的施用促进了脂质代谢,这表现为较高的AMP激活蛋白激酶(AMPK)和乙酰辅酶A羧化酶(ACC)磷酸化,并且增加了M2/M1巨噬细胞比例,表明LB031具有抗炎作用。同时,LR069的施用不仅通过增强脂肪分解导致显著体重减轻,这由激素敏感性脂肪酶(HSL)和脂肪甘油三酯脂肪酶(ATGL)磷酸化增加所证明,而且还提高了粪便乙酸水平,表明肠道微生物群在其抗肥胖作用中起关键作用。LR069和LB031对脂质代谢和肥胖表现出不同的影响,突出了它们进行精准干预的潜力。本研究阐明了这些菌株对代谢健康的独特影响,并突出了肠道微生物群与肥胖之间的复杂关系,推进了我们对益生菌治疗潜力的认识。

https://cdn.ncbi.nlm.nih.gov/pmc/blobs/9636/11223209/e7096bb193c3/ao4c02514_0001.jpg

文献AI研究员

20分钟写一篇综述,助力文献阅读效率提升50倍。

立即体验

用中文搜PubMed

大模型驱动的PubMed中文搜索引擎

马上搜索

文档翻译

学术文献翻译模型,支持多种主流文档格式。

立即体验