Suppr超能文献

人类启动子的方向由转录起始和 INTS11 与 CDK9 的相反活性决定。

Human promoter directionality is determined by transcriptional initiation and the opposing activities of INTS11 and CDK9.

机构信息

The Living Systems Institute, University of Exeter, Exeter, United Kingdom.

出版信息

Elife. 2024 Jul 8;13:RP92764. doi: 10.7554/eLife.92764.

Abstract

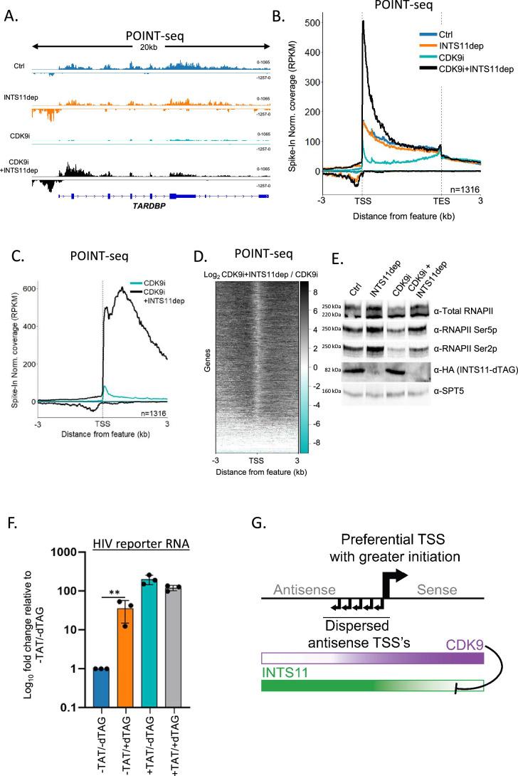
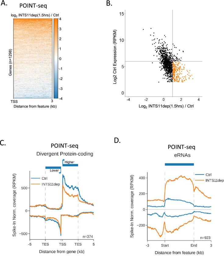
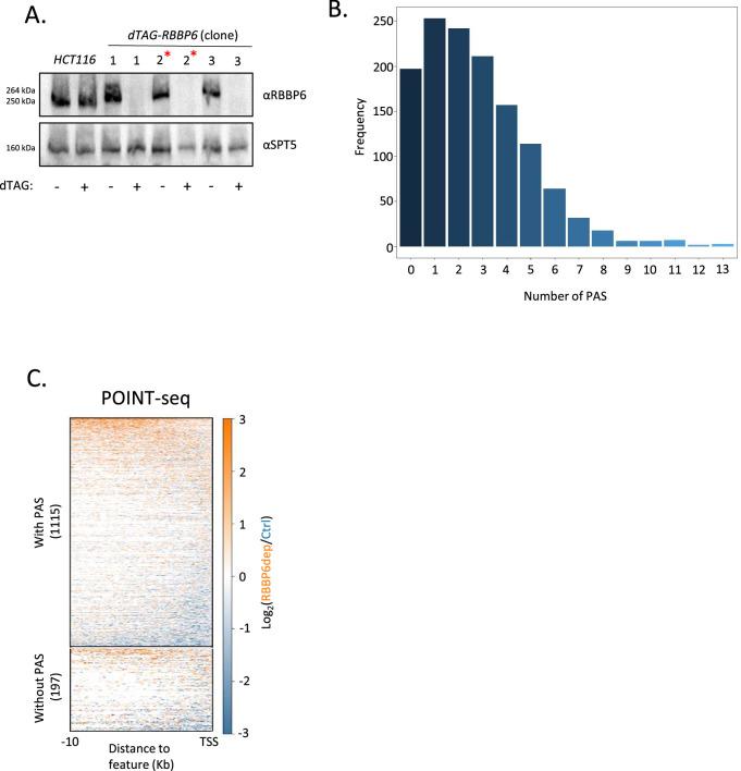
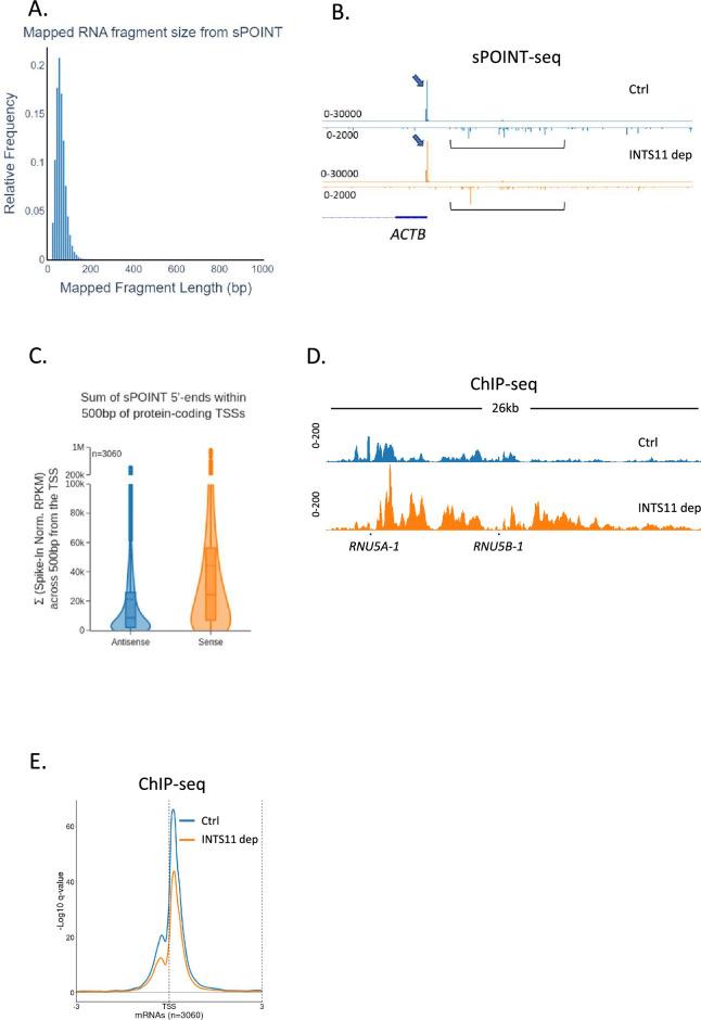
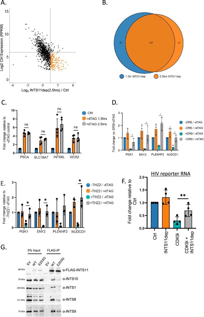
RNA polymerase II (RNAPII) transcription initiates bidirectionally at many human protein-coding genes. Sense transcription usually dominates and leads to messenger RNA production, whereas antisense transcription rapidly terminates. The basis for this directionality is not fully understood. Here, we show that sense transcriptional initiation is more efficient than in the antisense direction, which establishes initial promoter directionality. After transcription begins, the opposing functions of the endonucleolytic subunit of Integrator, INTS11, and cyclin-dependent kinase 9 (CDK9) maintain directionality. Specifically, INTS11 terminates antisense transcription, whereas sense transcription is protected from INTS11-dependent attenuation by CDK9 activity. Strikingly, INTS11 attenuates transcription in both directions upon CDK9 inhibition, and the engineered recruitment of CDK9 desensitises transcription to INTS11. Therefore, the preferential initiation of sense transcription and the opposing activities of CDK9 and INTS11 explain mammalian promoter directionality.

摘要

RNA 聚合酶 II(RNAPII)在许多人类蛋白质编码基因上双向起始转录。有意义转录通常占主导地位,并导致信使 RNA 的产生,而反义转录则迅速终止。这种方向性的基础尚未完全理解。在这里,我们表明有意义的转录起始比反义方向更有效,这就确立了初始启动子的方向性。转录开始后,整合酶的内切核酸酶亚基 INTS11 和细胞周期蛋白依赖性激酶 9(CDK9)的相反功能维持着方向性。具体来说,INTS11 终止反义转录,而 CDK9 的活性则保护有意义的转录免受 INTS11 依赖性衰减。引人注目的是,CDK9 抑制后 INTS11 会在两个方向上衰减转录,而工程化招募 CDK9 会使转录对 INTS11 脱敏。因此,有意义转录的优先起始和 CDK9 和 INTS11 的相反活性解释了哺乳动物启动子的方向性。

https://cdn.ncbi.nlm.nih.gov/pmc/blobs/b46b/11230626/7653c263bcac/elife-92764-fig1.jpg

文献AI研究员

20分钟写一篇综述,助力文献阅读效率提升50倍。

立即体验

用中文搜PubMed

大模型驱动的PubMed中文搜索引擎

马上搜索

文档翻译

学术文献翻译模型,支持多种主流文档格式。

立即体验